お問い合わせ

  • 〒101-0032
  • 東京都千代田区岩本町1-2-19
  • 株式会社日本法令 GIS会員係
  • 会員直通:03-3862-5463
  • FAX番号:03-3862-5045
お電話での受付時間
平日 9:00~17:30

お問い合わせはこちら

SSL グローバルサインのサイトシール

このシステムは、SSL(Secure Socket Layer) 技術を使用しています。ご入力いただいたお客様情報はSSL暗号化通信により保護されております。SSL詳細は上のセキュアシールをクリックして確認することができます。

GIS Topics

2024年11月

在留資格変更許可等の手数料改定

公開日:2024年11月28日
在留資格変更許可等の手数料改定
出入国在留管理庁は、昨今の物価状況、手続に要する実費等を考慮して、在留資格変更許可等の手数料額の改定、オンライン申請による手数料額を定めることを予定しています。

① 変更許可
 4000円 → 6000円(5500円)
② 更新許可
 4000円  6000円(5500円)
③ 永住許可
 8000円  10000円
④ 再入国許可
 3000円  4000円(3500円)
⑤ 数次再入国許可
 6000円  7000円(6500円)
⑥ 特定登録者カード交付
 2200円  4000円
⑦ 特定登録者カード再交付
 1200円  2000円
⑧ 就労資格証明書交付
 1200円  2000円(1600円)

※カッコ内はオンラン申請

<施行期日>   
令和7年4月1日

出入国管理及び難民認定法施行令の一部を改正する政令案に対する意見募集について(e-GOV)
https://public-comment.e-gov.go.jp/pcm/detail?CLASSNAME=PCMMSTDETAIL&id=315000096&Mode=0&fbclid=IwY2
新旧表
https://public-comment.e-gov.go.jp/pcm/download?seqNo=0000283072

「特定技能」に係る申請について

公開日:2024年11月22日
「特定技能」に係る申請について
2025年1月以降、窓口の混雑や審査結果の通知が大幅に遅くなることが予想されています。

2023年3月にコロナ感染症に伴う入国制限が緩和されたことにより、待機していた多くの技能実習生(1号)が入国しました。
この時期に入国した技能実習生が技能実習2号を修了する時期を迎えることから、2025年1月から4月にかけて「技能実習2号」から「特定技能1号」への在留資格変更許可申請件数が大幅に増加し、窓口の混雑や通常期より審査結果の通知が大幅に遅くなることが予想されています。

出入国在留管理庁は、審査の遅延を防ぐため必要書類の確認、オンライン申請の活用を呼びかけています。

在留資格「特定技能」に係る申請を予定されている関係者の皆様へ(令和6年11月掲載)(出入国在留管理庁)
https://www.moj.go.jp/isa/10_00217.html?fbclid=IwY2xjawGsvsBleHRuA2FlbQIxMAABHQuNZGrwMekaWh4FB1ZFFte
リーフレット
https://www.moj.go.jp/isa/content/001427304.pdf

電動モビリティに係るガイドライン

公開日:2024年11月15日
電動モビリティに係るガイドライン
警視庁は、ペダル付き電動バイク・キックボード様の立ち乗り型電動車の交通事故を防止するため、販売事業者、プラットフォーム提供事業者、飲食物等の配送業務を委託する事業者がそれぞれ取り組むべき交通安全対策のガイドラインを公表しました。

1.対象車両
・ペダル付き電動バイク
・キックボード様の立ち乗り型電動車(特定小型原動機付自転車を除く)

2.関係事業者
(1)販売事業者
①購入者に対する車両区分の明示、②購入者の運転免許確認の徹底、③保安基準に適合した車体の販売、④貸出し及び転売防止対策の実施、⑤自賠責保険等の加入対策の実施、⑥車体の点検・整備の支援、⑦相談窓口の設置、⑧関係行政機関等との連携

(2)プラットフォーム提供事業者
①プラットフォームを利用する販売事業者等への働き掛け、②プラットフォームを利用する販売者への働き掛け、③相談窓口の設置、④関係行政機関等との連携

(3)飲食物等の配送業務を委託する事業者
①ペダル付き電動バイク等の電動モビリティの正確な車両区分の登録、②配達員の運転免許確認の徹底、③保安基準に適合しない車体の使用禁止、④自賠責保険等に加入していない車体の使用禁止、⑤ナンバープレートを表示していない車体の使用禁止、⑥配送業務を再委託する事業者への働き掛け、⑦相談窓口の設置、⑧関係行政機関等との連携、

自動車又は一般原動機付自転車に該当するペダル付き電動バイク及びキックボード様の立ち乗り型電動車の交通事故を防止するための関係事業者ガイドラインについて(警察庁)
https://www.npa.go.jp/news/release/2024/20241111001.html
概要
https://www.npa.go.jp/news/release/2024/guideline.summary1108.pdf
ガイドライン
https://www.npa.go.jp/news/release/2024/guideline1108.pdf
チェックリスト
https://www.npa.go.jp/news/release/2024/guideline.checksheet1108.pdf

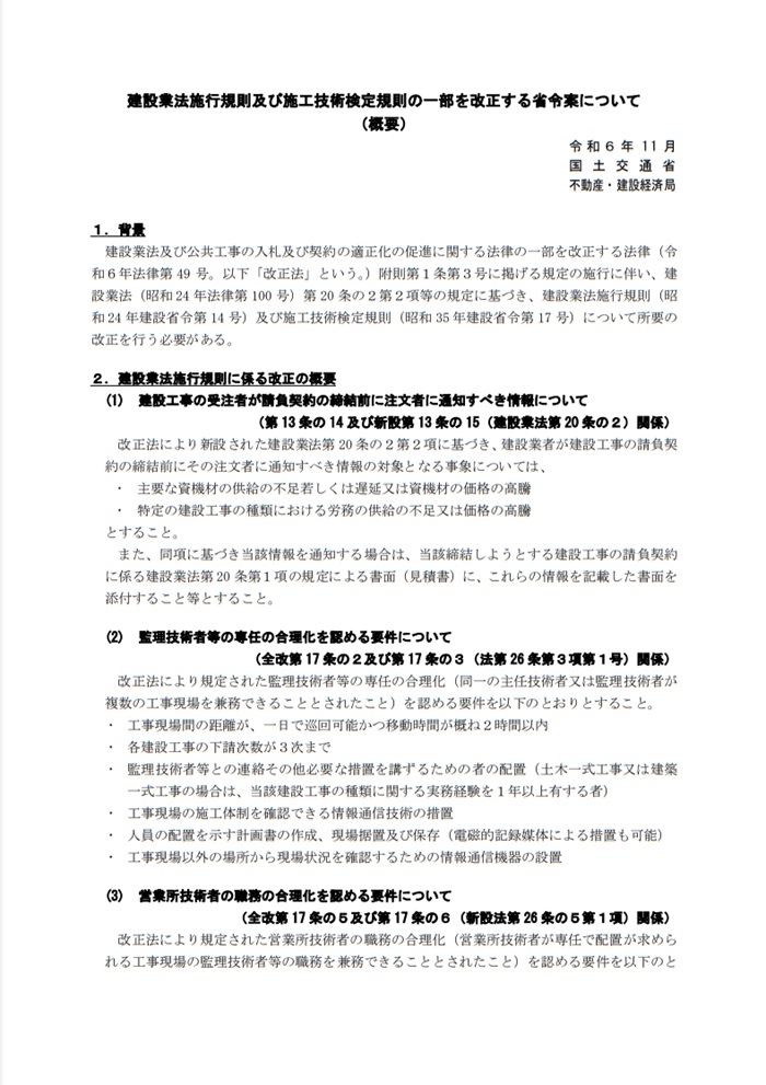
建設業法施行規則の一部改正

公開日:2024年11月07日
建設業法施行規則の一部改正
建設業法及び公共工事の入札及び契約の適正化の促進に関する法律の一部を改正する法律の施行に伴い建設業法施行規則及び施工技術検定規則の改正が予定されています。

1.建設工事受注者が請負契約の締結前に注文者に通知すべき情報
①主要資機材の供給不足若しくは遅延又は資機材価格の高騰、②特定建設工事の種類における労務供給の不足又は価格の高騰とし、見積書に添付すること等

2.監理技術者等の専任の合理化を認める要件
工事現場間の距離が、一日で巡回可能かつ移動時間が概ね2時間以内
各建設工事の下請次数が3次まで
監理技術者等との連絡その他必要な措置を講ずるための者の配置
工事現場の施工体制を確認できる情報通信技術の措置
人員の配置を示す計画書の作成、現場据置及び保存
工事現場以外の場所から現場状況を確認するための情報通信機器の設置

3.営業所技術者の職務の合理化を認める要件 
営業所と現場の間の距離が、一日に巡回可能かつ移動時間が概ね2時間以内
建設工事の下請次数が3次まで
営業所技術者との連絡その他必要な措置を講ずる者の配置
現場の施工体制を確認できる情報通信技術の措置
人員の配置を示す計画書の作成、現場据置及び保存
工事現場以外の場所から現場状況を確認するための情報通信機器の設置

・・・など

今後の予定
公布:令和6年12月中旬
施行:令和6年12月中旬

「建設業法施行規則及び施工技術検定規則の一部を改正する省令案」について(e-GOV)
https://public-comment.e-gov.go.jp/pcm/detail?CLASSNAME=PCMMSTDETAIL&id=155240317&Mode=0&fbclid=IwY2
概要
https://public-comment.e-gov.go.jp/pcm/download?seqNo=0000282261

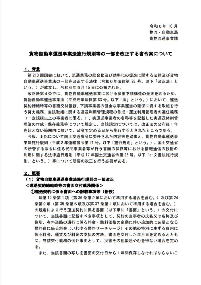
貨物自動車運送事業法施行規則の一部改正

公開日:2024年11月01日
貨物自動車運送事業法施行規則の一部改正
物流総合効率化法及び貨物法の一部を改正する法律に伴い、貨物自動車運送事業法施行規則およびe-文書法施行規則の改正が予定されています。

① 運送契約に係る書面の記載事項等(新設)
 契約当事者の氏名又は名称及び住所、有料道路の料金・追加的に必要となる燃料費、その他の特別に生ずる費用、運賃及び料金の支払の方法、書面を交付した年月日(交付日から1年間保存)

② 運送利用管理規程作成・運送利用管理者選任を行う事業者の規模(新設)
 前年度の貨物自動車利用運送に係る貨物取扱量の合計量が100万トン以上であること

③ 運送利用管理規程作成・変更、運送利用管理者選任・解任届出(新設)
 運送利用管理規程の届出期限は、貨物取扱量の合計量が100万トン以上となった年度の翌年度の7月10日までとする

④ 実運送体制管理簿作成対象となる貨物重量の下限等(新設)
 実運送体制管理簿作成の対象は、貨物重量1.5トン以上とする。また実運送体制管理簿の作成は、貨物運送が完了した後、遅滞なく行うものとする

⑤ 実運送体制管理簿を貨物運送ごとに作成することを要しない場合(新設) 
 真荷主と元請事業者との間において「元請事業者が実運送を行わない場合には常に同一の貨物自動車運送事業者が実運送を行う」旨の契約が締結されている場合は、実運送体制管理簿を貨物の運送ごとに作成することを要しないこととする

・・・など

<今後のスケジュール(予定)>
公布:令和7年1月
施行:令和7年4月


貨物自動車運送事業法施行規則等の一部を改正する省令案に関する意見募集について(e-GOV)
https://public-comment.e-gov.go.jp/pcm/detail?CLASSNAME=PCMMSTDETAIL&id=155240937&Mode=0&fbclid=IwY2
概要
https://public-comment.e-gov.go.jp/pcm/download?seqNo=0000281962
改正貨物自動車運送事業法の概要
https://public-comment.e-gov.go.jp/pcm/download?seqNo=0000281963