お問い合わせ

  • 〒101-0032
  • 東京都千代田区岩本町1-2-19
  • 株式会社日本法令 GIS会員係
  • 会員直通:03-3862-5463
  • FAX番号:03-3862-5045
お電話での受付時間
平日 9:00~17:30

お問い合わせはこちら

SSL グローバルサインのサイトシール

このシステムは、SSL(Secure Socket Layer) 技術を使用しています。ご入力いただいたお客様情報はSSL暗号化通信により保護されております。SSL詳細は上のセキュアシールをクリックして確認することができます。

GIS Topics

2024年02月

在留資格「留学」について

公開日:2024年02月29日
在留資格「留学」について
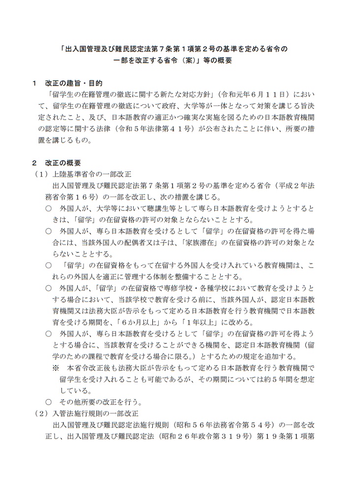
「留学生の在籍管理の徹底に関する新たな対応方針」において留学生の在籍管理の徹底および日本語教育機関の認定等に関する法律が公布されたことに伴い、出入国管理及び難民認定法第7条第1項第2号の基準を定める省令の一部改正が予定されています。

上陸基準省令の一部改正
・大学等において聴講生等として専ら日本語教育を受けようとするときは「留学」在留資格許可の対象とならないこととする
・専ら日本語教育を受けるとして「留学」在留資格許可を得た場合には、配偶者または子は「家族滞在」在留資格許可の対象とならないこととする
・「留学」在留資格をもって在留する外国人を受け入れている教育機関は、これらの外国人を適正に管理する体制を整備することとする
・「留学」在留資格で専修学校・各種学校において教育を受けようとする場合、学校で教育を受ける前に認定日本語教育機関または法務大臣が告示をもって定める日本語教育を行う教育機関で教育を受ける期間を「6か月以上」から「1年以上」に改める
・専ら日本語教育を受けるとして「留学」在留資格許可を得ようとする場合に、教育を受けることができる機関を認定日本語教育機関とするための規定を追加する
(注)改正後も法務大臣が告示をもって定める日本語教育を行う教育機関で留学生を受け入れることも可能であるが、その期間については約5年間を想定している

公布日:令和6年4月下旬
施行日:令和6年4月下旬
出入国管理及び難民認定法第7条第1項第2号の基準を定める省令の一部を改正する省令(案)等に係る意見募集について(e-GOV)
https://public-comment.e-gov.go.jp/servlet/Public?CLASSNAME=PCMMSTDETAIL&id=315000084&Mode=0&fbclid=
改正の概要
https://public-comment.e-gov.go.jp/servlet/PcmFileDownload?seqNo=0000269426

流通業務総合効率化法、貨物自動車運送事業法の改正

公開日:2024年02月21日
流通業務総合効率化法、貨物自動車運送事業法の改正
物流の2024年問題に対応するため、流通業務総合効率化法、貨物自動車運送事業法の改正案が閣議決定されました。

1.荷主・物流事業者に対する規制的措置<流通業務総合効率化法>
① 荷主、物流事業者に物流効率化のために取り組むべき措置を努力義務とし、国が判断基準を策定
② 特定事業者(一定規模以上の事業者)に中長期計画の作成や定期報告(取組の実施状況が不十分の場合は、勧告・命令を実施)、物流統括管理者の選任を義務付ける

2.トラック事業者の取引に対する規制的措置 <流通業務総合効率化法>
① 元請事業者に実運送事業者の名称等を記載した実運送体制管理簿の作成を義務付け
② 運送契約の締結等に際して提供する役務の内容やその対価((附帯業務料、燃料サーチャージ等))等について記載した書面による交付等を義務付け
③ 他の事業者の運送利用(下請)の適正化について努力義務を課し、一定規模以上の事業者に管理規程の作成、責任者の選任を義務付け

3.軽トラック事業者に対する規制的措置<貨物自動車運送事業法>
管理者選任と講習受講、国交大臣への事故報告を義務付け
「流通業務の総合化及び効率化の促進に関する法律及び貨物自動車運送事業法の一部を改正する法律案」を閣議決定(国土交通省)
https://www.mlit.go.jp/report/press/tokatsu01_hh_000747.html?fbclid=IwAR3gkW_j8Fh9FbdhlXYYVc91G51YHE
概要
https://www.mlit.go.jp/report/press/content/001722736.pdf?fbclid=IwAR2aIH0y6siDafIOAgTPkUeWYanLv6IFF

地域の自家用車・ドライバーを活用した有償運送の許可に関する取扱い

公開日:2024年02月15日
地域の自家用車・ドライバーを活用した有償運送の許可に関する取扱い
国土交通省は、地域の自家用車や一般ドライバーが有償で運送するサービス(自家用車活用事業)の提供を可能とする許可の取扱いについてパブコメを開始しました。
新制度では、タクシー会社が一般ドライバーの教育、運行管理や自家用自動車の車両の整備管理を行うとともに、運送責任を負うこととなります。

1.許可基準
① 対象地域、時期及び時間帯並びに車両数
・タクシーが不足する地域、時期、時間帯、不足車両数を国土交通省が配車アプリ等のデータに基づき指定している地域
② 資格要件
・一般乗用旅客自動車運送事業の許可を受けていること
③ 管理運営体制
・運行管理、車両の整備管理や研修・教育を実施する体制が整えられていること
④ 損害賠償能力
・タクシー事業者が対人8,000万円以上、対物200万円以上の任意保険に加入していること

2.許可条件
① 使用する自家用自動車
・タクシー事業者ごとに使用可能な車両数は、地方運輸局長等が通知する範囲内であること
② ドライバー
・タクシー事業者は、ドライバーに対して事前の研修、教育を受けさせること
③ 運送形態・方法
・タクシー事業者が運送責任を負うこと
・運送引受け時に発着地が確定していること
・自家用車が配車されることについて、利用者の事前の承諾を得ていること
・運賃は事前確定運賃により決定し、支払い方法は、原則キャッシュレスであること
・発着地いずれかがタクシー事業者の営業区域内に存すること

<今後のスケジュール>
公布・施行:令和6年3月
「法人タクシー事業者による交通サービスを補完するための地域の自家用車・ドライバーを活用した有償運送の許可に関する取扱い」に係るパブリックコメントの実施について(e-GOV)
https://public-comment.e-gov.go.jp/servlet/Public?CLASSNAME=PCMMSTDETAIL&id=155240909&Mode=0&fbclid=
概要
https://public-comment.e-gov.go.jp/servlet/PcmFileDownload?seqNo=0000268781

自動車運送事業者(バス)に対する行政処分等の基準の改正

公開日:2024年02月08日
自動車運送事業者(バス)に対する行政処分等の基準の改正
旅客自動車運送事業運輸規則及び貨物自動車運送事業輸送安全規則の一部を改正する省令により、一般貸切旅客自動車運送事業者の行政処分に次の違反が追加されます。

・点呼状況の録音及び録画記録義務違反加(運輸規則第24条第6項関係)
・アルコール検査状況の写真記録義務違反加(運輸規則第24条第7項関係)
① 記録なし又は記録の保存なし
初違反:警告
再違反:10日車
② 記載事項の不備
初違反:警告
再違反:10日車
③ 記録の改ざん・不実記載
初違反:60日車
再違反:120日車

③ デジタル式運行記録計の適用関係の整理を注釈として追加(運輸規則第26条第1項関係)
令和6年4月1日以降(令和6年3月31日以前に登録を受けた車両に関しては、令和7年4月1日以降)、デジタル式運行記録計による記録が保存されていない場合に適用

<今後のスケジュール>
施行:令和6年4月1日
自動車運送事業者(バス)に対する行政処分等の基準の改正案について(e-GOV)
https://public-comment.e-gov.go.jp/servlet/Public?CLASSNAME=PCMMSTDETAIL&id=155240905&Mode=0&fbclid=
【概要】自動車運送事業者(バス)に対する行政処分等の基準の改正案について
https://public-comment.e-gov.go.jp/servlet/PcmFileDownload?seqNo=0000267739

新たな信用保証制度

公開日:2024年02月01日
新たな信用保証制度
経済産業省は、新たな資金繰り支援策を予定しています。
1.保証料上乗せにより経営者保証の提供を不要とする信用保証制度
① 経営者保証ガイドラインの3要件(法人・個人の資産分離、財務基盤の強化、経営の透明性確保)よりも緩和した要件を設定
② 上乗せ保証料について、3年の時限措置として軽減
・R7年3月末までの保証申込分は、0.15%
・R7年4月からR8年3月までの保証申込分は、0.10%
・R8年4月からR9年3月までの保証申込分は、0.05%
に相当する保証料を国が補助

申込受付:3月15日
事前審査:2月16日

2.コロナ資本性劣後ローンの金利運用見直し
直近決算で黒字の事業者が翌年度に黒字金利を支払った場合、直近決算において事実上の赤字に陥る場合は、直近決算期後1年間については赤字金利(0.5%)を適用する

運用見直し:2月16日