お問い合わせ

  • 〒101-0032
  • 東京都千代田区岩本町1-2-19
  • 株式会社日本法令 GIS会員係
  • 会員直通:03-3862-5463
  • FAX番号:03-3862-5045
お電話での受付時間
平日 9:00~17:30

お問い合わせはこちら

SSL グローバルサインのサイトシール

このシステムは、SSL(Secure Socket Layer) 技術を使用しています。ご入力いただいたお客様情報はSSL暗号化通信により保護されております。SSL詳細は上のセキュアシールをクリックして確認することができます。

GIS Topics

2022年04月

建設業者の不正行為等に対する監督処分の一部改正

公開日:2022年04月25日
建設業者の不正行為等に対する監督処分の一部改正
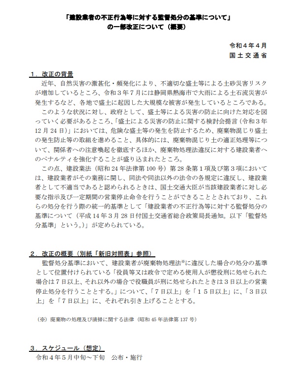
近年、不適切な盛土等による土砂災害リスクが増加しているところ、「盛土による災害の防止に関する検討会提言」において、廃棄物混じり土の適正処理等について、関係者への注意喚起を徹底するほか、廃棄物処理法違反に対する建設業者へのペナルティを強化することが盛り込まれたことを踏まえて、建設業者の不正行為等に対する監督処分の基準について一部改正を予定しています。

監督処分基準において、建設業者が廃棄物処理法に違反した場合の処分の基準として位置付けられている「役員等又は政令で定める使用人が懲役刑に処せられた場合は7日以上、それ以外の場合で役職員が刑に処せられたときは3日以上の営業停止処分を行うこととする。」について、「7日以上」を「15日以上」に、「3日以上」を「7日以上」に、それぞれ引き上げることを予定。

スケジュール(予定)
令和4年5月中旬~下旬 公布・施行
「建設業者の不正行為等に対する監督処分の基準について」の一部改正案に関する意見募集について(e-GOV)
https://public-comment.e-gov.go.jp/servlet/Public?CLASSNAME=PCMMSTDETAIL&id=155220308&Mode=0&fbclid=

自動車の積載制限変更について

公開日:2022年04月18日
自動車の積載制限変更について
令和4年5月13日より「自動車の積載の制限の見直し」等を内容とする道路交通法施行令の一部を改正する政令により、積載物の長さや幅等についての制限が変更になります。

<施行後>
1.積載物の大きさ
・長さ:車体の長さの「1.2」倍まで
幅:車体の幅の「1.2」倍まで

2.積載方法の制限
前後:車体の長さの「0.1」倍まで
左右:車体の幅の「0.1」倍まで

※ 上記の規定を超えた積載をして車両を運転する場合には「制限外積載許可」が必要となります。

道路交通法施行令の一部を改正する政令(自動車の積載の制限)が施行されます。PDF(警察庁)
https://www.npa.go.jp/topic/2022/sekisai01.pdf

一般申請者オンライン申請予約を開始/東京出入国在留管理局

公開日:2022年04月11日
一般申請者オンライン申請予約を開始/東京出入国在留管理局
東京出入国在留管理局は、4月4日の申請から一般申請者のオンラインによる申請予約を開始しました。

1.対象となる手続
・在留資格変更許可申請
・在留期間更新許可申請
在留資格取得許可申請
永住許可申請
資格外活動許可申請
就労資格証明書交付申請

2.利用者の範囲
在留カードを持っている者。
ただし、申請する際は、次のいずれかの者が必ず来庁すること。
・申請人本人
・法定代理人
・申請人の親族又は同居者若しくはこれに準ずる者

3.予約について
・カレンダーに表示された5開庁日の中から申請日の選択が可能
・申請日の前日、午前11時59分まで予約入力が可能
・午前9時から午後3時30分までの任意の30分間を選択することが可能 等
【お知らせ】東京出入国在留管理局申請予約システム対象範囲の変更について PDF (出入国在留管理庁)
https://www.moj.go.jp/isa/content/001370641.pdf

観光危機管理計画等作成の「手引き」の公表

公開日:2022年04月04日
観光危機管理計画等作成の「手引き」の公表
2021年3月、観光庁は多くの自治体・観光関連事業者等で災害時の外国人旅行者対応のための事前準備や災害対応マニュアルの整備が進んでいないこと等の課題を受け、災害時に外国人旅行者の対応をする行政機関や事業者向けに「非常時における訪日外国人旅行者対応マニュアル作成のための指針」を公表していましたが、本年3月に内容をより具体化し、策定のポイントをまとめた実務者向けの「観光危機管理計画等作成の「手引き」(PDF)」、「ワークシート(Word)」を公表しました。
自治体・DMO用、事業者(観光・飲食・宿泊・交通事業者)向けの手引きがあり、「減災」「危機への備え」「危機への対応」「危機からの復興」の4つのフェーズを想定して構成されています。
<自治体・DMO 向け「手引き)>
Ⅰ.手引き活用について
Ⅱ.観光危機管理計画等作成の「手引き」
1.観光危機管理計画の目的
2.観光危機管理計画の作成体制
3.観光危機管理計画
Ⅲ.参考事例(「指針」掲載内容)
Ⅳ.フォーム・テンプレート
<事業者向け「手引き)>
Ⅰ.手引き活用について
Ⅱ.危機対応マニュアル等作成の「手引き」
1.危機対応マニュアルの目的
2.危機対応マニュアルの作成体制
3.危機対応マニュアル
Ⅲ.参考事例(「指針」掲載内容)
Ⅳ.フォーム・テンプレート
外国人旅行者が不安なく旅行できる環境整備を目指して
https://www.mlit.go.jp/kankocho/topics08_000202.html
観光危機管理計画等作成の「手引き」~自治体・DMO 向け~ PDF
https://www.mlit.go.jp/kankocho/content/001471338.pdf
観光危機管理計画等作成の「手引き」~事業者向け~ PDF
https://www.mlit.go.jp/kankocho/content/001471339.pdf