お問い合わせ

  • 〒101-0032
  • 東京都千代田区岩本町1-2-19
  • 株式会社日本法令 GIS会員係
  • 会員直通:03-3862-5463
  • FAX番号:03-3862-5045
お電話での受付時間
平日 9:00~17:30

お問い合わせはこちら

SSL グローバルサインのサイトシール

このシステムは、SSL(Secure Socket Layer) 技術を使用しています。ご入力いただいたお客様情報はSSL暗号化通信により保護されております。SSL詳細は上のセキュアシールをクリックして確認することができます。

GIS Topics

2021年05月

印紙税の手引(令和3年5月)

公開日:2021年05月28日
印紙税の手引(令和3年5月)
国税庁は、印紙税の手引(令和3年5月)を公表しました。
「不動産の譲渡に関する契約書」及び「建設工事の請負に関する契約書」のうち一定の要件に該当する契約書の印紙税を軽減する措置が、令和4年3月31日まで延長されています(第1号の1文書及び第2号文書関係)

租税特別措置法第91条の規定により、平成9年4月1日から令和4年3月31日までの間に作成される次の契約書の税率は、法に定める税率(本則税率)にかかわらず、軽減措置が適用されます。

①不動産の譲渡に関する契約書(第1の1文書)
土地や建物などの不動産譲渡(売買、交換等)に関する契約に限られます。
第1号の1文書であっても、鉱業権、無体財産権、船舶若しくは航空機又は営業の譲渡に関する契約書(第1号の2文章)、地上権又は土地の賃借権の譲渡等に関する契約書(第1号の3文書)、消費貸借に関する契約書及び運送に関する契約書(第1号の4文書)には適用されません。
②建設業法第2条第1項に規定する建設工事の請負に係る契約に基づき作成される請負に関する契約書(第2号文書)
「建設工事」とは、具体的には土木建築に関する工事をいいます(土木一式工事、大工工事、とび、土木など)。
したがって、建築物等の設計、建設機械の保守、船舶の建造、機械器具の製造又は修理などの請負契約には適用されません。

また、以下の契約書等も軽減措置の適用はありません。
①平成26年4月1日から令和4年3月31日までの間に作成される契約書のうち、記載された契約金額が10万円以下の不動産譲渡契約書及び記載された契約金額が100万円以下の建設工事請負契約書
②不動産の譲渡代金又は建設工事代金に支払のために振り出す約束手形(第3号文書)
③不動産の譲渡代金又は建設工事代金を受領した際に作成する金銭又は有価証券の受領書(第17号の1文書

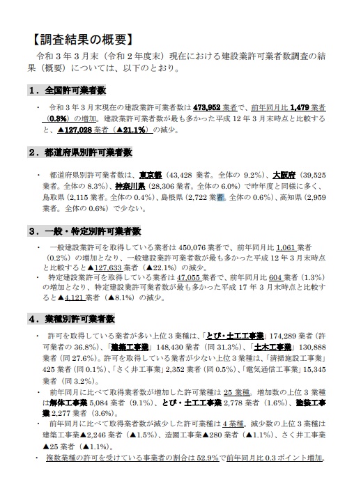
建設業許可業者数調査の結果

公開日:2021年05月21日
建設業許可業者数調査の結果
国土交通省は、令和3年3月末(令和2年度末)現在における建設業許可業者数調査の結果を公表しました。
令和3年3月末現在の建設業許可業者数は、473,952業者で前年同月比1,479業者<0.3%>と3年連続の増加ととなる。

■都道府県別許可業者数 
①東京都(43,428業者<全体の9.2%>)、②大阪府(39,525業者<全体の8.3%>)、③神奈川県(28,306業者<全体の6.0%>)
■一般・特定別許可業者数
一般建設業許可:450,076業者(前年同月比1,061業者<0.2%>の増加)
特定建設業許可: 47,055業者(前年同月比 604業者<1.3%>の増加)
■業種別許可業者数 
許可を取得している業者が多い上位3業種:①とび・土工工事業(174,289業者<36.8%>)、②建築工事業(148,430業者<31.3%>)、③土木工事業(130,888業者<27.6%>)
許可を取得している業者が少ない上位3業種:①清掃施設工事業(425業者<0.1%>)、②さく井工事業(2,352業者<0.5%>)、③電気通信工事業(15,345業者<3.2%>)

なお、令和2年10月1日施行の建設業法改正により建設業許可の承継制度が新設されましたが、令和3年3月末までの認可件数は203件(譲渡及び譲受け:147件、合併:22件、分割:10件、相続:24件)となっています。

全国の建設業許可業者数が3年連続で増加~令和3年3月末現在の建設業許可業者の現況~(国土交通省)
https://www.mlit.go.jp/report/press/tochi_fudousan_kensetsugyo13_hh_000001_00044.html

2021年版中小企業白書・小規模企業白書

公開日:2021年05月07日
2021年版中小企業白書・小規模企業白書
中小企業庁は「令和2年度中小企業の動向」、「令和3年度中小企業施策」、「令和2年度小規模企業の動向」、「令和3年度小規模企業施策」を公表しました。

2021年版では、新型コロナウイルス感染症が中小企業・小規模事業者に与えた影響や、この危機を乗り越えるために事業環境の変化を踏まえた事業の見直し、デジタル化、事業承継・M&Aに関する取組等について、豊富な事例を交えながら調査・分析が行われています。

統計資料<抜粋>
・新型コロナウイルスにより企業活動に影響が継続している:71.3%<2021/3>
・持続化給付金の給付実績:423万件(給付額 5.5兆円)<2021/02>
・新たに進出を検討している成長分野
 環境・エネルギー:12.9%、②AI・IOT:10.8%<2019>
・デジタル化に向けた課題
 アナログな文化・価値観が定着している:46.4%
・M&Aを検討したきっかけや目的
 買い手:売上・市場シェアの拡大:73.7%
 売り手:従業員の雇用の維持:53.0%
2021年版中小企業白書・小規模企業白書をまとめました(経済産業省)
https://www.meti.go.jp/press/2021/04/20210423001/20210423001.html?fbclid=IwAR3JjX8ppsKiA7obOQKU7C3uU