お問い合わせ

  • 〒101-0032
  • 東京都千代田区岩本町1-2-19
  • 株式会社日本法令 GIS会員係
  • 会員直通:03-3862-5463
  • FAX番号:03-3862-5045
お電話での受付時間
平日 9:00~17:30

お問い合わせはこちら

SSL グローバルサインのサイトシール

このシステムは、SSL(Secure Socket Layer) 技術を使用しています。ご入力いただいたお客様情報はSSL暗号化通信により保護されております。SSL詳細は上のセキュアシールをクリックして確認することができます。

GIS Topics

2022年11月

警察行政手続サイト対象手続きの追加とメンテナンス

公開日:2022年11月25日
警察行政手続サイト対象手続きの追加とメンテナンス
令和5年1月4日より、警察行政手続サイトのオンライン申請対象手続きが追加されます。なお、令和4年12月22日から令和5年1月4日まではメンテナンスのためサイト利用ができません。

<追加される対象手続>
1.道路交通法関係
 ・制限外牽引許可の申請(道路交通法施行規則第8条の5第1項)
2.自動車運転代行業の業務の適正化に関する法律関係
 ・申請書記載事項の変更の届出(自動車運転代行業の業務の適正化に関する法律第8条第1項)
3.警備業法関係
 ・営業所の届出等(主たる営業所の所在する都道府県以外の都道府県の区域内で警備業務を行おうとするときの届出に限る)(警備業法第9条)

現在、「警察行政手続サイト」では20手続きが運用中となっています。
1.道路交通法関係(12手続)
 ①安全運転管理者の選任の届出、②副安全運転管理者の選任の届出、③安全運転管理者の解任の届出、④副安全運転管理者の解任の届出、⑤安全運転管理者の届出記載事項の変更の届出、⑥副安全運転管理者の届出記載事項の変更の届出、⑦道路使用許可の申請、⑧道路使用許可証の記載事項の変更の届出、⑨道路使用許可証の再交付申請、⑩通行禁止道路通行許可の申請、⑪駐車許可の申請、⑫制限外積載・設備外積載・荷台乗車許可の申請

2.災害対策基本法等関係(1手続)
 ・緊急通行車両等及び規制除外車両の事前届出

3.警備業法関係(5手続)
 ①廃止の届出、②服装の届出、③服装の変更の届出、④護身用具の届出、⑤護身用具の変更の届出

4.暴力団員による不当な行為の防止等に関する法律関係(1手続)
 ・責任者の選任の届出

5.重要施設の周辺地域の上空における小型無人機等の飛行の禁止に関する法律関係(1手続)
 ・小型無人機等の飛行に関する通報

閣議決定「建設業法施行令の一部を改正する政令」

公開日:2022年11月18日
閣議決定「建設業法施行令の一部を改正する政令」
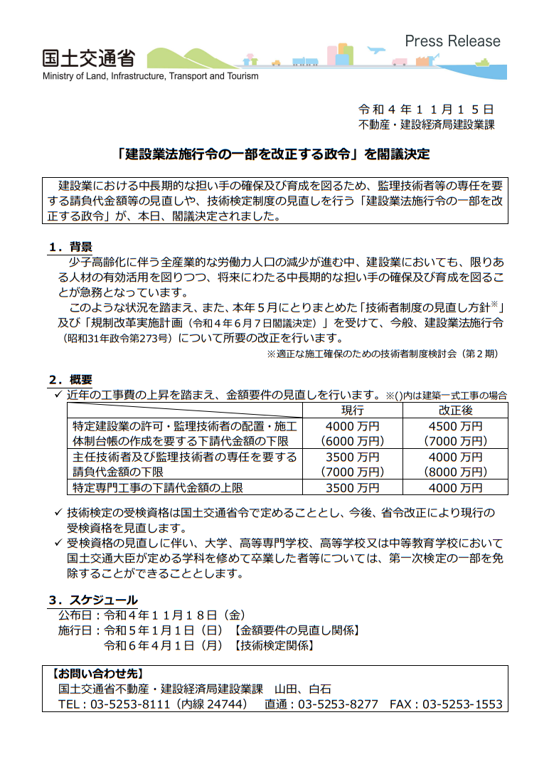
令和4年11月15日、監理技術者等の専任を要する請負代金額等の見直しや技術検定制度の見直しを行う「建設業法施行令の一部を改正する政令」が閣議決定されました。

本年5月にとりまとめられた「技術者制度の見直し方針」及び「規制改革実施計画(令和4年6月7日閣議決定)」を受けて、建設業法施行令について所要の改正が行われます。

1.金額要件の見直し
① 特定建設業の許可・監理技術者の配置・施工体制台帳の作成を要する下請代金額の下限
 4000万円(6000万円)→ 4500万円(7000万円)
② 主任技術者及び監理技術者の専任を要する請負代金額の下限
 3500万円(7000万円) 4000万円(8000万円)
③ 特定専門工事の下請代金額の上限
 3500万円  4000万円 

2.技術検定関係の見直し
① 技術検定の受検資格は国土交通省令で定め、今後の省令改正により現行の受検資格を見直す。
② 受検資格の見直しに伴い、大学、高等専門学校、高等学校又は中等教育学校において国土交通大臣が定める学科を修めて卒業した者等については、第一次検定の一部を免除することができることとする。

<スケジュール>
公布日:令和4年11月18日
施行日:令和5年1月1日【金額要件の見直し関係】
    令和6年4月1日【技術検定関係】
「建設業法施行令の一部を改正する政令」を閣議決定(国土交通省)
https://www.mlit.go.jp/report/press/tochi_fudousan_kensetsugyo13_hh_000001_00139.html?fbclid=IwAR0lH

無人航空機の型式認証等の取得のためのガイドライン

公開日:2022年11月11日
無人航空機の型式認証等の取得のためのガイドライン
国土交通省は、登録検査機関と申請者(無人航空機メーカー)との間の検査が円滑なものとなるよう、型式認証における手続き、安全基準及び均一性基準に対する適合性証明方法の事例などをガイドラインとしてとりまとめ、意見募集を開始しました。

ガイドラインは、4部構成となっており、「第1部 共通」、「第2部 型式認証プロセスについて」、「第3部 安全基準について」、「第4部 均一性基準について」となっています。
今回は、「第2部 型式認証プロセスについて」及び「第4部 均一性基準について」を意見募集の対象としています。

・第2部 型式認証
型式認証を取得するまでの全体的なフロー及び各項目における詳細なフローを示した上で、各項目を適切に進めるための手続きや方法についてとりまとめられています。

・第4部 均一性基準について
均一性基準に対する適合性証明方法の事例、検査のポイント、検査側の関与度等についてとりまとめられています。

<今後のスケジュール(予定)>
発行:令和4年11月中
「無人航空機の型式認証等の取得のためのガイドライン」の発行に関する意見募集について(e-GOV)
https://public-comment.e-gov.go.jp/servlet/Public?CLASSNAME=PCMMSTDETAIL&id=155221245&Mode=0&fbclid=
ガイドライン案(PDF)
https://public-comment.e-gov.go.jp/servlet/PcmFileDownload?seqNo=0000243220

改正所有者不明土地法に関するガイドライン

公開日:2022年11月07日
改正所有者不明土地法に関するガイドライン
国土交通省は、改正所有者不明土地法の施行(令和4年11月1日)に併せて、所有者不明土地法に基づく基本方針の改正を行うとともに、制度運用にあたって参考となる基準や手続の基本的な考え方を示すガイドライン等を作成・改訂し、公表しました。

<改正概要>
1.所有者不明土地利用の円滑化促進
① 所有者不明土地を公益性の高い施設として活用する「地域福利増進事業」の対象事業に、備蓄倉庫等(非常用電気等供給施設、貯水槽)の災害対策に関する施設、再生可能エネルギー発電設備の整備要件(災害時に地域住民等に供給等)を追加
② 地域福利増進事業のための土地の使用権の上限期間の延長(現行の10年から20年に延長)、手続きの迅速化(事業計画書等の縦覧期間を6月から2月に短縮)
③ 朽廃建築物がある所有者不明土地であっても、地域福利増進事業等の特例手続の対象として適用

2.災害等の発生防止に向けた所有者不明土地の管理の適正化
① 引き続き管理が実施されないと見込まれる所有者不明土地等について、周辺の地域における災害等の発生を防止するため、市町村長による代執行等の制度を創設 等

3.所有者不明土地対策の推進体制の強化
① 市町村は、「所有者不明土地対策計画の作成」や「所有者不明土地対策協議会」の設置が可能
② 市町村長は、所有者不明土地等の利活用に取り組む法人を推進法人として指定 等
改正所有者不明土地法に関するガイドライン等を公表(国土交通省)
https://www.mlit.go.jp/report/press/tochi_fudousan_kensetsugyo02_hh_000001_00049.html
ガイドライン・手引き
https://www.mlit.go.jp/totikensangyo/totikensangyo_tk2_000099.html