お問い合わせ

  • 〒101-0032
  • 東京都千代田区岩本町1-2-19
  • 株式会社日本法令 GIS会員係
  • 会員直通:03-3862-5463
  • FAX番号:03-3862-5045
お電話での受付時間
平日 9:00~17:30

お問い合わせはこちら

SSL グローバルサインのサイトシール

このシステムは、SSL(Secure Socket Layer) 技術を使用しています。ご入力いただいたお客様情報はSSL暗号化通信により保護されております。SSL詳細は上のセキュアシールをクリックして確認することができます。

GIS Topics

2024年05月

適正な外国人雇用推進月間

公開日:2024年05月31日
適正な外国人雇用推進月間
出入国在留管理庁は、6月を「共生社会の実現に向けた適正な外国人雇用推進月間」と定め、適正な外国人雇用の推進について理解と協力を求めるためのキャンペーンが行われます。

不法就労となるケース
① 不法滞在者や被退去強制者が働くケース
例)退去強制されることが既に決まっている者が働く

② 就労できる在留資格を有していない外国人が、働く許可を受けずに働くケース
例)留学生や難民認定申請中のが許可を受けずに働く

③ 外国人が在留資格等で認められた範囲を超えて働くケース
例)外国料理のコックや語学学校等の先生として働くことを認められたが工場で作業員として働く

不法就労は、事業主も処罰の対象となります。
① 不法就労させたり、不法就労をあっせんした者(不法就労助長罪)
→ 3年以下の懲役・300万円以下の罰金
※ 外国人を雇用しようとする際に不法就労者であることを知らなかったとしても在留カードを確認していない等の過失がある場合には処罰の対象となります。

② 不法就労させたり、不法就労をあっせんした外国人事業主
→ 退去強制の対象

③ 外国人の雇用又は離職について、ハローワークへの届出をしなかったり、虚偽の届出をした者
→ 30万円以下の罰金

「共生社会の実現に向けた適正な外国人雇用推進月間」の実施について(出入国在留管理庁)
https://www.moj.go.jp/isa/publications/press/01_00002.html?fbclid=IwZXh0bgNhZW0CMTAAAR23_j_KjQmiaAWf
リーフレット
https://www.moj.go.jp/isa/content/001396690.pdf

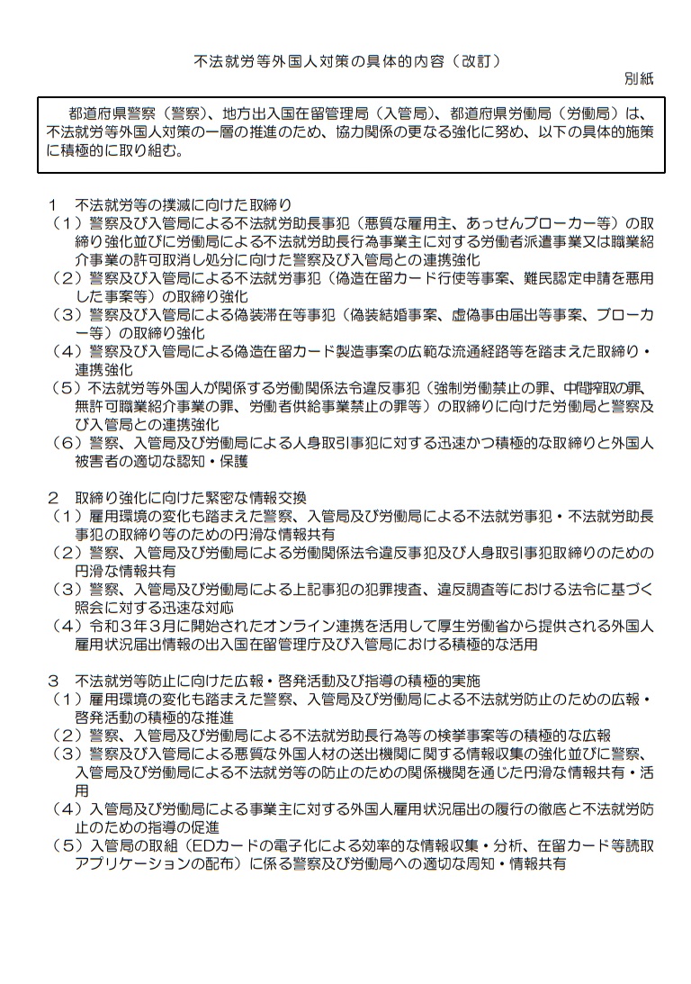
不法就労等外国人対策の推進 改訂版

公開日:2024年05月23日
不法就労等外国人対策の推進 改訂版
出入国在留管理庁は「不法就労等外国人対策の推進(改訂)」を策定しました。
本年1月1日現在の不法残留者数は7万9,113人と昨年1月1日現在の不法残留者数に比べ8,622人増加しています。
国内外のブローカーが介在するなどしてその手口も悪質・巧妙化するなど、不法就労等外国人を巡る問題は依然として看過できない状況にあります。

特に近年においては、
・偽変造の在留カード等を行使して就労する事案
・国内外のブローカーが介在するものを含め表面上は正規の在留資格を有するもののその実態は在留資格に応じた活動を行うことなく、専ら単純労働に従事するなど、偽装滞在して就労する事案
・実際には条約上の難民に該当する事情がないにもかかわらず濫用・誤用的に難民認定申請を行い就労する事案
・技能実習生が技能実習先から失踪しSNS等を利用して他所で就労する事案
・留学生が中途退学処分を受けた後も帰国することなく残った在留期間を利用して就労する事案
など、多様化しています。

建設業許可業者数調査の結果

公開日:2024年05月17日
建設業許可業者数調査の結果
国土交通省は、令和5年度末の全国の建設業許可業者数を公表しました。
建設業許可業者数は、479,383業者(前年度から4,435業者の増加)と、令和4年度末に一度減少したものの再び増加となりました。
ただし、建設業許可業者数が最も多かった平成12年3月末時点と比較すると、▲121,597業者(▲20.2%)の減少となります。

・都道府県別許可業者数
東京都 (44,078 業者 全体の 9.2%)
大阪府 (41,046 業者 全体の 8.6%)
神奈川県(29,070 業者 全体の 6.1%)

・一般・特定別許可業者数
一般建設業許可:454,163 業者(前年同月比 4,017 業者(0.9%)の増加)
特定建設業許可: 49,029 業者(前年同月比  664 業者(1.4%)の増加)

・業種別許可業者数 
とび・土工工事業:181,234 業者(許可業者の 37.8%)
建築工事業:144,239 業者(同 30.1%)
土木工事業:131,523 業者(同 27.4%)

・資本金階層別業者数
資本金額  300万円~ 500万円の法人:21.5%
資本金額 1,000万円~2,000万円の法人:20.2%
資本金額  500万円~1,000万円未満の法人:19.6%

個人及び資本金の額3億円未満の法人の数は 477,028業(全体の99.5%)

宅地建物取引業者の報酬額の一部改正

公開日:2024年05月09日
宅地建物取引業者の報酬額の一部改正
空家対策の一環として「宅地建物取引業者が宅地又は建物の売買等に関して受けることができる報酬の額」の一部改正が予定されています。

1.低廉な空家等の売買又は交換の媒介における特例の改正
2.低廉な空家等の売買又は交換の代理における特例の改正
3.長期の空家等の貸借の媒介における特例の創設
4.長期の空家等の貸借の代理における特例の創設
※媒介契約の締結に際しあらかじめ、報酬額について依頼者に対して説明し、合意する必要があることを「宅地建物取引業法の解釈・運用の考え方」(通達)に明記する。

〈今後の予定〉
公布:令和6年6月中
施行:令和6年7月1日

「宅地建物取引業者が宅地又は建物の売買等に関して受けることができる報酬の額」の一部改正案に関する意見募集について(e-GOV)
https://public-comment.e-gov.go.jp/servlet/Public?CLASSNAME=PCMMSTDETAIL&id=155240307&Mode=0&fbclid=
改正の概要
https://public-comment.e-gov.go.jp/servlet/PcmFileDownload?seqNo=0000273865

大学等の外国人留学生在籍管理と指導指針

公開日:2024年05月02日
大学等の外国人留学生在籍管理と指導指針
文部科学省は、外国人留学生の在籍管理が適正に行われていない大学等に対して指導を実施することを予定しています。

外国人留学生の退学者、除籍者及び所在不明者の定期報告(毎月)により在籍管理状況を確認し、必要に応じて学校に対し書面調査、ヒアリング又は実地調査(改善指導)を実施。
・退学者:取扱い上、退学となった者(単位取得退学は除く)
・除籍者:取扱い上、除籍となった者
・所在不明者:所在が不明である者

毎年5月1日を基準日として、全留学生数に対する1年間の退学者等の割合が5%を超える(基準日における全留学生数が19人以下の場合は退学者等数が1を超える)状態にある学校を「改善指導対象校」に指定し学校に通知するとともに文部科学省において公表。
また、3年連続「改善指導対象校」に指定された場合、「在籍管理非適正校」として指定し、学校に通知するとともに公表、加えて出入国在留管理庁に通告。

<施行>
令和6年4月以降の退学者等から適用
令和7年度以降:改善指導対象校の指定開始
令和9年度以降:在籍管理非適正校の指定開始

外国人留学生の在籍管理が適正に行われない大学等に対する指導指針(文部科学省)
https://www.mext.go.jp/a_menu/koutou/ryugaku/1325305_00002.htm?fbclid=IwZXh0bgNhZW0CMTAAAR0B1DSTdz_A
概要
https://www.mext.go.jp/content/20240426-mxt_kotokoku01-000035694_8.pdf
留学生の在籍管理の徹底に関する新たな対応方針
https://www.mext.go.jp/content/20240426-mxt_kotokoku01-000035694_9.pdf