お問い合わせ

  • 〒101-0032
  • 東京都千代田区岩本町1-2-19
  • 株式会社日本法令 GIS会員係
  • 会員直通:03-3862-5463
  • FAX番号:03-3862-5045
お電話での受付時間
平日 9:00~17:30

お問い合わせはこちら

SSL グローバルサインのサイトシール

このシステムは、SSL(Secure Socket Layer) 技術を使用しています。ご入力いただいたお客様情報はSSL暗号化通信により保護されております。SSL詳細は上のセキュアシールをクリックして確認することができます。

GIS Topics

2024年06月

継続検査(車検)の受検可能期間の拡大

公開日:2024年06月28日
継続検査(車検)の受検可能期間の拡大
年度末に車検が集中することを踏まえ、車検証の有効期間満了日の「2か月前」から車検を受けられるよう道路運送車両法施行規則が改正されます。
2019年から2023年の月当たり平均車検台数が281万台に対し、3月の車検台数は389万台と約1.3倍となっています。

<改正内容>
道路運送車両法施行規則が改正され「有効期間満了日の2か月前から満了日までの間」に受検しても、残存する有効期間が失われないこととなります。
また、自賠責保険の有効期間もこれに整合させるため自動車損害賠償保障法施行規則も改正されます。

施行:令和7年4月1日

来年4月より車検を受けられる期間が延びます(国土交通省)
https://www.mlit.go.jp/report/press/jidosha02_hh_000645.html?fbclid=IwZXh0bgNhZW0CMTAAAR0JyACwfQLYmS
道路運送車両法施行規則及び自動車損害賠償保障法施行規則の一部を改正する省令について
https://www.mlit.go.jp/report/press/content/001749659.pdf

相続土地国庫帰属制度の運用状況

公開日:2024年06月20日
相続土地国庫帰属制度の運用状況
法務省は、令和6年5月31日現在における相続土地国庫帰属制度の運用状況を公開しました。
申請件数:2,207件(前月より177件増)、帰属件数:460件(前月より119件増)と過去のデータと比較する増加傾向にあります。

1.申請件数
 ・R6年5月:2,207件(117件増)
 ・R6年4月:2,030件(125件増)
 ・R6年3月:1,905件(144件増)
 ・R6年2月:1,761件
 ・R5年11月:1,349件
 
2.帰属件数
 ・R6年5月:460件(119件増)
 ・R6年4月:341件(93件増)
 ・R6年3月:248件(98件増)
 ・R6年2月:150件
 ・R5年11月:48件
 
3.却下件数
 ・R6年5月:10件
 ・R6年4月:8件
 ・R6年3月:6件
 ・R6年2月:6件
 ・R5年11月:0件

4.不承認件数
 ・R6年5月:13件
 ・R6年4月:12件
 ・R6年3月:12件
 ・R6年2月:9件
 ・R5年11月:4件

5.取下げ件数
 ・R6年5月:266件
 ・R6年4月:237件
 ・R6年3月:212件
 ・R6年2月:183件
 ・R5年11月:92件

相続土地国庫帰属制度の統計
https://www.moj.go.jp/MINJI/minji05_00579.html

在留特別許可ガイドライン

公開日:2024年06月13日
在留特別許可ガイドライン
出入国在留管理庁は令和5年入管法等改正法を踏まえ、在留特別許可に係るガイドラインを改定しました。
改正法に合わせ、各考慮事情の評価に関する考え方を示しています。

本改定では「在留特別許可に関する従来の判断の在り方を変えるものではありません・・・」としつつ、不法に在留している期間が長いことについては、出入国在留管理秩序を侵害しているという観点から消極的に評価されることを明確にし、他方で家族とともに生活をするという子の利益の保護の必要性を積極的に評価すること、また、その間の生活の中で構築された日本人の地域社会(学校、自治会等)との関係も積極的に評価することなどを明確にしています。

改定版ガイドラインは、令和6年6月10日から運用が開始されています。


在留特別許可に係るガイドラインについて(出入国在留管理庁)
https://www.moj.go.jp/isa/deportation/resources/nyukan_nyukan85_00001.html?fbclid=IwZXh0bgNhZW0CMTAA
ガイドライン
https://www.moj.go.jp/isa/content/001416944.pdf

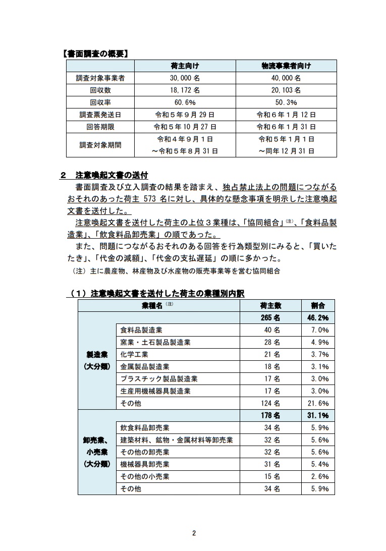
荷主と物流事業者との取引に関する調査結果

公開日:2024年06月06日
荷主と物流事業者との取引に関する調査結果
公正取引員会は、令和5年度の荷主と物流事業者との取引に関する調査結果及び優越的地位の濫用事案の処理状況を公表しました。
書面調査及び立入調査の結果を踏まえ、独占禁止法上の問題につながるおそれのあった荷主573名に対し具体的な懸念事項を明示した注意喚起文書を送付しています。
① 注意喚起文書を送付した荷主の上位
・協同組合:53名
 ※ 主に農産物、林産物及び水産物の販売事業等を営む協同組合
・食料品製造業:40名
・飲食料品卸売業:34名


② 問題につながるおそれのある回答
・買いたたき(239件)
 労務費等の上昇に伴うコスト上昇分の運賃引上げを求められたにもかかわらず、運賃引上げに応じない理由を回答することなく、運賃を据え置いた。など

・代金の減額(142件)
 運賃の支払方法を手形払から現金振込に変更したが、その際に運賃を一律に5%差し引いて支払った。など

・代金の支払遅延(117件)
 契約書で定めた運賃の支払日が金融機関の休日であった場合に、あらかじめ合意することなく、休日の翌営業日に運賃を支払っていた。など

令和5年度における荷主と物流事業者との取引に関する調査結果及び優越的地位の濫用事案の処理状況について(公正取引委員会)
https://www.jftc.go.jp/houdou/pressrelease/2024/jun/240606_buttokuchousakekka.html
処理状況
https://www.jftc.go.jp/houdou/pressrelease/2024/jun/240606_r5buttokuchousakekka.pdf