お問い合わせ

  • 〒101-0032
  • 東京都千代田区岩本町1-2-19
  • 株式会社日本法令 GIS会員係
  • 会員直通:03-3862-5463
  • FAX番号:03-3862-5045
お電話での受付時間
平日 9:00~17:30

お問い合わせはこちら

SSL グローバルサインのサイトシール

このシステムは、SSL(Secure Socket Layer) 技術を使用しています。ご入力いただいたお客様情報はSSL暗号化通信により保護されております。SSL詳細は上のセキュアシールをクリックして確認することができます。

GIS Topics

2023年09月

<建設業>基本問題小委員会/中間とりまとめ

公開日:2023年09月28日
<建設業>基本問題小委員会/中間とりまとめ
建設業の担い手確保、生産性向上等の取組強化、建設資材の急激な価格変動等の環境変化に対応していくため建設業法等の改正も視野に早急に講ずべき施策を盛り込んだ「中間とりまとめ」が策定されました。

1.請負契約の透明化による適切なリスク分担
(1)契約における情報の非対称性の解消
 ・受注者によるリスク情報提供の義務化
 ・請負契約に予備的経費等に関する事項の明記など
(2)価格変動等への対応の契約上での明確化
 ・価格変動に伴う請負代金の変更条項を契約書上明確化など
(3)当事者間のコミュニケーションと請負契約の適正化
(4)契約形態や契約主体に応じた対応

2.適切な労務費等の確保や賃金行き渡りの担保
(1)標準労務費の勧告
(2)受注者における不当に低い請負代金の禁止
(3)適切な水準の賃金等の支払い確保のための措置

3.魅力ある就労環境を実現する働き方改革と生産性向上
(1)適切な工期の確保
 ・受注者による著しく短い工期の禁止など
(2)生産性の向上
 ・監理技術者等の専任制度等の合理化など
建設業法等の改正も視野に、基本問題小委員会で中間とりまとめ(国土交通省)
https://www.mlit.go.jp/report/press/tochi_fudousan_kensetsugyo13_hh_000001_00194.html?fbclid=IwAR2gu
中間とりまとめ
https://www.mlit.go.jp/report/press/content/001631029.pdf
中間とりまとめ(概要)
https://www.mlit.go.jp/report/press/content/001630980.pdf

一般乗用旅客自動車運送事業の申請に対する処理方針

公開日:2023年09月21日
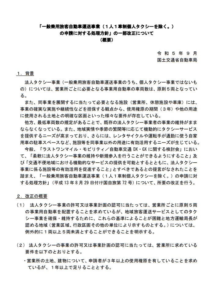
一般乗用旅客自動車運送事業の申請に対する処理方針
「ラストワンマイル・モビリティ/自動車交通DX・GXに関する検討会」の提言を踏まえ、申請に対する処理方針の改正を予定しています。

1.法人タクシー事業
・地方運輸局長が認める地域で例外的に1両以上5両未満とすることができる。
・営業所の土地、建物、車庫の使用権原など1年以上で足りることとする。
・遠隔点呼を行う場合、営業所から直線で2キロメートルを超える地点に車庫を設置することも可能とする。など

2.個人タクシー事業
・地方運輸局長又は沖縄総合事務局長が認める場合、人口が30万人以上の都市が含まれない営業区域においても個人タクシーの許可又は事業計画の変更認可ができることとする(申請者が1年以上の個人タクシーの経験を有しており、80歳未満であること)。
・譲渡人の年齢が80歳未満(申請日現在)であれば事業譲渡できることとする(75歳以上80歳未満の場合は、60歳以下の譲受人に限って事業譲渡の認可を行うこととする)。など

3.一般乗合旅客自動車運送事業
一般乗用旅客自動車運送事業者が、区域運行の態様に限定して一般乗合旅客自動車運送事業の許可を受ける場合は、同運行に必要な法令知識を有するものとみなし、許可に係る法令試験を免除することができることとする。

その他、「旅客自動車運送事業における事業用自動車の併用等」、「過疎地域における一般乗合旅客自動車運送事業(区域運行)の 自家用自動車の有償運送の許可」、「地域公共交通会議及び運営協議会に関する国土交通省としての考え方について」、「自家用有償旅客運送者が利用者から収受する対価の取扱いについて」の一部改正を予定しています。

今後のスケジュール(予定) 
公布・施行:令和5年10月
「一般乗用旅客自動車運送事業の申請に対する処理方針」等の一部改正等に関する意見募集について(e-GOV)
https://public-comment.e-gov.go.jp/servlet/Public?CLASSNAME=PCMMSTDETAIL&id=155230933&Mode=0&fbclid=
概要
https://public-comment.e-gov.go.jp/servlet/PcmFileDownload?seqNo=0000259722

海外への観光産業従事者派遣支援事業

公開日:2023年09月14日
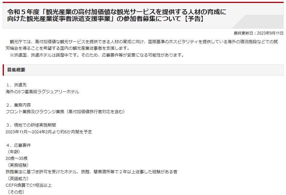
海外への観光産業従事者派遣支援事業
観光庁は、高付加価値な観光サービスを提供できる人材育成に向け、国際基準のホスピタリティを提供している海外の宿泊施設で就労機会を得ることを希望する国内観光産業従事者の支援を予定しています。

<応募要件>
① 年齢:20歳~35歳(日本国籍を有する者)
② 実務経験:旅館業法に基づき許可を受けたホテル、旅館、簡易宿所等で2年以上の従事経験がある者
③ 英語能力:CEFR換算でC1相当以上
④ その他
研修終了後、派遣元の企業で就業を続ける、または研修終了後1年以内に、旅館業法に基づき許可を受けたホテル、旅館、簡易宿所、下宿、旅行業法に基づき登録を受けた旅行業者、旅行業代理業者、旅行サービス手配業者、「観光地域づくり法人の登録制度に関するガイドライン」に基づく登録DMO、候補DMOで働く、または起業する意思のある者

<派遣先(派遣国、派遣ホテルは調整中)>
海外の5つ星高級ラグジュアリーホテル

<研修実施期間>
2023年11月~2024年2月より約6か月間を予定

<支援内容>
① 往復の航空券代(エコノミークラス)
② ビザ関連費用

<募集期間>
令和5年9月中に募集開始を予定

<募集定員>
10名~30名程度
令和5年度「観光産業の高付加価値な観光サービスを提供する人材の育成に向けた観光産業従事者派遣支援事業」の参加者募集について【予告】 観光庁
https://www.mlit.go.jp/kankocho/page06_000314.html?fbclid=IwAR1rqcGps658P66ZTLPxDvYehAWMVqrLB2XfsR5y

自筆証書遺言書保管制度/指定者通知の対象拡大

公開日:2023年09月07日
自筆証書遺言書保管制度/指定者通知の対象拡大
令和5年10月2日より、自筆証書遺言書保管制度における指定者通知の対象者が拡大されます。
これまで、指定者通知の対象者として指定できるのは、受遺者等、遺言執行者又は推定相続人のうち1名に限定されていましたが、10月2日から、これらの者に限定されず、人数も3名までの指定が可能になります。なお、すでに1名を指定している場合も変更届により対象者を追加することができます。

1.指定者通知
戸籍担当部局と連携して遺言書保管官が遺言者の死亡の事実を確認した場合に、あらかじめ遺言者が指定した者に対して遺言書が保管されている旨が通知されます。

2.関係遺言書保管通知
遺言者死亡後に関係相続人等が、①遺言書の閲覧、②遺言書情報証明書の交付を受けたとき、その他全ての関係相続人等に対して、遺言書保管官より遺言書が遺言書保管所に保管されていることが通知されます。

遺言書保管制度の利用状況(令和2年7月から令和5年7月までの累計)
・遺言者の手続 
遺言書保管件数:57,396件
遺言書の閲覧請求:207件
・相続人等の手続
遺言書情報証明書の交付請求:2,975件
遺言書の閲覧請求:27件
遺言書保管事実証明書の交付請求:4,335件

屋外広告物適正化旬間

公開日:2023年09月01日
屋外広告物適正化旬間
国土交通省は、9月1日から10日までを「屋外広告物適正化旬間」として、屋外広告物法及び条例の普及啓発、違反屋外広告物の是正指導のほか、屋外広告物の安全対策に関する取組や違反広告物の簡易除去などを集中的に実施します。

屋外広告物の適正化については、地方公共団体において様々な取組が独自に行われていますが、国としても企業や国民に対し意識啓発を図ることを目的として平成22年度から9月1日から9月10日までを「屋外広告物適正化旬間」として設定しています。
令和5年度においても、122件の様々な取組が予定されています。

<昨年度の取組み>
① 違反屋外広告物の是正指導を行った件数・・・約3,200件
② 簡易除去した貼り紙等・・・約16,000枚
③ 点検パトロール等へ参加したボランティアの数・・・のべ約3,000人

9月1日から「屋外広告物適正化旬間」が始まります!(国土交通省)
https://www.mlit.go.jp/report/press/toshi10_hh_000460.html?fbclid=IwAR3aG_W2bwoTXJkrdMn2xCh2D_F56W0V
添付資料(PDF)
https://www.mlit.go.jp/report/press/content/001625239.pdf?fbclid=IwAR1jk9mUJrYdhvgVWEG1oxDu-tED2RkcU
「オーナーのための看板の安全管理ガイドブック」(令和元年10月)
https://www.mlit.go.jp/toshi/townscape/content/001518143.pdf