お問い合わせ

  • 〒101-0032
  • 東京都千代田区岩本町1-2-19
  • 株式会社日本法令 GIS会員係
  • 会員直通:03-3862-5463
  • FAX番号:03-3862-5045
お電話での受付時間
平日 9:00~17:30

お問い合わせはこちら

SSL グローバルサインのサイトシール

このシステムは、SSL(Secure Socket Layer) 技術を使用しています。ご入力いただいたお客様情報はSSL暗号化通信により保護されております。SSL詳細は上のセキュアシールをクリックして確認することができます。

GIS Topics

2022年01月

特定個人情報の適正な取扱いに関するガイドライン(案)

公開日:2022年01月31日
特定個人情報の適正な取扱いに関するガイドライン(案)
改正個人情報保護法(令和4年4月)全面施行にむけて、特定個人情報の適正な取扱いに関するガイドライン改正(案)の意見募集が開始されました。

今回の改正により、本人の権利保護の強化として、利用停止・消去請求権、第三者提供禁止請求権などの要件緩和や第三者提供記録の開示請求などが定められており、事業者の責務として、漏えい時の委員会への報告義務などが定められています。
旧法では、6か月以内に消去されるデータは「保有個人データ」に含まないとされていましたが、今回の改正で、6か月以内に消去される短期保有データについても「保有個人データ」に含まれることになり、本人は、電磁的記録の提供による方法など「本人の指定する方法による開示」を請求することができることになりました(その方法による開示に多額の費用を要するような場合など、本人が指定した方法による開示が困難であるような場合は、書面の交付による方法での開示も認められています)。
「特定個人情報の適正な取扱いに関するガイドラインの一部を改正する告示(案)」に関する意見募集について(e-GOV)
https://public-comment.e-gov.go.jp/servlet/Public?CLASSNAME=PCMMSTDETAIL&id=240000078&Mode=0&fbclid=
マイナンバーガイドライン(事業者編)の一部を改正する告示を改正する告示(案) PDF
https://public-comment.e-gov.go.jp/servlet/PcmFileDownload?seqNo=0000229638

令和3年度 下請取引等実態調査の結果

公開日:2022年01月24日
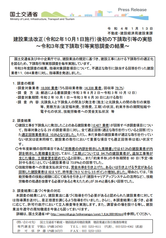
令和3年度 下請取引等実態調査の結果
国土交通省は、建設業法改正(令和2年10月1日施行)後、初の下請取引等の実態調査結果を公表しました。

下請負人に発注したことのある建設業者(12,427業者)で指導対象となる項目について全て適正回答だった建設事業者は、10.8%にとどまりました。

今年度の新規設問項目の回答
・労務費の内訳を明示した見積書を交付している・・・67.3%
・追加工事等が生じた場合に工期の変更を認めている・・・ 94.7%
・約束手形期間を60日(予定・検討中も含む)としている・・・73.8%

また、技能労働者への賃金について
賃金水準を引き上げた、あるいは引き上げる予定がある・・・82.8 %
理由としては「技能労働者の技能と経験に応じて給与を引き上げ(建設キャリアアップシステムの活用など)技能労働者の処遇を改善する必要があると考えたため」が 39.4%と最も多い回答となった。
建設業法改正(令和2年10月1日施行)後初の下請取引等の実態(国土交通省)
https://www.mlit.go.jp/report/press/tochi_fudousan_kensetsugyo13_hh_000001_00082.html?fbclid=IwAR1RO

道路運送車両法施行規則の一部を改正する省令(案)

公開日:2022年01月17日
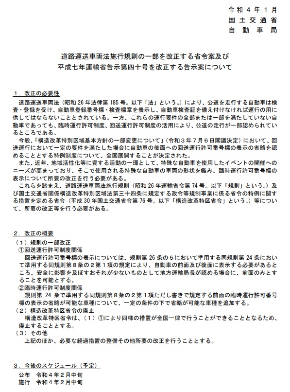
道路運送車両法施行規則の一部を改正する省令(案)
「構造改革特別区域基本方針の一部変更について」において、回送運行において一定の要件を満たした自動車の後面への回送運行許可番号標の表示の省略を認める特例制度について、全国展開することが決定されました。また、近年、特殊な自動車を使用したイベントの開催へのニーズが高まっていることを踏まえ、臨時運行許可番号標の表示についても改正を予定しています。

・規則の一部改正
①回送運行許可制度関係
回送運行許可番号標の表示について、安全に影響を及ぼすおそれが少ないものとして地方運輸局長が認める場合に、前面のみとすることを可能とする。
②臨時運行許可制度関係
前面の臨時運行許可番号標の表示の省略が可能な車種について、一定の条件の下で省略が可能な車種を追加する。

公布:令和4年2月中旬(予定)
施行:令和4年2月中旬(予定)

道路運送車両法施行規則の一部を改正する省令案及び平成七年運輸省告示第四十号を改正する告示案について( e-GOV)
https://public-comment.e-gov.go.jp/servlet/Public?CLASSNAME=PCMMSTDETAIL&id=155220901&Mode=0&fbclid=

所有者不明土地関連法の施行期日について

公開日:2022年01月11日
所有者不明土地関連法の施行期日について
「所有者不明土地の解消に向けた民事基本法制の見直し」の資料が更新されました。
①民法等一部改正法:令和5年4月1日施行
・相続登記義務化関係の改正:令和6年4月1日施行
・住所変更登記義務化関係:政令未制定
②相続土地国庫帰属法:令和5年4月27日施行

平成29年の国交省調査では、所有者不明土地の割合は22%とされており、今後ますます深刻化するおそれがあり、問題解決が喫緊の課題となっています。
今回、所有者不明土地の発生予防と既に発生している所有者不明土地の利用の円滑化の両面から、総合的に民事基本法制の見直しがされています。
・登記されるようにするための不動産登記制度の見直し
・土地を手放すための制度(相続土地国庫帰属制度)の創設
・土地利用に関連する民法の規律の見直し
所有者不明土地の解消に向けた民事基本法制の見直し(民法・不動産登記法等一部改正法・相続土地国庫帰属法)法務省
https://www.moj.go.jp/MINJI/minji05_00343.html?fbclid=IwAR2CtlHwff2yYr4g50CJSF6aaAkmTkHzzj7A6s0gdRbR
所有者不明土地の解消に向けた民事基本法制の見直し PDF
https://www.moj.go.jp/content/001362336.pdf

「現行入管法上の問題点」及び「改善策の取組状況」について

公開日:2022年01月05日
「現行入管法上の問題点」及び「改善策の取組状況」について
退去強制令書の発付を受けたにもかかわらず、送還を忌避する者が相当数存在しており、速やかな送還が困難となるとともに収容が長期化する大きな要因にもなっています。
出入国在留管理庁では、送還忌避・長期収容の問題は、早期に解決しなければならない喫緊の課題とし、現行法上で生じている問題点等を「現行入管法上の問題点」として取りまとめました。また、名古屋出入国在留管理局被収容者死亡事案を受けて調査報告書で示した12項目について、現時点における組織・業務改善の状況「改善策の取組状況」を取りまとめました。

不法在留者数は、約8.3万(R3年1月1日時点)となり、平成27年以降増加傾向にあります。年平均で約1.7万人の摘発等が行われていますが、帰国を拒む者(送還忌避者)は、累計3,103人(R2年12月末時点)となります。
「改善策の取組状況」及び「現行入管法上の問題点」について(出入国在留管理庁)
https://www.moj.go.jp/isa/publications/materials/05_00016.html?fbclid=IwAR3ul3nus28bjTUSHY4NCXDGHFsQ
現行入管法上の問題点(PDF)
https://www.moj.go.jp/isa/content/001361884.pdf
改善策の取組状況(PDF)
https://www.moj.go.jp/isa/content/001361883.pdf