お問い合わせ

  • 〒101-0032
  • 東京都千代田区岩本町1-2-19
  • 株式会社日本法令 GIS会員係
  • 会員直通:03-3862-5463
  • FAX番号:03-3862-5045
お電話での受付時間
平日 9:00~17:30

お問い合わせはこちら

SSL グローバルサインのサイトシール

このシステムは、SSL(Secure Socket Layer) 技術を使用しています。ご入力いただいたお客様情報はSSL暗号化通信により保護されております。SSL詳細は上のセキュアシールをクリックして確認することができます。

GIS Topics

2021年12月

R4年1月4日より引越時の車ナンバープレート交換が次回車検時まで猶予可能となります。

公開日:2021年12月27日
R4年1月4日より引越時の車ナンバープレート交換が次回車検時まで猶予可能となります。
国土交通省は、個人が引越する際にオンラインにより自動車の変更登録申請を行う場合には、ナンバープレートの交換を次回の車検時まで猶予する特例を創設しました。

<特例措置の内容>
① 特例の対象となる手続き
所有者本人が、変更登録申請をマイナンバーカードを用いて自動車ワンストップサービス(OSS)により行う手続きが対象となります。
② 新旧車検証の郵送による交換
OSSで変更登録を申請した後、15日以内に引越先の使用の本拠の位置を管轄する運輸支局等あてに旧車検証(写しも可)を郵送すると、運輸支局等から変更後の新車検証(備考欄に旧登録番号が記載されたもの)が郵送で交付されます。
③ 新たなナンバープレートの交付等
次回車検までに(車検時でも可)、管轄の運輸支局等の窓口に提出すると、新車検証の備考欄から旧登録番号の記載を削除した車検証と登録事項等通知書が交付されます。
これらを自動車登録番号標交付代行者の窓口に提出すると、新しいナンバープレートが交付(旧ナンバープレートは返納)されます。

本特例制度は、令和4年1月4日より運用が開始されます。

【注意】
・次回車検時までに新しいナンバープレートの交付を受けない場合、道路運送車両法違反に問われる場合があります。
・車検証(原本)の携帯がなければ運転することはできませんので、旧車検証郵送の際には注意が必要です。

引越時の車のナンバープレートの交換が次回車検時まで猶予可能に!(国土交通省)
https://www.mlit.go.jp/report/press/jidosha06_hh_000125.html?fbclid=IwAR1dnoJxZVOQTqGRzV9l-Vpf3n-FGq

警察行政手続サイトオンライン申請の追加

公開日:2021年12月20日
警察行政手続サイトオンライン申請の追加
警察行政手続サイトは、R3年12月23日~R4年1月4日までメンテナンスのため利用停止となりますが、1月4日からは新たに14手続の申請・届出が可能となります。

<追加される申請・届出>
1 道路交通法関係(9手続)
 ・安全運転管理者の選任の届出
 ・副安全運転管理者の選任の届出
 ・安全運転管理者の解任の届出
 ・副安全運転管理者の解任の届出
 ・安全運転管理者の届出記載事項の変更の届出
 ・副安全運転管理者の届出記載事項の変更の届出
 ・通行禁止道路通行許可の申請
 ・駐車許可の申請
 ・制限外積載・設備外積載・荷台乗車許可の申請
2 警備業法関係(3手続)
 ・廃止の届出
 ・護身用具の届出
 ・護身用具の変更の届出
3 重要施設の周辺地域の上空における小型無人機等の飛行の禁止に関する法律関係(1手続)
 ・小型無人機等の飛行に関する通報
4 災害対策基本法等関係(1手続)
 ・緊急通行車両等及び規制除外車両の事前届出
オンラインでの申請等の案内(警察庁)
https://www.npa.go.jp/policies/application/shinseisys/index.html

改正道路法施行規則

公開日:2021年12月13日
改正道路法施行規則
警察庁は、来年4月より改正道路法施行規則が順次施行され、白ナンバーにもアルコール検査が義務化されることに伴いポスターを掲載しました。

<令和4年4月1日施行>
運転前後の運転者の状態を目視等により酒気帯びの有無を確認し、記録を1年間保存すること
<令和4年10月1日施行>
アルコール検知器を常時有効に保持し、運転者の酒気帯びの有無をアルコール検知器で行うこと

一定数以上の自動車を使用する事業所は、安全運転管理者の選任が必要となります。
乗車定員が11名以上の自動車1台以上又はその他の自動車5台以上を保有する場合は、自動車の使用の本拠(事業所等)ごとに安全運転管理者の選任が必要となり、選任した場合はその日から15日以内に事業所を所管する警察署に必要書類を提出する必要があります。

安全運転管理者の業務拡大についてのポスター及びリーフレットを掲載しました。(警察庁)
https://www.npa.go.jp/bureau/traffic/insyu/img/ankanleaflet.pdf

建設業法施行規則の一部を改正する省令(案)

公開日:2021年12月06日
建設業法施行規則の一部を改正する省令(案)
国土交通省は、建設業法施行規則の一部を改正する省令(案)において、電気通信工事業の主任技術者の要件を満たす者、経営事項審査の再審査申立て期間の特例についての改正を予定しています。

1.電気通信工事業における主任技術者の要件を満たす者への工事担任者の追加
R3年4月1日より、電気通信事業法に基づく工事担任者になるための試験及び養成課程において施工管理に関する内容の充実が行われたことを踏まえ、電気通信工事業における主任技術者の要件を満たす者として「工事担任者資格者証の交付を受けた者であって、資格者証の交付を受けた後電気通信工事に関し3年以上実務の経験を有する者」を追加する。なお、R3年4月1日以降に工事担任者試験に合格した者、養成課程を修了した者及び総務大臣の認定を受けた者に限り適用する。

2.経営事項審査の再審査の申立て期間の特例
R3年6月16日から8月31日まで「レベル判定システム」の運用が停止していたことを踏まえ、R3年6月16日以降に経営規模等評価の申請をした建設業者でレベル判定システム運用停止の影響を受けた者について経営規模等評価の再審査の申立て期間を本省令の公布日の120日後まで延長する。

今後のスケジュール(予定)
・公布:12月中下旬
・施行:12月中下旬(公布の日)

建設業法施行規則の一部を改正する省令案に関する意見募集について(e-GOV)
https://public-comment.e-gov.go.jp/servlet/Public?CLASSNAME=PCMMSTDETAIL&id=155210322&Mode=0&fbclid=
省令案の概要
https://public-comment.e-gov.go.jp/servlet/PcmFileDownload?seqNo=0000227359

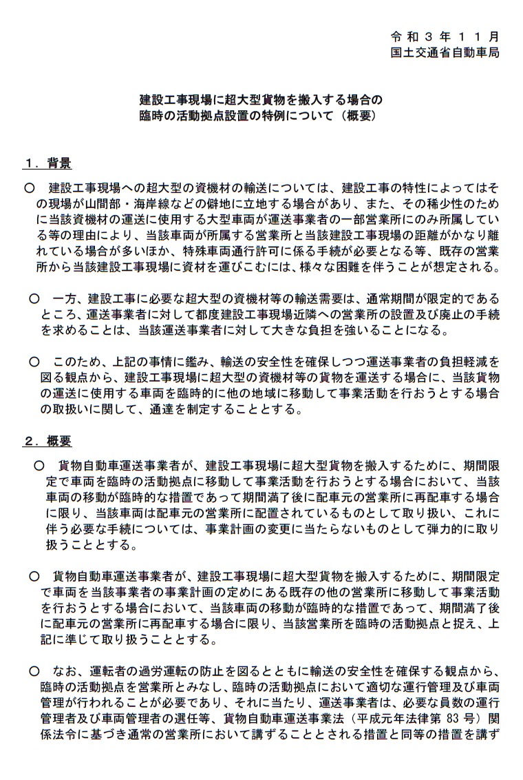
建設工事現場に超大型貨物を搬入する場合の臨時活動拠点設置の特例

公開日:2021年12月01日
建設工事現場に超大型貨物を搬入する場合の臨時活動拠点設置の特例
国土交通省は、建設工事現場に超大型貨物を搬入する場合の臨時の活動拠点設置の特例に係る通達の制定を予定しています。

貨物自動車運送事業者が、建設工事現場に超大型貨物を搬入するため期間限定で車両を臨時の活動拠点に移動して事業活動をする場合、車両の移動が臨時的な措置であり期間満了後に配車元の営業所に再配車する場合に限り、配車元の営業所に配置されているものとして、これに伴う必要な手続きは事業計画の変更に当たらないものとし、また、期間限定で車両を事業計画の定めにある既存の営業所に移動して事業活動をする場合、移動が臨時的な措置であり期間満了後に配車元の営業所に再配車する場合に限り、営業所を臨時の活動拠点と捉え上記に準じて取り扱うこととする通達の制定を予定しています。

1.対象車両
建設工事現場に超大型の資機材を輸送する車両で、道路法第47条の2第1項に基づく特殊車両通行許可に係るもの
2.特例措置の対象期間
建設工事に要する期間(6か月を超えないもの)。やむを得ないと認められる理由がある場合には個別に延長する
3.特例措置の条件(事前に届出を行ったうえ)
① 配車車両を運行の用に供する場合は、臨時の活動拠点の設置に係る届出書の写しを当該車両に備えておくとともに、請求があったときはこれを提示しなければならない。
② 適正な自動車の使用の管理を図る観点から、配車車両を適切に駐車するための車両置場が確保されている。など

今後のスケジュール予定
通達発出・申請受付開始:R3年12月中旬
新制度運用開始:R3年12月中旬
建設工事現場に超大型貨物を搬入する場合の臨時の活動拠点設置の特例に係る通達の制定に関する意見募集について(e-GOV)
https://public-comment.e-gov.go.jp/servlet/Public?CLASSNAME=PCMMSTDETAIL&id=155210919&Mode=0&fbclid=