お問い合わせ

  • 〒101-0032
  • 東京都千代田区岩本町1-2-19
  • 株式会社日本法令 GIS会員係
  • 会員直通:03-3862-5463
  • FAX番号:03-3862-5045
お電話での受付時間
平日 9:00~17:30

お問い合わせはこちら

SSL グローバルサインのサイトシール

このシステムは、SSL(Secure Socket Layer) 技術を使用しています。ご入力いただいたお客様情報はSSL暗号化通信により保護されております。SSL詳細は上のセキュアシールをクリックして確認することができます。

GIS Topics

2023年12月

標準的な運賃・標準運送約款の見直し

公開日:2023年12月22日
標準的な運賃・標準運送約款の見直し
国土交通省は、標準的な運賃・標準運送約款の見直しに向けた検討会の提言を公表しました。
「標準的運賃」制度は、トラック事業者が自社の適正な運賃を算出し、荷主との運賃交渉に臨むにあたっての参考指標として創設されました。
今般、実運送事業者に正当な対価が支払われるよう、令和5年中に所要の見直しを図るため「標準的な運賃・標準運送約款の見直しに向けた検討会」が設置され、論点整理と方向性について議論が実施されました。

<「標準的運賃」 及び「標準運送約款」の見直しのポイント>
1.荷主等への適正な転嫁
① 運賃水準の引き上げ幅を提示
・運賃表を改定し平均約8%の運賃引上げ
・原価のうちの燃料費を120円に変更し、燃料サーチャージも120円を基準価格に設定
② 荷待ち・荷役等の対価について標準的な水準を提示
・待機時間料に加え、荷役作業ごとの「積込料・取卸料」を加算
・標準運送約款において、運送と運送以外の業務を別の章に分離し荷主から対価を収受する旨を明記

2.多重下請構造の是正等
・「下請け手数料」を設定
・荷主、運送事業者双方が運賃・料金等を記載した電子書面を交付することを明記

3.多様な運賃・料金設定等
・共同輸配送等を念頭に「個建運賃」を設定
・リードタイムが短い運送の際の「速達割増」や、有料道路を利用しないことによるドライバーの運転の長時間化を考慮した割増を設定 など

今後のスケジュール
検討会における議論や提言を踏まえて、令和6年1月以降「標準的な運賃」については運輸審議会への諮問、「標準運送約款」についてはパブリックコメントを経て改正を予定しています。
「標準的な運賃・標準運送約款の見直しに向けた検討会」の提言を公表します(国土交通省)
https://www.mlit.go.jp/report/press/jidosha04_hh_000289.html?fbclid=IwAR3E9UD0F2XTJT2ruYow5Cx0HXlRx-
別添
https://www.mlit.go.jp/report/press/content/001712730.pdf

建設リサイクル法 一斉パトロール結果

公開日:2023年12月15日
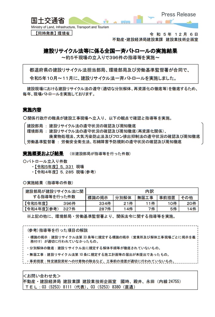
建設リサイクル法 一斉パトロール結果
令和5年10月から11月に、建設リサイクル法一斉パトロールが実施されました。
都道府県の建設リサイクル法担当部局、環境部局及び労働基準監督署合同で、5,331現場の立ち入りを行い、396件の指導等がされました。

1.パトロール立入り件数
 5,331現場(令和4年:5,285現場)

2.指導等の件数
 396件(令和4年:327件)

3.内訳
① 標識の掲示:334件
 建設リサイクル法第33条等に規定する標識の掲示(営業所及び解体工事現場ごとに掲示を義務付け)が適切に行われていなかったもの
② 分別解体:21件
 建設リサイクル法に規定する解体手順等が徹底されていないもの
③ 無届工事:11件
 建設リサイクル法第10条に規定する施工計画等の届出が未提出であったもの
④ 事前措置:10件
 特定建設資材への付着物の除去など、工事前の措置が適切に行われていないもの
⑤ その他:20件
建設リサイクル法等に係る全国一斉パトロールの実施結果(国土交通省)
https://www.mlit.go.jp/report/press/tochi_fudousan_kensetsugyo13_hh_000001_00204.html?fbclid=IwAR38j
報道発表資料
https://www.mlit.go.jp/report/press/content/001710766.pdf

「育成就労制度」創設へ最終報告書

公開日:2023年12月07日
「育成就労制度」創設へ最終報告書
令和4年12月から令和5年11月にかけて16回にわたって開催された有識者会議は、最終報告書を法務大臣に提出しました。
最終報告書では、技能実習制度に代わる『人材確保』と『人材育成』を目的とした新しい制度が提案されています。
新しい制度では、受入れ分野を「特定産業分野」に限定し、3年間の就労を通じて特定技能1号の水準に人材を育成することを目指しています。また、これまで基本的に認められていなかった他社への転籍も、一定の条件(同じ企業での1年以上の勤務、一定の日本語能力)を満たせば可能とする内容が盛り込まれています。

<新たな制度における転籍の在り方>
・やむを得ない事情に基づく転籍
契約内容と実態が異なる労働条件などを明示するなど、範囲を拡大・明確化し、職場の暴力やハラスメントの確認手続きを柔軟化する。

・本人の意向による転籍
3年間の継続就労が望ましいものの、特定の要件(1年以上の就労期間、技能検定基礎級や日本語能力A1以上の試験合格、適切な転籍先の存在)を満たす場合は、本人の意向による転籍も認める。

・転籍に伴う費用分担
本人の意向による転籍の際、初期費用の一部(転籍前機関の負担や在籍期間を考慮)を新たな受入れ機関が分担する。
技能実習制度及び特定技能制度の在り方に関する有識者会議(出入国在留管理庁)
https://www.moj.go.jp/isa/policies/policies/03_00033.html?fbclid=IwAR2se6g4rZs9rWbOwPLvfI_LYmUsRVwOl
最終報告書(PDF)
https://www.moj.go.jp/isa/content/001407013.pdf

ドローン飛行に関する審査要領等の改正

公開日:2023年12月01日
ドローン飛行に関する審査要領等の改正
国土交通省は、中山間地域における無人航空機を活用した生活物資の配送サービスの事業化等を推進するため、デジタル技術の活用した「レベル3.5飛行」を導入するため審査要領等について改正を予定しています。

1.目視外飛行
・機体に設置されたカメラにより進行方向の飛行経路下に第三者の立入りが無いことを確認できる場合、補助者の配置や看板の設置等の立入管理措置を不要とする。
・操縦ライセンスの保有、保険(第三者賠償責任保険)への加入により道路上空の一時的な横断等を容易とする。

2.物件投下
・立入管理区画内に投下可能であることを実証飛行等にて確認できた場合、物件投下を行う際の高度規制(原則1m以下)を適用しないこととする。

公布・施行:令和5年12月下旬
無人航空機の飛行に関する許可・承認の審査要領等の改正に関する意見募集について(e-GOV)
https://public-comment.e-gov.go.jp/servlet/Public?CLASSNAME=PCMMSTDETAIL&id=155231237&Mode=0&fbclid=
無人航空機の飛行に関する許可・承認の審査要領等の改正について
https://public-comment.e-gov.go.jp/servlet/PcmFileDownload?seqNo=0000263554&fbclid=IwAR2l71UL_nXLZlb