お問い合わせ

  • 〒101-0032
  • 東京都千代田区岩本町1-2-19
  • 株式会社日本法令 GIS会員係
  • 会員直通:03-3862-5463
  • FAX番号:03-3862-5045
お電話での受付時間
平日 9:00~17:30

お問い合わせはこちら

SSL グローバルサインのサイトシール

このシステムは、SSL(Secure Socket Layer) 技術を使用しています。ご入力いただいたお客様情報はSSL暗号化通信により保護されております。SSL詳細は上のセキュアシールをクリックして確認することができます。

GIS Topics

2021年03月

重要事項説明書等の電子書面交付の社会実験

公開日:2021年03月26日
<div id=
重要事項説明書等の電子書面交付の社会実験" width="200"/>
国土交通省は、賃貸取引における重要事項説明書等の電磁的方法による交付の社会実験にあたり、事業者における責務などを示すガイドライン及び概要資料等について公開しました。

現在行われているIT重説では、事前に重要事項説明書の送付が必要とされているところ、社会実験では重要事項説明書等の電子書面交付、同意書の作成・取得もITを活用して電子的に行うものです。

ガイドラインの概要抜粋です。

・社会実験の対象となる取引
・社会実験に参加しようとする事業者の登録要件等
・登録事業者の責務
・重要事項説明書等の事前送付の流れ
・重要事項説明書等の電子書面を作成するための要件
・タイムスタンプ又は電子署名を用いることの推奨
・電子書面交付におけるトラブル事例の対応方法
・電子書面を活用することについて同意の必要性、同意の取得方法、同意書に含める要素等
・重要事項説明前、説明中、説明後の責務

詳細は下記リンク先をご覧ください。
賃貸取引における重要事項説明書等の電磁的方法による交付に係るガイドライン
https://www.mlit.go.jp/totikensangyo/const/sosei_const_tk3_000148.html

4月1日より改正建築物省エネ法が全面施行

公開日:2021年03月16日
<div id=
4月1日より改正建築物省エネ法が全面施行" width="200"/>
令和元年5月17日に公布された「建築物のエネルギー消費性能の向上に関する法律の一部を改正する法律(建築物省エネ法)」が4月1日から全面施行されます。

すでに昨年11月に「審査の合理化」「住宅トップランナー制度」「複数建築物連携による容積率特例」が施行されており、今回の施行により全面施行となります。

今回施行される改正法の概要は下記の通りです。

1.中規模のオフィスビル等の基準適合義務の対象への追加
省エネ基準への適合を建築確認の要件とする特定建築物の規模について、非住宅部分の床面積の合計の下限を2,000平方メートルから300平方メートルに引き下げ、基準適合義務の対象範囲を拡大する。

2.戸建住宅等の設計者から建築主への説明義務制度の創設
小規模の住宅・建築物の設計を行う際に、建築士が建築主に対して、省エネ基準への適合の可否等を評価・説明することを義務付ける制度を創設する。
※小規模⇒床面積の合計が300平方メートル未満(10平方メートル以下のものは除く)

3.地方公共団体の条例による省エネ基準の強化
地方公共団体が、その地方の自然的社会的条件の特殊性に応じて、省エネ基準のみでは省エネ性能を確保することが困難であると認める場合において、条例で、省エネ基準を強化できることとする。

詳細は下記リンク先をご覧ください。
改正建築物省エネ法-国土交通省
https://www.mlit.go.jp/jutakukentiku/shoenehou.html

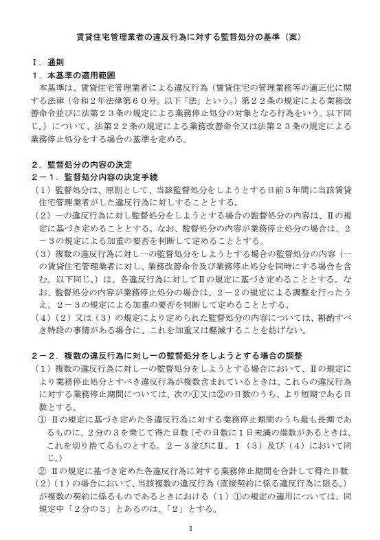
賃貸住宅管理業者の違反行為に対する監督処分の基準(案)

公開日:2021年03月11日
<div id=
賃貸住宅管理業者の違反行為に対する監督処分の基準(案)" width="200"/>
国土交通省は3月8日、賃貸住宅管理業者によるコンプライアンス向上の取組を促進し、不正行為の未然防止を図るため、国土交通大臣が監督処分を行う場合の統一的な基準として「賃貸住宅管理業者の違反行為に対する監督処分の基準(案)」を定め、パブリックコメント募集を開始しました。

概要は下記の通りです。

Ⅰ 通則
 1.本基準の適用範囲
 2.監督処分の内容の決定
  2-1.監督処分内容の決定手続
  2-2.複数の違反行為に対し一の監督処分をしようとする場合の調整
  2-3.違反行為を重ねて行った場合の加重
 3.監督処分の方法
  3-1.地域を限定した業務停止処分
  3-2.業務改善命令及び業務停止処分を一の監督処分によりしようとする場合の取扱い
  3-3.業務停止処分をする場合における文書勧告
  3-4.業務停止を開始すべき時期
  3-5.業務改善命令をした後における調査等
 4.業務停止期間中において禁止される行為及び許容される行為
 5.監督処分の内容の公表

Ⅱ 各違反行為に対する監督処分
 1.法第22条、法第23条に規定する違反行為に対する監督処分
 2.業務改善命令に従わない場合等における監督処分
 3.業務停止期間中の違反行為に対する監督処分

Ⅲ 施行期日等


パブリックコメントの受付締切日時:2021年4月7日0時0分

詳細は下記リンク先をご覧ください。

農地転用許可権限等に係る指定市町村の指定について

公開日:2021年03月04日
<div id=
農地転用許可権限等に係る指定市町村の指定について" width="200"/>
都道府県に代わり農地転用許可等の権限を行使する市町村について、2月に新たに岐阜県大野町が指定され、これにより全国で62市町が指定市町村となりました。

農地転用許可の権限移譲は、面積に応じて国の許可又は協議が必要だった農地転用について、都道府県と同様の権限を持つ指定市町村制度を創設し、市町村が主体となった農地の確保とまちづくりの両立を可能とし、また農地転用手続の迅速化により住民の利便性を向上させるものです。

農地転用許可権限等に係る指定市町村の指定状況は下記の通りです(令和3年2月26日時点)

北海道
 七飯町
岩手県
 紫波町 盛岡市 滝沢市 花巻市
新潟県
 新潟市 長岡市 見附市
富山県
 富山市
福井県
 越前市 鯖江市 福井市
栃木県
 宇都宮市
埼玉県
 蓮田市
神奈川県
 横浜市
長野県
 飯田市 高森町 伊那市
岐阜県
 岐阜市 大垣市 可児市 北方町 大野町
愛知県
 一宮市 豊橋市 津島市
三重県
 津市 松阪市 鈴鹿市 名張市 鳥羽市 伊賀市 東員町 朝日町 明和町 大台町
 玉城町 度会町 大紀町 南伊勢町 四日市市 亀山市 多気町 伊勢市 桑名市
滋賀県
 近江八幡市
京都府
 京都市
兵庫県
 神戸市 明石市
和歌山県
 海南市
島根県
 松江市
岡山県
 岡山市 総社市 高梁市 美作市
広島県
 広島市
福岡県
 福岡市 久留米市 那珂川市
佐賀県
 佐賀市
長崎県
 諫早市
大分県
 大分市

詳細は下記リンク先をご覧下さい。
農地転用許可権限等に係る指定市町村の指定(第13回)について
https://www.maff.go.jp/j/press/nousin/noukei/210226.html
2026年
2025年
2024年
2023年
2022年
2021年
2020年
2019年