お問い合わせ

  • 〒101-0032
  • 東京都千代田区岩本町1-2-19
  • 株式会社日本法令 GIS会員係
  • 会員直通:03-3862-5463
  • FAX番号:03-3862-5045
お電話での受付時間
平日 9:00~17:30

お問い合わせはこちら

SSL グローバルサインのサイトシール

このシステムは、SSL(Secure Socket Layer) 技術を使用しています。ご入力いただいたお客様情報はSSL暗号化通信により保護されております。SSL詳細は上のセキュアシールをクリックして確認することができます。

GIS Topics

2022年05月

「入契法適正化指針」の一部変更(閣議決定)

公開日:2022年05月30日
「入契法適正化指針」の一部変更(閣議決定)
公共工事発注において、災害への対応力強化、建設発生土適正処理の推進、資材等価格高騰への対応のため、公共工事の受発注者間の適切な価格転嫁、ダンピング対策等の取組の徹底などが急務となっています。
これらを踏まえ、公共工事発注者が講ずべき具体的な措置について定める「公共工事の入札及び契約の適正化を図るための措置に関する指針」について所要の変更が行われました。

<概要>
1.復旧・復興JV、建設発生土の適正処理
(1) 大規模災害被災地域における施工体制確保のため、共同企業体の類型として被災地域内外の建設企業で構成される復旧・復興JVを追記
(2) 建設発生土適正処理推進のため、指定利用等の取組や適切な費用負担の徹底に向け
① 設計図書に明示するなどして関係者間で共有すべき情報の例示に建設発生土の搬出先に関する情報を明記
② 予定価格の設定に当たり適正な積算を行うべきものの例示に建設発生土等の運搬・処分等に要する費用を明記

2.適切な契約変更
 受発注者間で適切な価格転嫁が行われるよう、契約変更の必要性が生じうる事情の例示に資材等の価格の著しい変動、納期遅れ等を明記

3.その他
(1) ダンピング対策の理由として、公共工事を実施する者の適正な利潤の確保について追記
(2) ダンピング対策の徹底を図るため、低入札価格調査基準等を適正な水準で設定することについて追記
(3) 技能労働者の育成及び確保に資する労働環境の整備を図るため、国・発注者による CCUS活用促進の取組について追記
・「入契法適正化指針」の一部変更について(閣議決定)国土交通省
https://www.mlit.go.jp/report/press/tochi_fudousan_kensetsugyo13_hh_000001_00111.html?fbclid=IwAR2Db

観光施設における心のバリアフリー認定制度

公開日:2022年05月23日
観光施設における心のバリアフリー認定制度
ソフト面のバリアフリー対応や情報発信に積極的に取り組んでいる観光施設を対象とした「観光施設における心のバリアフリー認定制度」について、新たに26(宿泊施設24件、観光案内所2件)施設が認定されました。
これにより総数は341施設となりました。
認定施設は、認定マークを広報・PRを目的として使用することができます。

■認定対象:観光客が訪れる
1.宿泊施設
 ・旅館業法上の営業許可を得ている施設
 ・国家戦略特別区域法上の認定を受けている施設
 ・住宅宿泊事業法上の届出をしている施設
2.飲食店(食品衛生法上の営業許可を得ている施設)
3.観光案内所(日本政府観光局から外国人観光案内所の認定を受けている施設等)

認定基準
1.施設のバリアフリー性能を補完するための措置を3つ以上行うこと
2.バリアフリーに関する教育訓練を年に1回以上実施していること
3.自社のウェブサイト以外で施設のバリアフリー情報を積極的に発信していること
「観光施設における心のバリアフリー認定制度」~第7弾として26施設を認定~(観光庁)
https://www.mlit.go.jp/kankocho/page06_000238.html?fbclid=IwAR3CA7gxkPaV0Bm4Y9yliTUlnt1_LhiI280IDAy0
観光施設における心のバリアフリー認定制度(観光庁)
https://www.mlit.go.jp/kankocho/shisaku/sangyou/innovation_00001.html

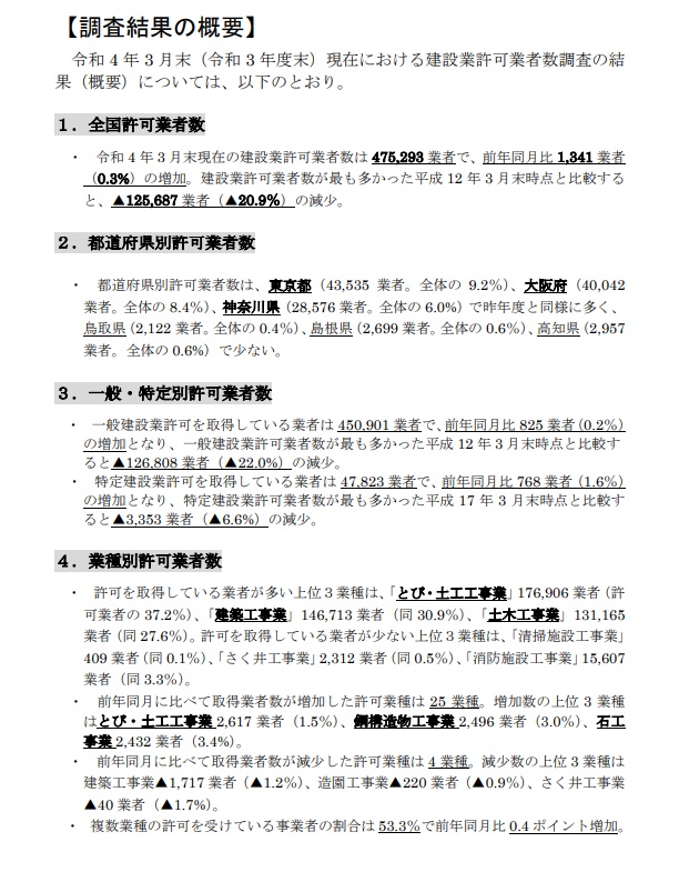
令和4年3月末現在の建設業許可業者の現況

公開日:2022年05月13日
令和4年3月末現在の建設業許可業者の現況
国土交通省は、令和4年3月末の全国の建設業許可業者数を発表しました。
令和4年3月末の全国の建設業許可業者数は、475,293業者で前年度比 1,341業者(0.3%)増となりました。4年連続の増加となり、建設業許可業者数が最も多かった平成12年3月末時点から初めて4年連続での増加となりました。

令和2年10月に施行された事業承継の認可件数については、令和2年度(半年間)は、203件<譲渡及び譲受け:147件、合併:22件、分割:10件、相続:24件>でしたが、令和3年度(年間)では、 1,127件<譲渡及び譲受け:947件、合併:58件、分割:41件、相続:81件)と増加傾向にあります。
建設業許可業者数がピーク時(H12.3)以降初めて4年連続で増加 (国土交通省)
https://www.mlit.go.jp/report/press/tochi_fudousan_kensetsugyo13_hh_000001_00108.html?fbclid=IwAR2DR
建設業許可業者数調査の結果について(概要)
https://www.mlit.go.jp/report/press/content/001478909.pdf

トラック運送業の中継輸送取組事例

公開日:2022年05月09日
トラック運送業の中継輸送取組事例
令和6年4月1日より、自動車運転業務に年960時間の時間外労働の上限規制が適用されます。これに伴い、長距離運行を複数のドライバーで分担し日帰り勤務が可能となり、労務負担の軽減や人手不足緩和の方法として注目されている、輸送形態(中継輸送)のリーフレット、取組事例(改訂版)が、公表されています。

トラック事業者を対象とした調査結果では、半数以上の事業者が中継輸送の実施に前向きな意向を示している一方、実際に中継輸送を実施している事業者は約16%と道半ばな状況となっています。
「中継輸送の取組事例集(令和4年4月改訂)」では、新たに5件の事例が追加されています。
中継輸送の取組事例集~成功事例に学ぶ中継輸送成功の秘訣~ 国土交通省
https://www.mlit.go.jp/jidosha/jidosha_tk4_000103.html?fbclid=IwAR0OLMn-OJTKdnCME0mitiW49UtY9MytKt_H
中継輸送実現に向けたポイント(リーフレット)PDF
https://www.mlit.go.jp/jidosha/content/001479258.pdf
中継輸送の取組事例集(令和4年4月改訂)PDF
https://www.mlit.go.jp/jidosha/content/001479246.pdf

レンタカー事業の取扱いの一部改正

公開日:2022年05月02日
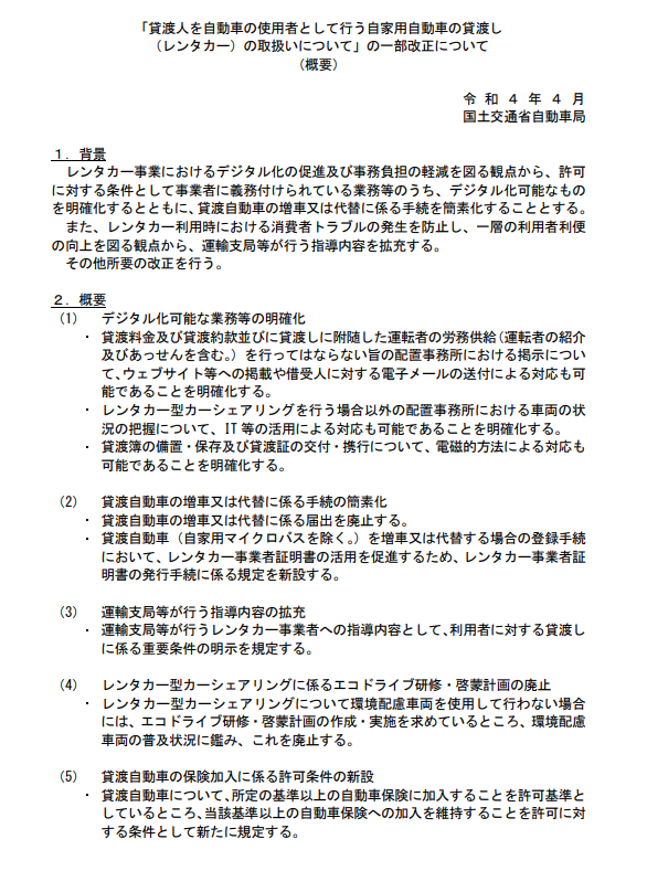
レンタカー事業の取扱いの一部改正
レンタカー事業のデジタル化促進および事務負担軽減のため、許可に対する条件として事業者に義務付けられている業務等のうち、デジタル化可能なものを明確化するとともに、貸渡自動車の増車又は代替に係る手続を簡素化することを予定しています。

1.デジタル化可能な業務等の明確化
・配置事務所における掲示について、ウェブサイト等への掲載や借受人に対する電子メールの送付による対応も可能であることを明確化する。
・貸渡簿の備置・保存及び貸渡証の交付・携行について、電磁的方法による対応も可能であることを明確化する。
2.貸渡自動車の増車又は代替に係る手続の簡素化
・貸渡自動車の増車又は代替に係る届出を廃止する。
3.運輸支局等が行う指導内容の拡充
・運輸支局等が行うレンタカー事業者への指導内容として、利用者に対する貸渡しに係る重要条件の明示を規定する。
4.レンタカー型カーシェアリングに係るエコドライブ研修・啓蒙計画の廃止
5.貸渡自動車の保険加入に係る許可条件の新設
・貸渡自動車について、所定の基準以上の自動車保険に加入することを許可基準としているところ、当該基準以上の自動車保険への加入を維持することを許可に対する条件として新たに規定する。
6.「貸渡実績報告書」の様式変更等
・「貸渡実績報告書」について、レンタカー型カーシェアリングに係る項目を追加するとともに、軽自動車の集計区分を削除する。
・「事務所別車種別配置車両数一覧表」につき、前年度における四半期ごとの車両数の記載を求めているところ、前年度末日における車両数のみの記載で足りることとする。

今後のスケジュール(予定)
通達発出:令和4年6月
通達施行:令和4年6月
「貸渡人を自動車の使用者として行う自家用自動車の貸渡し(レンタカー)の取扱いについて」の一部改正について(e-GOV)
https://public-comment.e-gov.go.jp/servlet/Public?CLASSNAME=PCMMSTDETAIL&id=155220910&Mode=0&fbclid=