お問い合わせ

  • 〒101-0032
  • 東京都千代田区岩本町1-2-19
  • 株式会社日本法令 GIS会員係
  • 会員直通:03-3862-5463
  • FAX番号:03-3862-5045
お電話での受付時間
平日 9:00~17:30

お問い合わせはこちら

SSL グローバルサインのサイトシール

このシステムは、SSL(Secure Socket Layer) 技術を使用しています。ご入力いただいたお客様情報はSSL暗号化通信により保護されております。SSL詳細は上のセキュアシールをクリックして確認することができます。

GIS Topics

2024年09月

「ダブル連結トラック」の対象路線を拡充

公開日:2024年09月26日
「ダブル連結トラック」の対象路線を拡充
国土交通省は、ダブル連結トラックの対象路線を拡充し、9月17日より新たな対象路線を含めた区間で特殊車両通行許可申請の受付を開始しました。

今回、物流事業者のニーズ等を踏まえ、北海道、首都高速、阪神高速での通行区間を初めて追加するほか、災害時の迂回路となる上信越道、北陸道、中国道等でも拡充(現在の5,140km から6,330kmへ)が行われました。
今後の取り組みとして、①高速道路SA・PAでのダブル連結トラック優先駐車マスの順次整備、②引き続き、運行状況や物流事業者のニーズを踏まえて、主な通行経路となる区間について検討がされます。

「ダブル連結トラック」の対象路線を拡充 国土交通省
https://www.mlit.go.jp/report/press/road04_hh_000025.html
報道発表資料
https://www.mlit.go.jp/report/press/content/001763084.pdf

外国人雇用対策の在り方に関する検討会

公開日:2024年09月20日
外国人雇用対策の在り方に関する検討会
厚生労働省は、9月10日に行われた「第11回外国人雇用対策の在り方に関する検討会」の資料を公開しました。
今回の議題、①育成就労制度の創設・特定技能制度の見直し、②外国人雇用の状況、③外国人雇用対策の最近の取組に関連する資料を公表しています。

令和6年4月から5年間の特定技能制度の受入れ見込数については、以下のように再設定しています。

介護:135,000
ビルクリーニング:37,000
工業製品製造業:173,300
建設:80,000
造船・舶用工業:36,000
自動車整備:10,000
航空:4,400
宿泊:23,000
農業:78,000
漁業:17,000
飲食料品製造業:139,000
外食業:53,000 
<新規分野>
自動車運送業:24,500
鉄道:3,800
林業:1,000
木材産業:5,000

合計:820,000

外国人雇用対策の在り方に関する検討会(第11回)会議資料(厚生労働省)
https://www.mhlw.go.jp/stf/projectteam_20210222_02_00019.html
育成就労制度の概要
https://www.mhlw.go.jp/content/11601000/001301676.pdf
特定技能制度(受け入れ数)の見直し
https://www.mhlw.go.jp/content/11601000/001301677.pdf

外国人受入環境整備交付金/一元的相談窓口の現況

公開日:2024年09月13日
外国人受入環境整備交付金/一元的相談窓口の現況
出入国在留管理庁は、令和5年度外国人受入環境整備交付金を活用した地方公共団体の一元的相談窓口の現況について公表しました。
外国人受入環境整備交付金の整備事業及び運営事業の両方又はいずれか一方の交付決定を行った地方公共団体数は238団体(13団体は、令和5年度に初めて交付決定)で、一元的相談窓口における相談受付件数は、55万8,040件となりました。

相談内容の内訳は、①税金(10.9%)、②手続一般(10.2%)、③社会保険・年金(8.5%)、④入管手続(6.9%)、⑤通訳・翻訳(6.8%)の順に多くなっています。
また、相談対応等において用いた言語は、①ポルトガル語(38.6%)、②日本語(20.4%)、③英語(12.0%)、④スペイン語(9.5%)の順に多く、これら4言語で全体の80.5%を占めています。

令和5年度外国人受入環境整備交付金を活用した地方公共団体における一元的相談窓口の現況について(出入国在留管理庁)
https://www.moj.go.jp/isa/12_00141.html?fbclid=IwY2xjawFQwSFleHRuA2FlbQIxMAABHbbT-t8GO6R5jZBCioBequm

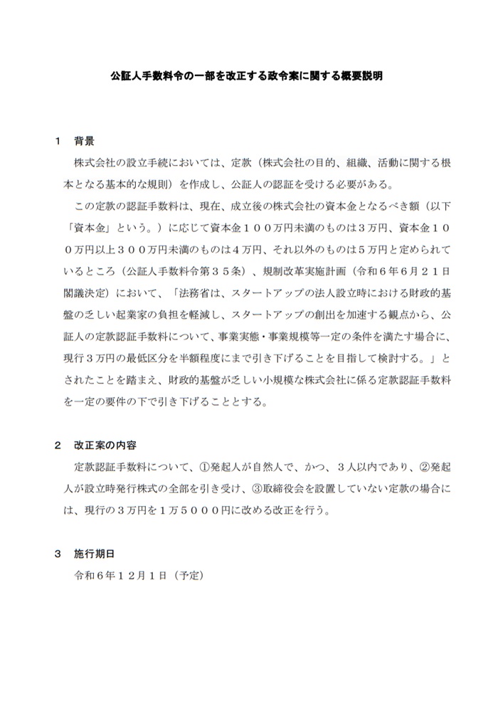
定款認証手数料の改正について

公開日:2024年09月06日
定款認証手数料の改正について
小規模な株式会社の定款認証手数料を一定の要件の下で引き下げすることを予定しています。

現在、成立後の株式会社の資本金となるべき額に応じて、資本金100万円未満のものは3万円、資本金100万円以上300万円未満のものは4万円、それ以外のものは5万円と定められているところ、規制改革実施計画を踏まえ、財政的基盤が乏しい小規模な株式会社に係る定款認証手数料を一定の要件の下で引き下げることを予定しています。

<改正(案)>
①発起人が自然人で、かつ、3人以内であり、②発起人が設立時発行株式の全部を引き受け、③取締役会を設置していない定款の場合には、現行の3万円を1万5000円に改める

<施行予定>
令和6年12月1日