
- 〒101-0032
- 東京都千代田区岩本町1-2-19
- 株式会社日本法令 GIS会員係
- 会員直通:03-3862-5463
- FAX番号:03-3862-5045
-
- お電話での受付時間
- 平日 9:00~17:30

このシステムは、SSL(Secure Socket Layer) 技術を使用しています。ご入力いただいたお客様情報はSSL暗号化通信により保護されております。SSL詳細は上のセキュアシールをクリックして確認することができます。
GIS Topics
2019年12月
民法(債権法)の改正を踏まえ、建設工事標準請負契約約款の改正が決定し実施を勧告
公開日:2019年12月27日
民法(債権法)の改正を踏まえ、建設工事標準請負契約約款の改正が決定し実施を勧告" width="200"/>
令和2年4月に施行される改正民法への対応等のため、中央建設業審議会で建設工事標準請負契約約款の改正が決定されその実施が勧告されました。
<改正概要>
1.譲渡制限特約について
(1)改正民法において、譲渡制限特約が付されていても債権の譲渡の効力は妨げられない。
(2)譲渡制限特約は維持した上で
①公共約款・・・前払、部分払等によってもなお工事の施工に必要な資金が不足する場合には、発注者は譲渡の承諾をしなければならない。
②民間約款・・・資金調達目的の場合には、譲渡を認めることとする条文を選択して使用できる。
(3)譲渡制限特約に違反した場合や資金調達目的で譲渡したときにその資金を当該工事の施工以外に使用した場合に契約を解除することができる。
2.契約不適合責任について
「瑕疵」を「契約の内容に適合しないもの」に改め、その場合の責任として履行の追完と代金の減額請求することができる。
3.契約の解除について
催告解除と無催告解除を整理した上で契約解除を規定。
4.契約不適合責任の担保期間について
契約不適合の責任期間を引渡しから2年とし、設備機器等についてはその性質から1年とした。
(引渡しから2年(設備機器等1年)の期間内に通知をすれば、通知から1年間は当該期間を過ぎても請求可能)
以下、国土交通省のホームページでは、新旧対照表を確認することができます。
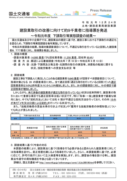
国交省が建設業取引の改善に向けて約9千業者に指導票を発送
公開日:2019年12月27日
国交省が建設業取引の改善に向けて約9千業者に指導票を発送" width="200"/>
国土交通省は、令和元年度下請取引等実態調査の結果を公表し、その令和元年度調査の結果、指導対象調査項目について建設業者8,777業者に対して指導票を発送しました。
<調査内容>
元請・下請間及び発注者・元請間の取引の実態等、消費税の転嫁に関する状況、技能労働者への賃金支払状況等
<調査結果>
指導対象となる28の調査項目に対して、全て適正回答だった適正回答業者率は9.0%と昨年度(6.1%)から 2.9ポイントの増加。
また、28の調査項目中19の項目での適正回答率が増加した。
しかし、未だ多数の建設業者が適正な取引を行っていない状況は従来同様で、建設業の取引において重要な項目でも適正回答率は低い状況。特に「知事・一般」建設業者で顕著な傾向にある。
特に「契約方法」において、約6割が不適正な契約方法を行っており、その内18.4%が「メモ又は口頭による契約」を行っている状況。
しかし「技能労働者の賃金水準の引き上げ状況」や「雇用する技能労働者の休暇形態」については向上が見られた。
外国人建設労働者に対する支援義務の一部を業界団体が無償実施・不法就労防止へ元請による現場確認を原則化
公開日:2019年12月25日
外国人建設労働者に対する支援義務の一部を業界団体が無償実施・不法就労防止へ元請による現場確認を原則化" width="200"/>
1.適正就労監理機関(平成31年国土交通省告示第357号 第7条)が国際建設技能振興機構(FITS)とされました。
(1)適正就労監理機関の行う主な業務
①特定技能外国人に対する受入れ後講習の実施
②受入企業に対する巡回指導業務等
③特定技能外国人から受入企業を介さずに直接相談を受け付ける母国語相談ホットライン業務
※②、③の業務については、建設技能人材機構(JAC)からの委託により実施されます(企業の費用負担なし)
(2)JACによる義務的支援の一部の無償実施等
①相談及び苦情への対応及び転職支援については、JACが無償で受託して受入企業の実施義務を代行することが可能とされました。
②事前ガイダンス、生活オリエンテーションについては、FITSが定額かつ適正費用にて行うこととされました。
2.特定技能制度及び建設就労者受入事業に関する下請指導ガイドライン改正
元請企業及び下請企業がそれぞれ果たすべき役割を明確化するための所要の改正が行われ、関係建設業者団体向けに通知されました。これにより、特定技能外国人が工事現場に入場する際に、現場を管理する元請ゼネコンも、在留資格、就労場所、従事業務等の確認を行い、不法就労等を抑止することが期待されています。
国交省が「賃貸住宅管理業務に関するアンケート調査」の結果を公表(2019.12.18)
公開日:2019年12月24日
国交省が「賃貸住宅管理業務に関するアンケート調査」の結果を公表(2019.12.18)" width="200"/>
国土交通省が、賃貸住宅管理業務に関するアンケート調査の結果を公表しました。
主な内容は下記のようになります。
【調査結果のまとめ】
・賃貸住宅管理業者の管理業務(受託管理・サブリース)
「苦情対応」、「敷金精算・原状回復」、「契約更新」が多い(8~9割程度)
・家主所有の賃貸住宅の管理方法
「全て自ら管理している」が2割程度で、「入居者募集から契約などの管理業務の全て又は一部を業者に委託している」が多い(8割程度)
・家主と受託管理業者のトラブル
「賃料・敷金等が管理業者から入金されるまでに時間を要する又は入金されないことがある」
「管理業務の内容に関する認識が管理業者との間で異なっており、期待する対応がなされない」
「管理業者から管理業務に関する報告がなく、適切に対応がなされているか把握できない」
等が多い(上記3つあわせて5割程度)
【対象者】
賃貸住宅管理業者:2,947社
家主:414名
入居者:310名
国交省「所有者の所在の把握が難しい土地に関する探索・利活用のためのガイドライン」を改訂
公開日:2019年12月19日
国交省「所有者の所在の把握が難しい土地に関する探索・利活用のためのガイドライン」を改訂" width="200"/>
国土交通省は、12月17日に「所有者の所在の把握が難しい土地に関する探索・利活用のためのガイドライン」改訂版(第3版)を策定・公表しました。
ガイドラインは地方自治体職員向けという位置づけではあるものの、「6-1 専門家に依頼できる業務内容について」の中で、行政書士に依頼できる主な業務として、下記のものを紹介しています。
■権利義務・事実証明に関する書類の作成及び相談業務
例)現在の所有関係等を分かりやすく把握するための親族・相続関係図の作成、遺産分割協議書の作成による所有関係の整理
■官公署に提出する書類の作成・相談及び提出手続代理業務
例)認可地縁団体の認可申請手続、国土利用計画法・農地法・森林法等に基づく申請手続
■上記業務に伴う、所有権登記名義人等やその相続人の探索や所在の確認
■許認可等に関する審査請求、再審請求等行政庁に対する不服申立ての手続について代理し、及びその手続について官公署に提出する書類を作成(特定行政書士)
詳しくは下記リンク先をご覧ください。
下請等中小企業の取引条件改善に関するワーキンググループの資料公開
公開日:2019年12月17日
下請等中小企業の取引条件改善に関するワーキンググループの資料公開" width="200"/>
首相官邸のホームページにおいて、下請等中小企業の取引条件改善に関するワーキンググループの資料が公開されました。
「未来志向型の取引慣行に向けて」の重点三課題
①不合理な原価低減要請の改善
②型管理の適正化
③支払条件の改善
については、今年度の結果はいずれも改善されました。
(特に、型管理の適正化「型の返却・廃棄の促進」は、発注側で大きく改善)
一方、発注側・受注側の認識のズレは、各課題で依然として埋まらず、今後の課題とされています。
主な調査結果
■適正な価格決定
(「改善された・やや改善された」との回答割合)
・労務費 : 発注側(68%)・受注側(27%)
・原材料価格 : 発注側(77%)・受注側(37%)
・エネルギー価格 : 発注側(68%)・受注側(27%)
■支払条件
・「すべて現金払い」は微増傾向
・下請代金をすべて現金払い/受取り : 発注側(57%)・受注側(30%)
・手形サイトについては、大半が「90日」もしくは「120日」以内
・下請代金支払の手形等のサイトが60日以内 : 発注側(18%)・受注側(14%)
その他、下請中小企業振興法「振興基準」の改正等についての資料も公開されています。
下請中小企業振興法「振興基準」の改正について、取引適正化の更なる推進のため「型取引の適正化」、「大企業・中小企業の協力体制強化」等に関して、年明け可能な限り早期に下請振興基準が改正され告示が行われる予定です。
■改正事項1
型取引の適正ルールの遵守
①契約のひな形に基づく取引の実施
②不要な型の廃棄、型製作相当費の一括払いや前払い
③量産期間から補給期間へ移行の明確化等
■改正事項2
大企業・中小企業の協力体制強化
■改正事項3
サプライチェーンにおける受発注業務の電子化推進
経産省 が「AI・データの利用に関する契約ガイドライン 1.1版」を策定
公開日:2019年12月16日
経産省 が「AI・データの利用に関する契約ガイドライン 1.1版」を策定" width="200"/>
経済産業省は12月9日、昨年公開した「AI・データの利用に関する契約ガイドライン」(初版)を、法令改正に従いアップデートし1.1版としてホームページで公開しました。
昨年6月に公開されたガイドラインは、民間事業者等がデータの利用等に関する契約やAI技術を利用するソフトウェアの開発・利用に関する契約を締結する際の参考として、契約上の主な課題や論点、契約条項例、条項作成時の考慮要素等を整理し策定されました。
今回公開された1.1版は、
・今年1月に「限定提供データに関する指針」が公表されたこと
・改正不正競争防止法(2019年7月施行)に「限定提供データ」の不正取得や使用等に関する民事措置が創設されたこと
等を受けアップデートされています。
詳しくは下記リンク先をご覧ください。
宿泊分野における新たな外国人材受入れ(在留資格「特定技能」)
公開日:2019年12月13日
宿泊分野における新たな外国人材受入れ(在留資格「特定技能」)" width="200"/>
「宿泊分野における特定技能の在留資格に係る制度の運用に関する方針に係る運用要領」及び「特定の分野に係る特定技能外国人受入れに関する運用要領-宿泊分野の基準について-」が一部改正されました。
《第3 その他特定技能の在留資格に係る制度の運用に関する重要事項》
■1号特定技能外国人が従事する業務
宿泊分野において受け入れる1号特定技能外国人が従事する業務は、試験合格により確認された技能を要する宿泊施設におけるフロント、企画・広報、接客及びレストランサービス等の宿泊サービスの提供に係る業務をいう。
あわせて、当該業務に従事する日本人が通常従事することとなる関連業務(例:館内販売、館内備品の点検・交換等)に付随的に従事することは差し支えない。
その他主な改正部分は下記のようになります(新旧表より抜粋)。
《第2 特定技能外国人が有すべき技能水準【関係規定】》(追加)
■分野別運用要領(抜粋)
第2号技能実習を良好に修了した者の日本語能力の評価
職種・作業の種類にかかわらず、第2号技能実習を良好に修了した者については、技能実習生として良好に3年程度日本で生活したことにより、ある程度日常会話ができ、生活に支障がない程度の日本語能力水準を有する者と評価し、上記第1の2(1)及び(2)の試験を免除する。
《第2 特定技能外国人が有すべき技能水準》(追加)
修了した技能実習2号の職種・作業の種類にかかわらず、技能実習2号を良好に修了した者については、国際交流基金日本語基礎テスト及び日本語能力試験(N4以上)のいずれの試験も免除される。
《第2 特定技能外国人が有すべき技能水準》(追加)
<試験合格者の場合>
ただし、修了した技能実習2号の職種・作業の種類にかかわらず、技能実習2号を良好に修了した者は、国際交流基金日本語基礎テスト及び日本語能力試験(N4以上)のいずれの試験も免除される。
《別表(宿泊業)》
(注)修了した技能実習2号の職種・作業の種類にかかわらず、技能実習2号を良好に修了した者は、国際交流基金日本語基礎テスト及び日本語能力試験(N4以上)のいずれの試験も免除される。
詳しくは下記リンク先をご覧ください。
個人情報保護委員会が特定個人情報の適正な取扱いに関するガイドラインを改訂(12月10日最終改正)
公開日:2019年12月11日
個人情報保護委員会が特定個人情報の適正な取扱いに関するガイドラインを改訂(12月10日最終改正)" width="200"/>
個人情報保護委員会は12月10日に、「特定個人情報の適正な取扱いに関するガイドライン」を改正し、ホームページで公開しました。
今回の改正は、東京と大阪の国税局からマイナンバーを含む個人情報の入力業務を受けた業者が、国税局の許諾を得ずに別業者へ再委託した事案が昨年判明したことを受けて、委託元の許諾を得ていない再委託に関し、マイナンバー法違反と判断され得る事例を改めて明確化するためとされています。
主な改正項目は下記の通りです。
1. 再委託に関する事項
2. 特定個人情報の提供制限
3. 特定個人情報の収集制限
また併せて「特定個人情報の適正な取扱いに関するガイドライン」に関するQ&Aのページも更新されています。
詳しくは下記リンク先をご覧ください。
行政書士法の一部を改正する法律が公布
公開日:2019年12月10日
行政書士法の一部を改正する法律が公布" width="200"/>
行政書士法の一部を改正する法律が12月4日に公布されました。
改正の概要は以下の通りになります。
■目的の改正
法律の目的に、国民の権利利益の実現に資することを明記する。
■社員が一人の行政書士法人の設立等の許容
1. 行政書士法人を社員一人で設立することができるものとする。
2. 行政書士法人の解散事由として、社員の欠亡を追加する。
3. 社員が一人になったことを行政書士法人の解散事由とする規定を削る。
4. 行政書士法人の清算人は、社員の死亡により社員が欠亡し、行政書士法人が解散するに至った場合には、当該社員の相続人の同意を得て、新たに社員を加入させて行政書士法人を継続することができるものとする。
■行政書士会による注意勧告に関する規定の新設
行政書士会は、会員がこの法律又はこの法律に基づく命令、規則その他都道府県知事の処分に違反するおそれがあると認めるときは、会則の定めるところにより、当該会員に対して、注意を促し、又は必要な措置を講ずべきことを勧告することができるものとする。
法律の施行は、公布の日から起算して一年六月を経過した日からとされています。
産業競争力強化法!グレーゾーン解消制度-麻雀遊技に連動したポイントシステムの開発-
公開日:2019年12月10日
産業競争力強化法!グレーゾーン解消制度-麻雀遊技に連動したポイントシステムの開発-" width="200"/>
産業競争力強化法の「グレーゾーン解消制度」に基づき、経済産業省に対し「風俗営業等の規制及び業務の適正化等に関する法律」に関する規定適用の有無について照会があり、国家公安委員会より12月6日付で回答がありました。
■事業の概要
まあじやん屋に来店した客が、クレジットカード決済によって購入した、まあじやん屋のみで使用可能な店内ポイントを、バーチャルメダルに交換し、メダルを遊技の結果によって増減させるもの(メダルに財産的価値はなく、遊技の結果に応じて増減するが、イベント成績やランキングに反映されるのみで、遊技代金や店内での飲食代金に充当できず、メダルを換金したり、再度店内ポイントに戻したりするはできない・・・等)
■回答
店内ポイントと交換されたメダルやそれに基づくランキング等が財産的価値を有していないという照会内容を前提とすれば、風俗営業等の規制及び業務の適正化等に関する法律(昭和23年法律第122号)第23条第2項による規制の対象とはならない。ただし、照会内容において触れられていない事由によって財産的価値が生じる場合にはこの限りではない。
詳しくは下記リンク先をご覧ください。
農林水産省が農業分野に係る特定技能外国人受け入れの要領別冊(令和元年11月29日一部改正)を公表
公開日:2019年12月06日
農林水産省が農業分野に係る特定技能外国人受け入れの要領別冊(令和元年11月29日一部改正)を公表" width="200"/>
農林水産省が農業分野に係る特定技能外国人受け入れの要領別冊(令和元年11月29日一部改正)、新旧対照表を公表しました。
【主な改正部分】新旧表より抜粋
第2 特定技能外国人が有すべき技能水準【関係規定】(追加)
職種・作業の種類にかかわらず、第2号技能実習を良好に修了した者については、技能実習生として良好に3年程度日本で生活したことにより、ある程度日常会話ができ、生活に支障がない程度の日本語能力水準を有する者と評価し、上記第1の2(1)及び(2)の試験を免除する
第2 特定技能外国人が有すべき技能水準(追加)
本要領別表に記載された職種・作業以外の技能実習2号を良好に修了した者については、国際交流基金日本語基礎テスト及び日本語能力試験(N4以上)のいずれの試験も免除されます
第2 特定技能外国人が有すべき技能水準【確認対象】(追加)
修了した技能実習2号の職種・作業の種類にかかわらず、技能実習2号を良好に修了した者は、国際交流基金日本語基礎テスト及び日本語能力試験(N4以上)のいずれの試験も免除されます。
別表(農業)(追加)
(注)修了した技能実習2号の職種・作業の種類にかかわらず、技能実習2号を良好に修了した者は、国際交流基金日本語基礎テスト及び日本語能力試験(N4以上)のいずれの試験も免除されます。
詳しくは下記リンク先をご覧ください。
改正会社法案が可決・成立
公開日:2019年12月06日
改正会社法案が可決・成立" width="200"/>
第200回国会(臨時会)参議院本会議において12月4日、会社法の一部を改正する法律案が可決、成立しました。
可決した法律案には、
■株主総会に関する規律の見直しとして
1. 定款の定めにより、取締役が、事業報告等の株主総会資料をウェブサイトに掲載して株主に提供し、請求をした株主に対してのみ当該資料を書面により交付する旨の規定を設ける。
2. 株主が株主総会において提案することができる議案の数を制限する規定を設ける。
■取締役等に関する規律の見直しとして
1. 取締役会に取締役の報酬の決定方針の決定を義務付ける規定を設けるとともに、株式を取締役の報酬として付与するために必要となる株主総会における決議事項等を定める規定を設ける。
2. 役員等がその職務の執行に関し責任の追及等を受けたことにより要する費用等を、株式会社が当該役員等に対して補償する契約を締結するための手続等を定める規定を設ける。
3. 業務執行を社外取締役に委託するための手続を定める規定を設けるとともに、監査役会設置会社に社外取締役の設置を義務付ける規定を設ける。
■社債の管理等に関する規律の見直しとして
1. 社債管理者よりも裁量が限定された社債管理補助者制度を新設し、関連する規定を整備する。
2. 株式会社が他の株式会社を子会社とするために自社の株式を当該他の株式会社の株主に交付するための手続等に関する規定を設ける。
等が盛り込まれています。
改正会社法は、一部を除き2021年中に施行予定となっています。
建設リサイクル法に係る全国一斉パトロールの実施結果
公開日:2019年12月04日
建設リサイクル法に係る全国一斉パトロールの実施結果" width="200"/>
都道府県の建設リサイクル法担当部局、環境部局及び労働基準監督署は、合同で、令和元年10月~11月に、建設リサイクル法一斉パトロールを実施しました。
・立入り件数:5,336現場
・建設リサイクル法に関する指導等を行ったもの:429件
【内訳】
標識の掲示:384件、分別解体:21件、無届工事:11件、事前措置:3件、その他:10件
<参考>
・標識の掲示:建設リサイクル法第33条等に規定する標識の掲示が適切に行われていなかったもの。
・分別解体:建設サイクル法に規定する解体手順等が徹底されていないもの。
・無届工事:建設リサイクル法第10条に規定する施工計画等の届出が未提出であったもの。
・事前措置:特定建設資材への付着物の除去など、工事前の措置が適切に行われていないもの。
- 2026年
-
- 2025年
-
- 2024年
-
- 2023年
-
- 2022年
-
- 2021年
-
- 2020年
-
- 2019年
-