お問い合わせ

  • 〒101-0032
  • 東京都千代田区岩本町1-2-19
  • 株式会社日本法令 GIS会員係
  • 会員直通:03-3862-5463
  • FAX番号:03-3862-5045
お電話での受付時間
平日 9:00~17:30

お問い合わせはこちら

SSL グローバルサインのサイトシール

このシステムは、SSL(Secure Socket Layer) 技術を使用しています。ご入力いただいたお客様情報はSSL暗号化通信により保護されております。SSL詳細は上のセキュアシールをクリックして確認することができます。

GIS Topics

2021年07月

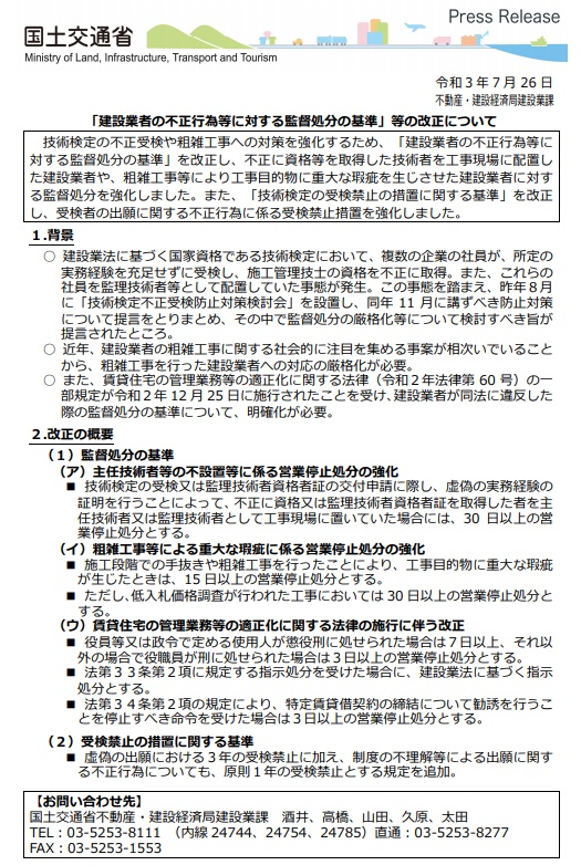
「建設業者の不正行為等に対する監督処分の基準」等の改正

公開日:2021年07月29日
「建設業者の不正行為等に対する監督処分の基準」等の改正
国土交通省は、技術検定の不正受検や粗雑工事への対策を強化するため、不正に資格等を取得した技術者を工事現場に配置した建設業者や、粗雑工事等により工事目的物に重大な瑕疵を生じさせた建設業者に対する監督処分を強化しました。また、受検者の出願に関する不正行為に係る受検禁止措置を強化しました。

(1)監督処分の基準
①技術検定の受検又は監理技術者資格者証の交付申請に際し、虚偽の実務経験の証明を行い不正に資格又は監理技術者資格者証を取得した者を主任技術者又は監理技術者として工事現場に置いていた場合には、30日以上の営業停止処分とする。
②施工段階での手抜きや粗雑工事を行ったことにより、工事目的物に重大な瑕疵が生じたときは15日以上の営業停止処分とする。ただし、低入札価格調査が行われた工事においては30日以上の営業停止処分とする。など
(2)受検禁止の措置に関する基準
虚偽の出願における3年の受検禁止に加え、制度の不理解等による出願に関する不正行為についても、原則1年の受検禁止とする規定を追加。
「建設業者の不正行為等に対する監督処分の基準」等の改正について(国土交通省)
https://www.mlit.go.jp/report/press/tochi_fudousan_kensetsugyo13_hh_000001_00064.html?fbclid=IwAR27j

自動車登録申請書の添付書類の有効期間を延長

公開日:2021年07月21日
自動車登録申請書の添付書類の有効期間を延長
国土交通省は、7月8日に緊急事態宣言が発出されたことにより、自動車登録申請書における添付書類の有効期間を延長する事を公表しました。
①印鑑に関する証明書
令和3年4月12日から令和3年10月11日までに発行されたもの
→令和4年1月12日までの間に自動車登録窓口へ提出のあった場合においては、有効なものとして取り扱う。

②自動車の保管場所を確保していることを証する書面
令和3年6月2日から令和3年12月2日までに発行されたもの
令和4年1月12日までの間に自動車登録窓口へ提出のあった場合においては、有効なものとして取り扱う

③自動車の使用の本拠の位置を証する書面及び使用者の住所を証する書面等
令和3年4月12日から令和3年10月11日までに発行されたもの
令和4年1月12日までの間に自動車登録窓口へ提出のあった場合においては、有効なものとして取り扱う。
自動車登録申請書の添付書類の有効期間を延長します(国土交通省)
https://www.mlit.go.jp/report/press/jidosha06_hh_000124.html?fbclid=IwAR0XfvN06p8N00yVUgQNm_xirgvfHF

電子的な受取証書(新設された民法第486条第2項関係)についてQ&A

公開日:2021年07月16日
電子的な受取証書(新設された民法第486条第2項関係)についてQ&A
法務省は、電子的な受取証書についてのQ&Aを公表しました。

Q.電子的な受取証書にはどのような情報を記録する必要があるか?
A.書面の受取証書と同様に、受領文言及び債務を特定することができる情報
(金銭債務が弁済された場合の受取証書においては、通常、①弁済受領者(債権者)、②弁済者(債務者)、③弁済の日付、④ある債務の弁済として一定金額が受領された旨の情報。②については、弁済者の求めがない場合には省略しても差し支えないと考えられる。)があれば足りると考えられる。

Q.弁済者が「書面の受取証書」の交付と「電子的な受取証書」の提供の双方を請求した場合、弁済受領者はいずれにも応じる義務があるか?
A.弁済受領者は弁済者に対して「書面の受取証書」の交付請求と「電子的な受取証書」の提供請求の双方に応じる義務はない。

※現行法は、書面の受取証書の交付請求権、交付義務のみを規定しているが、改正によって、弁済者は、受取証書(書面)の交付又は電子的な受取証書の提供のいずれかを選択して請求することができることになる(不相当な負担となる場合には、その提供義務を負わない。)。

施行日:令和3年9月1日
電子的な受取証書(新設された民法第486条第2項関係)についてのQ&A(法務省)
http://www.moj.go.jp/MINJI/minji07_00269.html?fbclid=IwAR0zrscQY9vtnXIo7_El4sMbRdNvTDOXituF5d35h73NF

空家法基本指針及び特定空家等ガイドラインを改正

公開日:2021年07月08日
空家法基本指針及び特定空家等ガイドラインを改正
法施行後の取組状況や地方公共団体からの要望等を踏まえ、空き家対策を強力に推進するため改正されました。

(1)空家法基本指針
・特定空家等の対象に「将来著しく保安上危険又は著しく衛生上有害な状態になることが予見される」空家等も含まれる旨を記載
・所有者等の所在を特定できない場合等、民法上の財産管理制度を活用するために、市町村長が不在者財産管理人又は相続財産管理人の選任の申立てを行うことが考えられる旨を記載
・地域の空家等対策に取り組むNPO等の団体について、協議会の構成員の例に加えるとともに専門的な相談について連携して対応することを記載 等

(2)特定空家等に対する措置に関するガイドライン
・空家等の所有者等の特定に係る調査手法、国外居住者の調査方法及び所有者等を特定できない場合の措置について記載
・災害が発生し、又はまさに災害が発生しようとしている場合は災害対策基本法に基づく措置も考えられる旨を記載
・外見上はいわゆる長屋等であっても、それぞれの住戸が別個の建築物である場合には、空家法の対象となる旨を記載 等
空家法基本指針及び特定空家等ガイドラインを改正(国土交通省)
https://www.mlit.go.jp/report/press/house03_hh_000146.html?fbclid=IwAR0vjFE4cxX2r7AyBgU2YKg_Xm_vMDTb

戸籍法施行規則の一部を改正する省令案

公開日:2021年07月01日
戸籍法施行規則の一部を改正する省令案
戸籍法が一部改正され、戸籍の届書について押印を要しないこととされたこと等を踏まえ、戸籍法施行規則の改正を予定しています。

①署名、押印、代書及びぼ印に関する見直し
届書への署名、押印、代書及びぼ印に関する取扱いについて、押印及びぼ印に関する部分を削除し署名をすることができないと市町村長において認めるときは、氏名を代書させるだけで足りることとする。

②届書の訂正方法の見直し
届書の記載をするに当たって文字の訂正、追加又は削除をし欄外にその字数を記載したときに準用するとされていた規則第31条第4項の規定中「認印を押し」を「署名し」に読み替える。

③届出の様式の改正
出生届、婚姻届、離婚届及び死亡届の様式について、任意の押印が可能なことが明らかになるよう署名押印欄に押印は任意である旨注記する。等

施行日:令和3年9月1日
「戸籍法施行規則の一部を改正する省令案」に関する意見公募(e-GOV)
https://public-comment.e-gov.go.jp/servlet/Public?CLASSNAME=PCMMSTDETAIL&id=300080242&Mode=0&fbclid=