お問い合わせ

  • 〒101-0032
  • 東京都千代田区岩本町1-2-19
  • 株式会社日本法令 GIS会員係
  • 会員直通:03-3862-5463
  • FAX番号:03-3862-5045
お電話での受付時間
平日 9:00~17:30

お問い合わせはこちら

SSL グローバルサインのサイトシール

このシステムは、SSL(Secure Socket Layer) 技術を使用しています。ご入力いただいたお客様情報はSSL暗号化通信により保護されております。SSL詳細は上のセキュアシールをクリックして確認することができます。

GIS Topics

2025年07月

農業分野における外国人材の受入れ状況

公開日:2025年07月25日
農業分野における外国人材の受入れ状況
農業分野で働く技能実習生と特定技能外国人の総数は令和6年12月末時点で約6万1千人となりました。
特定技能は約2万9千人と年々増加(特定技能2号:174人)しています。

1.農業分野の特定技能について
・国籍別
① インドネシア:9,398人
② ベトナム8,558人
③ フィリピン2,909人

・都道府県別
① 茨 城4,374人
② 北海道:3,103人
③ 熊 本2,141人

2.技能実習生の失踪者について
令和5年の技能実習生の失踪者数は9,753人と最多になりました。
職種別の在留者数で比較すると「建設関係」及び「農業関係」の割合が高くなっています。
建設業:4,593人(47.1%)
農業関係:834(8.6%)
農業分野における外国人の受入れについて(農林水産省)
https://www.maff.go.jp/j/keiei/foreigner/index.html
農業分野における外国人材の受入について(令和7年7月)
https://www.maff.go.jp/j/keiei/foreigner/attach/pdf/index-170.pdf

言葉の情報サイト

公開日:2025年07月18日
言葉の情報サイト
文化庁は、国語・日本語に関する信頼できる情報を簡単に検索・閲覧できるサイト「言葉の情報サイト」を公開しました。

【掲載している情報の例】
・国が示している言葉に関する目安、よりどころ(「常用漢字表」等)
・敬語の使い方についての動画や情報
・慣用句等の意味、使い方についての動画や情報
・「国語に関する世論調査」の結果
・公用文作成に関する情報

外免切替手続の見直し

公開日:2025年07月11日
外免切替手続の見直し
警察庁は、外免切替手続について住所確認や知識・技能確認の審査内容の厳格化を予定しています。

1.住所確認の厳格化
① 免許取得時
申請者の国籍にかかわらず、例外的な場合を除き、住民票の写しの添付を求める
※ 観光等の短期滞在の在留資格の者は免許を取得できない(例外あり)
② 運転免許証更新時等
在留カード、特別永住者証明書、住民票の写し等の提示を求める

2.知識確認・技能確認の厳格化
① 知識確認
イラスト問題を廃止し、問題数を50問に増加、審査基準を新規免許取得時と同様の90%以上に引き上げる
② 技能確認
横断歩道の通過等の課題を追加、合図不履行や右左折方法違反等の採点を厳格化など

<施行期日>
令和7年10月1日

「道路交通法施行規則の一部を改正する内閣府令案」等に対する意見の募集について(e-GOV)
https://public-comment.e-gov.go.jp/pcm/detail?CLASSNAME=PCMMSTDETAIL&Mode=0&id=120250016
概要資料
https://public-comment.e-gov.go.jp/pcm/download?seqNo=0000295460

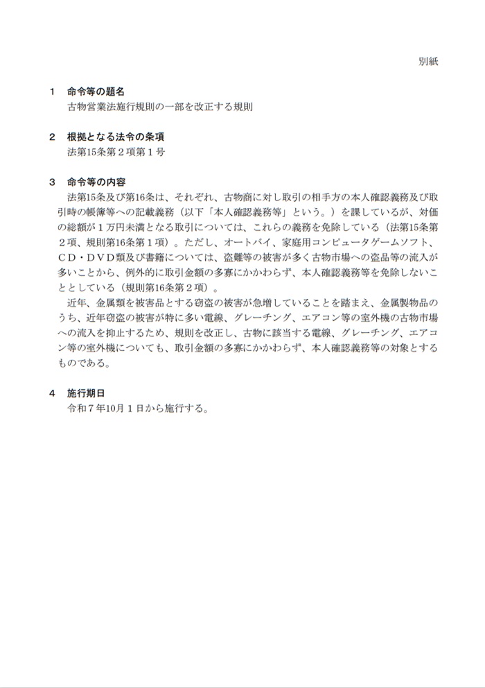
古物商の本人確認義務について

公開日:2025年07月04日
古物商の本人確認義務について
警察庁は、金属類の窃盗が増加していることを踏まえ、一定の金属製物品について、対価の総額が1万円未満の取引であっても古物営業法の本人確認義務等(相手方の本人確認義務及び取引時の帳簿等への記載義務)の対象とすることを予定しています。

近年窃盗の被害が特に多い電線、グレーチング、エアコン等の室外機の古物市場への流入を抑止するため、古物営業法施行規則を改正し、古物に該当する電線、グレーチング、エアコン等の室外機についても、取引金額の多寡にかかわらず、本人確認義務等の対象とする。

施行期日
令和7年10月1日

「古物営業法施行規則の一部を改正する規則案」に対する意見の募集について(e-GOV)
https://public-comment.e-gov.go.jp/pcm/detail?CLASSNAME=PCMMSTDETAIL&id=120250014&Mode=0
案文
https://public-comment.e-gov.go.jp/pcm/download?seqNo=0000294706