お問い合わせ

  • 〒101-0032
  • 東京都千代田区岩本町1-2-19
  • 株式会社日本法令 GIS会員係
  • 会員直通:03-3862-5463
  • FAX番号:03-3862-5045
お電話での受付時間
平日 9:00~17:30

お問い合わせはこちら

SSL グローバルサインのサイトシール

このシステムは、SSL(Secure Socket Layer) 技術を使用しています。ご入力いただいたお客様情報はSSL暗号化通信により保護されております。SSL詳細は上のセキュアシールをクリックして確認することができます。

GIS Topics

2021年09月

実質的支配者リスト制度の創設(令和4年1月31日運用開始)

公開日:2021年09月30日
実質的支配者リスト制度の創設(令和4年1月31日運用開始)
法人設立後の継続的な実質的支配者の把握についての取組の一つとして、登記所が株式会社からの申出により、その実質的支配者に関する情報を記載した書面を保管し、その写しを交付する制度が令和4年1月31日から運用を開始します。
・制度概要
株式会社(特例有限会社を含む)が、商業登記所の登記官に対し当該株式会社が作成した実質的支配者に関する情報を記載した書面を所定の添付書面とともに提出し、その保管及び登記官の認証文付きの写しの交付の申出を行うことができます。なお、本制度は無料で利用できます。
・利用できる法人
資本多数決法人である株式会社(特例有限会社を含む)
・対象となる実質的支配者
① 会社の議決権の総数の50%を超える議決権を直接又は間接に有する自然人(この者が当該会社の事業経営を実質的に支配する意思又は能力がないことが明らかな場合を除く)
② ①に該当する者がいない場合は、会社の議決権の総数の25%を超える議決権を直接又は間接に有する自然人(この者が当該会社の事業経営を実質的に支配する意思又は能力がないことが明らかな場合を除く)
実質的支配者リスト制度の創設(令和4年1月31日運用開始)(法務省)
https://www.moj.go.jp/MINJI/minji06_00116.html?fbclid=IwAR04Zy7OYja1PR7ht9uK_qjc4zBMLnVcsTY81n4f-54P

沿道飲食店等の路上利用に伴う道路期間の再延長

公開日:2021年09月22日
沿道飲食店等の路上利用に伴う道路期間の再延長
国土交通省は、新型コロナウイルス感染症の影響を受ける飲食店等を支援するための緊急措置としてテイクアウトやテラス営業などのための道路占用許可基準の緩和措置を行っておりましたが、その緩和措置について、令和4年3月31日まで再延長することを発表しました(現行:令和3年9月30)。また、地方公共団体に対しても同様に取り組むよう要請しています。
なお、令和3年7月までに全国の約170の自治体で適用事例があり、占用許可件数は全国で約420件となる。
「新型コロナウイルス感染症の影響に対応するための沿道飲食店等の路上利用に伴う道路占用の取扱いについて」の一部改正等について(国土交通省)
https://www.mlit.go.jp/report/press/road01_hh_001489.html?fbclid=IwAR1z2-MKo6zWpBYyUaCxHX7HjJMnSsSGb

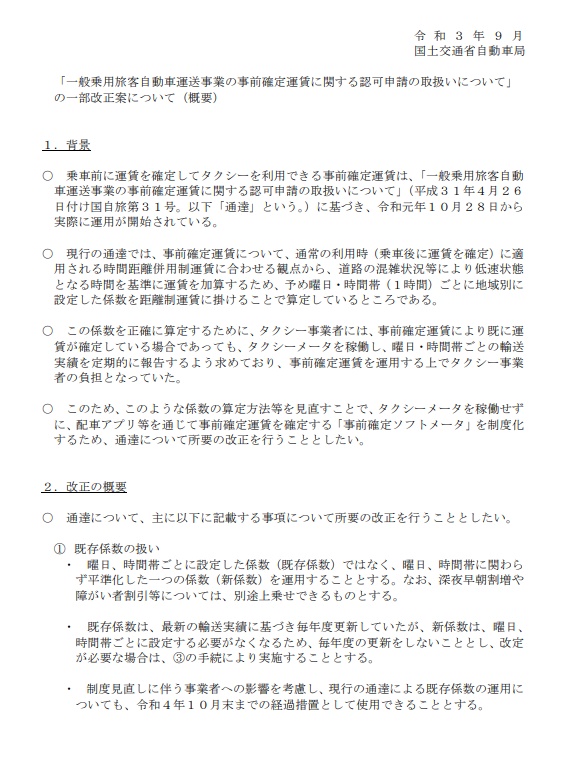
一般乗用旅客自動車運送事業の事前確定運賃に関する認可申請の取扱いについて

公開日:2021年09月16日
一般乗用旅客自動車運送事業の事前確定運賃に関する認可申請の取扱いについて
国土交通省は、タクシーメータを稼働せずに配車アプリ等を通じて事前確定運賃を確定する「事前確定ソフトメータ」を制度化するため、通達について所要の改正を予定しています。
①既存係数の扱い
・曜日、時間帯ごとに設定した係数(既存係数)ではなく、曜日、時間帯に関わらず平準化した一つの係数(新係数)を運用することとする 等
② 輸送実績の扱い
・タクシー事業者は、事業を営む営業区域において初めて事前確定運賃を導入する場合、新係数を算定する必要があるため、申請時に輸送実績を国土交通省に報告することとする 等
③係数改定の扱い
・タクシー事業者が、道路の混雑状況等の変化により、一度設定した係数の改定を希望する場合は、事前確定運賃を実施する営業区域において、事前確定運賃を実施する法人事業者の車両数の7割以上の申請があった場合に改定することとする
④走行予定ルートの変更の扱い
・現行の通達と同様、運送途中で旅客の都合による走行予定ルートの変更は原則認めないこととし、事前確定運賃による運送を確定する前にその旨旅客の同意を得ることとしているが、やむを得ず変更を認める場合の方法については、個別に国土交通省の確認を受けた上で行うこととする。

今後のスケジュール(予定)
公 布:10月上旬
施 行:10月中旬
「一般乗用旅客自動車運送事業の事前確定運賃に関する認可申請の取扱いについて」の一部改正案について(概要)(e-GOV)
https://public-comment.e-gov.go.jp/servlet/Public?CLASSNAME=PCMMSTDETAIL&id=155210917&Mode=0&fbclid=

今後のデジタル改革の進め方について

公開日:2021年09月10日
今後のデジタル改革の進め方について
9月1日、デジタル庁が発足し、6日に「第1回デジタル社会推進会議」が開催れました。
当面のデジタル改革における主な項目(案)として、
①国民に対する行政サービスのデジタル化の推進
・マイナンバーカードの活用の推進 
・国民向けの行政窓口(政府ウェブサイト、マイナポータル)の標準化・統一化等の推進 
②くらしのデジタル化の促進
・医療・教育・防災分野におけるデジタル化の推進 
③産業全体のデジタル化とそれを支えるインフラ整備
・5Gインフラの整備とビヨンド5Gの実現に向けた研究開発、標準化の推進 
④誰一人取り残さないデジタル社会の実現
・中小企業等の持続的なデジタル化に必要な支援環境の整備 
が掲げられており、デジタル庁創設後初めての「重点計画」は12月中下旬閣議決定を目指して策定するとしています。

第1回デジタル社会推進会議(デジタル庁)
https://www.digital.go.jp/meeting/posts/zvKTxKMK

戸籍届書の標準様式の全部改正について

公開日:2021年09月02日
戸籍届書の標準様式の全部改正について
戸籍届書の標準様式の全部改正について
法務省より8月27日付けで民事局長通達「戸籍届書の標準様式の全部改正について」が発出され、9月1日から施行されることになりました。

改正により、押印義務は廃止されますが、明治以来、戸籍届書には押印することとされ、また重要な文書に押印してきた慣習や婚姻の届出には押印をなくすべきではないとの国民の声などを踏まえ、改正以降も届出人の意向により届書に任意に押印することは可能とされています。
※本年9月1日以降も従前の様式による各種届書用紙がある場合には、当分の間、使用することができるとされています。
戸籍届書の様式変更について(法務省)
https://www.moj.go.jp/MINJI/minji04_00827.html