お問い合わせ

  • 〒101-0032
  • 東京都千代田区岩本町1-2-19
  • 株式会社日本法令 GIS会員係
  • 会員直通:03-3862-5463
  • FAX番号:03-3862-5045
お電話での受付時間
平日 9:00~17:30

お問い合わせはこちら

SSL グローバルサインのサイトシール

このシステムは、SSL(Secure Socket Layer) 技術を使用しています。ご入力いただいたお客様情報はSSL暗号化通信により保護されております。SSL詳細は上のセキュアシールをクリックして確認することができます。

GIS Topics

2022年09月

<インボイス>登録通知書様式変更

公開日:2022年09月30日
<インボイス>登録通知書様式変更
9月20日以降に通知される(電子データによる登録通知を含む)登録通知書の様式が一部変更されます。
①代表者氏名欄の削除、②登録番号の表示形式の変更

令和5年10月1日の制度開始時にインボイス発行事業者となるためには、原則令和5年3月31日までに登録申請が必要となります。
インボイスを交付できるのは、インボイス発行事業者に限られ、発行事業者となるためには登録申請手続を行い登録を受ける必要があります。なお、消費税の課税事業者でなければ登録を受けることはできません。 また、インボイス発行事業者は、基準期間の課税売上高が、1,000万円以下となった場合であっても免税事業者にはならず、消費税及び地方消費税の申告義務が生じます。

免税事業者が令和5年10月1日から令和11年9月30日までの日の属する課税期間中に登録を受けることとなった場合、登録日から課税事業者となる経過措置が設けられています。この経過措置の適用を受けて登録申請手続を行う場合には、「消費税課税事業者選択届出書」を提出する必要はありません。なお、経過措置の適用を受ける場合、登録を受けた日から2年を経過する日の属する課税期間の末日までは、免税事業者となることはできません。

現在、登録申請書を提出してから登録通知までの期間は、e-Tax提出の場合は約2週間、書面提出の場合は約1か月とされています。

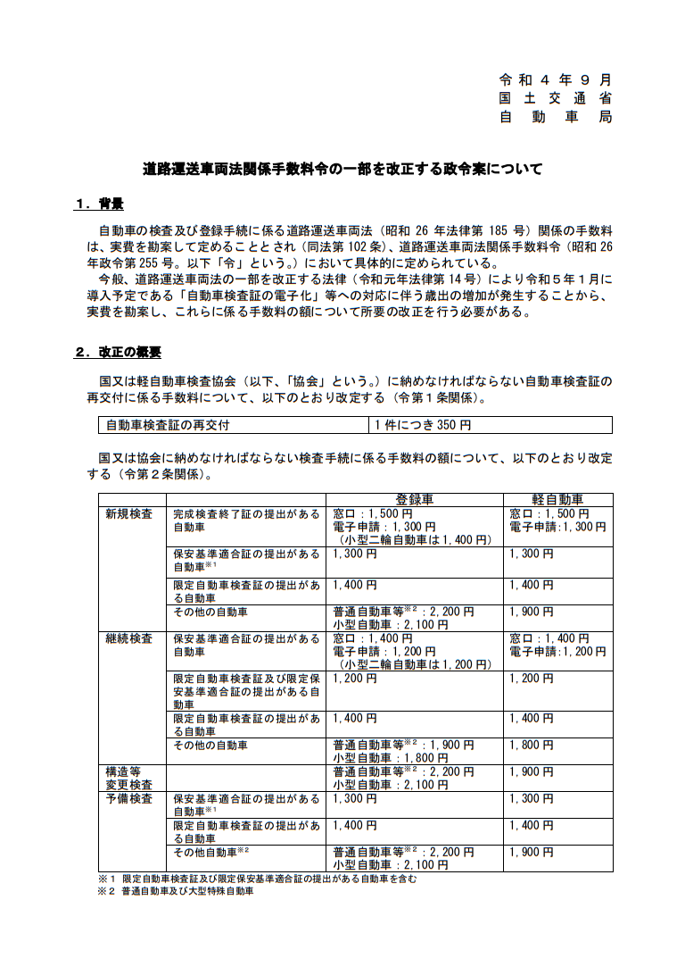
道路運送車両法関係手数料令の一部を改正する政令(案)

公開日:2022年09月22日
道路運送車両法関係手数料令の一部を改正する政令(案)
国土交通省は、道路運送車両法の一部を改正する法律により令和5年1月から導入予定の「自動車検査証の電子化」への対応に伴い、歳出の増加が発生することから、実費を勘案しこれらに係る手数料の額について改正を予定しています。

1.自動車検査証の再交付に係る手数料
自動車検査証の再交付:350円(1件につき)

2.検査手続に係る手数料
(1) 新規検査
① 完成検査終了証の提出がある自動車
・登録車:1,500円(窓口)1,300円(電子申請)1,400円(小型二輪自動車)
・軽自動車:1,500円(窓口)1,300円(電子申請)
② 保安基準適合証の提出がある自動車
・登録車:1,300円
・軽自動車:1,300円
③ 限定自動車検査証の提出がある自動車
・登録車:1,400円
・軽自動車:1,400円
④ その他の自動車
・登録車:2,200円(普通自動車等)2,100円(小型自動車)
・軽自動車:1,900円
(2) 継続検査
① 保安基準適合証の提出がある自動車
・登録車:1,400円(窓口)1,200円(電子申請)1,200円(小型二輪自動車)
・軽自動車:1,400円(窓口)1,200円(電子申請)
                        ・・・など
今後のスケジュール(予定)
閣 議:令和4年10月下旬
公 布:令和4年10月下旬
施 行:令和5年1月1日
道路運送車両法関係手数料令の一部を改正する政令案に関する意見募集(e-GOV)
https://public-comment.e-gov.go.jp/servlet/Public?CLASSNAME=PCMMSTDETAIL&id=155220924&Mode=0&fbclid=
(別紙)道路運送車両法関係手数料令の一部を改正する政令案について(PDF)
https://public-comment.e-gov.go.jp/servlet/PcmFileDownload?seqNo=0000241239

沿道飲食店等の路上利用に伴う道路占用の延長

公開日:2022年09月16日
沿道飲食店等の路上利用に伴う道路占用の延長
国土交通省は、新型コロナウイルス感染症の影響を受ける飲食店等を支援するための緊急措置(テイクアウトやテラス営業などのための道路占用許可基準の緩和措置)を令和5年3月31まで再延長することを発表しました。

「新型コロナウイルス感染症の影響に対応するための沿道飲食店等の路上利用に伴う道路占用の取扱いについて(最終改正:令和4年9月9日国道利第10号)」
・占用料の取扱い
沿道飲食店等の路上利用に伴う占用物件の占用料について、当該物件の設置に併せて占用主体により提案される道路維持管理への協力(占用区域以外の除草、清掃、植樹の剪定など)が行われる場合にあっては、占用主体にかかわらず、これを徴収しないものとする。
・期間更新の手続き
既に令和4年9月30日までを期間とする占用の許可を行っている占用物件については、期間更新の手続きにより、令和4年10月1日から令和5年3月31日までのいずれかの日までを期間とする占用の許可を行うことができる。
「新型コロナウイルス感染症の影響に対応するための沿道飲食店等の路上利用に伴う道路占用の取扱いについて」の一部改正等について(国土交通省)
https://www.mlit.go.jp/report/press/road01_hh_001587.html?fbclid=IwAR09G-LecI3DEMZOf_4DWCC6tVPpjbqJC
別紙1(PDF)
https://www.mlit.go.jp/report/press/content/001510867.pdf

建設業の人材確保・育成に向けた取組

公開日:2022年09月09日
建設業の人材確保・育成に向けた取組
国土交通省及び厚生労働省は、建設業の人材確保・育成に多角的に取り組むため、令和5年度予算概算要求の概要を取りまとめました。
建設業の技能者の約3分の1は55歳以上となっており、他の産業と比べて高齢化が進行しており、将来の建設業を支える担い手の確保が急務となっています。

<令和5年度予算概算要求の概要のポイント>
1.人材確保
・建設産業の働き方改革の実現:256百万円
・建設事業主等に対する助成金による支援:76.7億円 等

2.人材育成
・中小建設事業主等への支援(建設労働者育成支援事業等):4.8億円 等

3.魅力ある職場づくり
・建設業許可の申請手続き等の電子化の推進:134百万円
・働き方改革推進支援助成金による支援:68.4億円
・働き方改革推進支援センターによる支援:36.7億円 等
建設業の人材確保・育成に向けた取組を進めていきます(国土交通省)
https://www.mlit.go.jp/report/press/tochi_fudousan_kensetsugyo14_hh_000001_00102.html?fbclid=IwAR3b5
別添「建設業の人材確保・育成に向けて(令和5年度予算概算要求の概要)」(PDF)
https://www.mlit.go.jp/report/press/content/001499686.pdf

マイナンバーの利活用

公開日:2022年09月02日
マイナンバーの利活用
デジタル庁のマイナンバー制度及び国と地方のデジタル基盤抜本改善WG(第5回)においてマイナンバーの利活用の例が示されました。

行政機関間の情報連携が推進することにより
1.自動車登録(引越し)に関する手続き
オンラインによる自動車の変更登録(引越し)申請において「マイナンバーの提供」により、住民票の取得が不要となる。

2.在留外国人に関する手続き
① 在留期間更新許可申請等
「マイナンバーの提供」により、申請や届出に必要な行政機関発行の証明書類を省略することが可能となる。また、申請等取次者として手続を行う企業等が、複数の外国人従業員に係る証明書類を複数の行政機関から入手して提出する必要がなくなる。
② 特定技能外国人の受入れ・活動状況に関する届出
「マイナンバーの提供」により、雇用主への追完依頼や行政機関同士の紙による照会・回答プロセスが省略され、雇用主の負担が軽減する。
将来的には、雇用主が契約変更等の届出時に「マイナンバーを提供」することで、届出事項の削減や届出自体省略できる可能性がある。としています。
マイナンバー制度及び国と地方のデジタル基盤抜本改善ワーキンググループ(デジタル庁)
https://www.digital.go.jp/councils/72b46e0b-fbce-43a6-bd27-f0420b5064a2/?fbclid=IwAR1LR04R8zhex0NIh3