観光庁は、訪日外国人の消費動向調査2022年10-12月期(1次速報)を公表しました。
2022年10-12月期の訪日外国人旅行消費額は、2019年同期比50.9%減の5,952億円と推計されています。
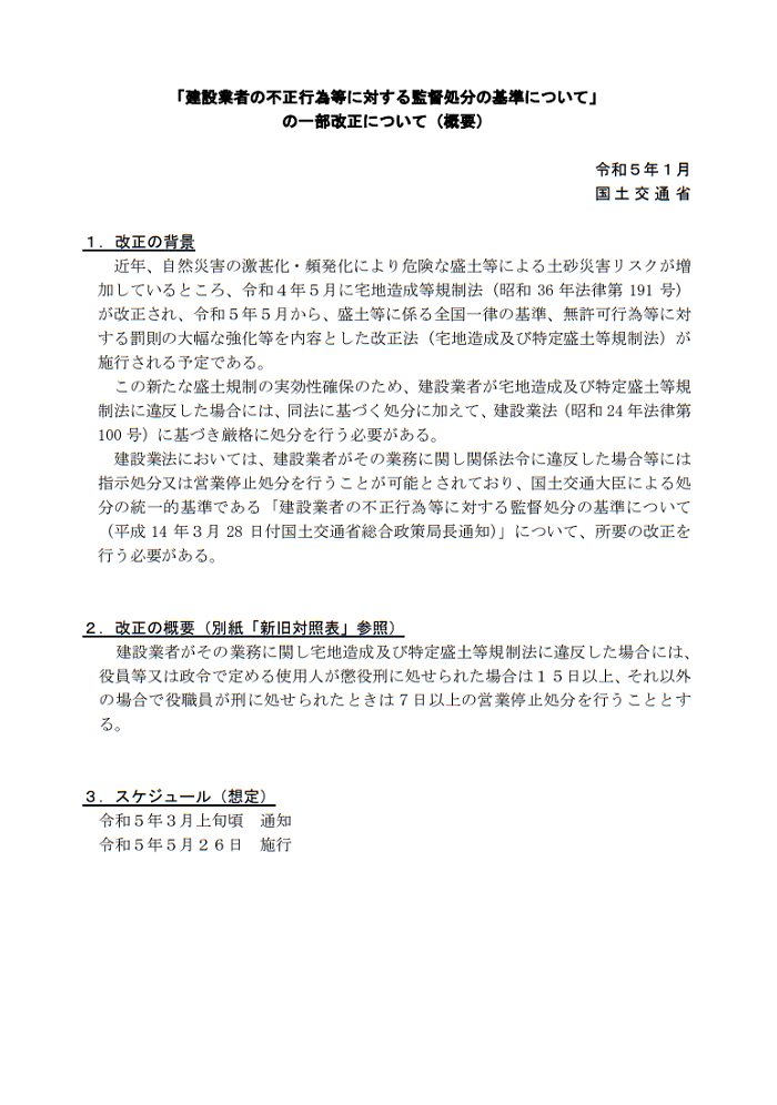
1.国籍・地域別の訪日外国人旅行消費額
①韓国:1,075億円、②香港:745億円、③米国:689億円
2019年では、中国が3,893億円、台湾が1,222億円、香港が956億円となっています。
2.費目別の訪日外国人旅行消費額
①宿泊費:33.8%、②買物代:29.3%、③飲食費:21.8%
2019年同期と比べると、宿泊費の構成比が増加(3.7%増)しています。
3.訪日外国人1人当たり旅行支出
訪日外国人(一般客)1人当たり旅行支出は21万2千円(2019年同期比24.6%増)と推計されています。
4.費目別の訪日外国人1人当たり旅行支出
①宿泊費(7万2千円)、②買物代(6万2千円)、③飲食代(4万6千円)