お問い合わせ

  • 〒101-0032
  • 東京都千代田区岩本町1-2-19
  • 株式会社日本法令 GIS会員係
  • 会員直通:03-3862-5463
  • FAX番号:03-3862-5045
お電話での受付時間
平日 9:00~17:30

お問い合わせはこちら

SSL グローバルサインのサイトシール

このシステムは、SSL(Secure Socket Layer) 技術を使用しています。ご入力いただいたお客様情報はSSL暗号化通信により保護されております。SSL詳細は上のセキュアシールをクリックして確認することができます。

GIS Topics

2024年08月

文化庁セミナー「AIと著作権Ⅱ」のアーカイブ配信

公開日:2024年08月30日
文化庁セミナー「AIと著作権Ⅱ」のアーカイブ配信
文化庁は、8月9日にライブ配信された、令和6年度著作権セミナー「AIと著作権Ⅱ」のアーカイブ動画と講義資料を公開しました。

第1部「著作権制度の基礎」「生成AIと著作権」
・AI開発・学習段階での著作物の利用
・生成・利用段階での著作権侵害
・AI生成物の著作物性

第2部「考え方」を踏まえた著作権の実務対応
・<権利者の方向け>権利の保護と権利行使
AI開発者の方向けAI開発に伴うリスクの低減策
AI提供者の方向けAIサービス提供に伴うリスクの低減策
AI利用者の方向けAI利用に伴うリスクの低減策

令和6年度著作権セミナー「AIと著作権Ⅱ」のアーカイブ配信を開始しました(文化庁)
https://www.bunka.go.jp/seisaku/chosakuken/94101501.html
令和6年度著作権テキスト(令和6年7月9日)
https://www.bunka.go.jp/seisaku/chosakuken/textbook/pdf/94089201_01.pdf

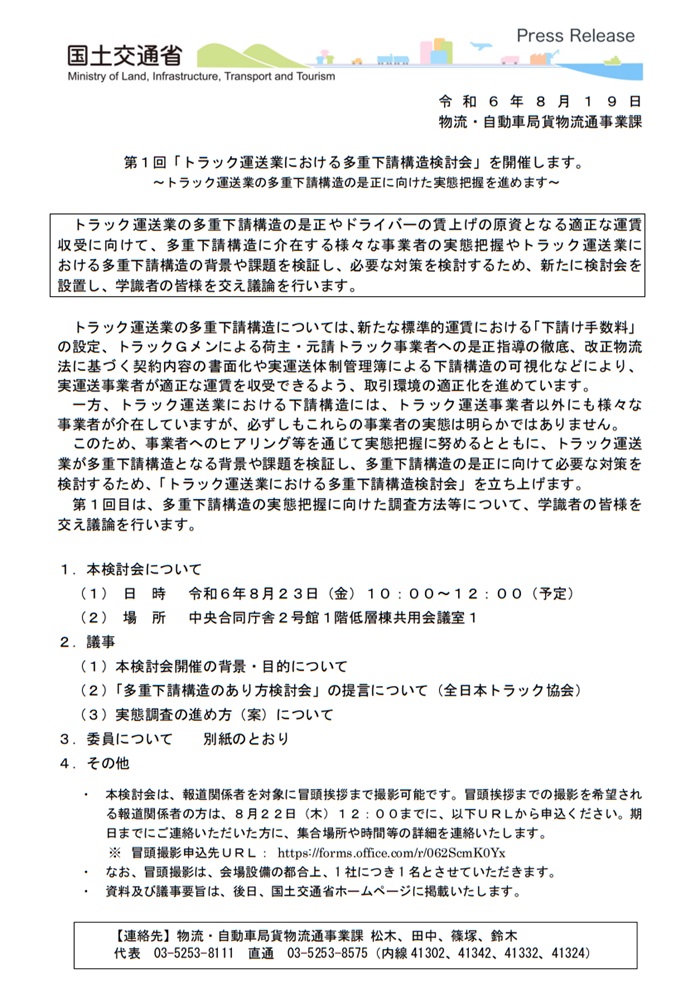
トラック運送業における多重下請構造検討会

公開日:2024年08月22日
トラック運送業における多重下請構造検討会
トラック運送業の多重下請構造の是正に向けた実態把握を進めるため新たに検討会が設置されました。

トラック運送業における下請構造には、トラック運送事業者以外にも様々な事業者が介在し、必ずしもこれらの事業者の実態が明らかにされていないため事業者へのヒアリング等を通じて実態把握に努めるとともに、トラック運送業が多重下請構造となる背景や課題を検証し、多重下請構造の是正に向けて必要な対策を検討するため、「トラック運送業における多重下請構造検討会」が立ち上げられました。
第1回検討会の資料は、下記のURLより確認いただけます。

第1回「トラック運送業における多重下請構造検討会」を開催します。(国土交通省)
https://www.mlit.go.jp/report/press/jidosha04_hh_000307.html
報道発表資料
https://www.mlit.go.jp/report/press/content/001759435.pdf
第1回トラック運送業における多重下請構造検討会
https://www.mlit.go.jp/jidosha/jidosha_tk4_000122.html

特定旅客から一般乗合への事業用自動車の併用について

公開日:2024年08月09日
特定旅客から一般乗合への事業用自動車の併用について
一般乗合旅客自動車運送事業(路線バス)と特定旅客自動車運送事業(送迎バスなど)を兼営している事業者がいる場合、特定旅客自動車運送事業の車両を、空いている時間帯に一般乗合旅客自動車運送事業で使用できるようにするため、「特定旅客自動車運送事業から一般乗合旅客自動車運送事業への事業用自動車の併用等について」を予定しています。

・事業用自動車の併用について
特定旅客自動車運送事業の新規事業許可や事業計画変更の認可を申請する際、または事業計画変更の届出書に、特定旅客自動車運送事業と一般乗合旅客自動車運送事業の車両を併用する旨を明記している場合、事業計画に支障がなければその併用を認め、申請通りに許可、認可を行うほか、届出を受け付けることとする。

・事業用自動車の流用について
一般乗合旅客自動車運送事業において特定旅客自動車運送事業の車両を流用することについては、原則として、一般乗合旅客自動車運送事業者が特定旅客自動車運送事業を兼営している営業所で、一時的な需要の増加により一般乗合の車両が不足した場合に、特定旅客の計画に係る車両の流用を認めることとする。

今後のスケジュール(予定)
公布:令和6年9月13日
施行:公布の日


「特定旅客自動車運送事業から一般乗合旅客自動車運送事業への事業用自動車の併用等について」の制定について(e-GOV)
https://public-comment.e-gov.go.jp/servlet/Public?CLASSNAME=PCMMSTDETAIL&id=155240928&Mode=0&fbclid=
概要
https://public-comment.e-gov.go.jp/servlet/PcmFileDownload?seqNo=0000277792

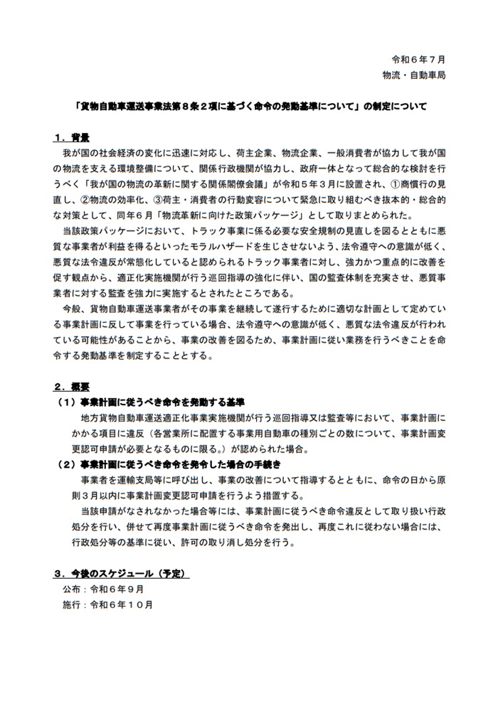
貨物法8条2項に基づく命令の発動基準

公開日:2024年08月02日
貨物法8条2項に基づく命令の発動基準
今般、貨物自動車運送事業者が事業計画に反して事業を行っている場合、法令遵守への意識が低く、悪質な法令違反が行われている可能性があることから、事業の改善を図るため事業計画に従い業務を行うべきことを命令する発動基準について制定することを予定しています。

1.命令を発動する基準
 巡回指導又は監査等で事業計画の項目違反(配置事業用自動車種別ごとの数について、事業計画変更認可申請が必要となるもの)が認められた場合

2.手続き
 事業者を運輸支局等に呼び出し、改善の指導、命令の日から原則3月以内に事業計画変更認可申請を行うよう措置
 事業計画変更認可申請がされない場合、行政処分及び命令を発出し、再度従わない場合には、行政処分等の基準に従い、許可の取り消し処分を行う

<今後の予定> 
公布:令和6年9月
施行:令和6年10月

「貨物自動車運送事業法第8条2項に基づく命令の発動基準について」の制定案に関する意見募集について(e-GOV)
https://public-comment.e-gov.go.jp/servlet/Public?CLASSNAME=PCMMSTDETAIL&id=155240929&Mode=0&fbclid=
概要
https://public-comment.e-gov.go.jp/servlet/PcmFileDownload?seqNo=0000277654