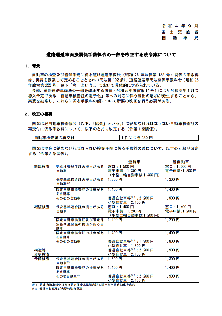
国土交通省は、道路運送車両法の一部を改正する法律により令和5年1月から導入予定の「自動車検査証の電子化」への対応に伴い、歳出の増加が発生することから、実費を勘案しこれらに係る手数料の額について改正を予定しています。
1.自動車検査証の再交付に係る手数料
自動車検査証の再交付:350円(1件につき)
2.検査手続に係る手数料
(1) 新規検査
① 完成検査終了証の提出がある自動車
・登録車:1,500円(窓口)1,300円(電子申請)1,400円(小型二輪自動車)
・軽自動車:1,500円(窓口)1,300円(電子申請)
② 保安基準適合証の提出がある自動車
・登録車:1,300円
・軽自動車:1,300円
③ 限定自動車検査証の提出がある自動車
・登録車:1,400円
・軽自動車:1,400円
④ その他の自動車
・登録車:2,200円(普通自動車等)2,100円(小型自動車)
・軽自動車:1,900円
(2) 継続検査
① 保安基準適合証の提出がある自動車
・登録車:1,400円(窓口)1,200円(電子申請)1,200円(小型二輪自動車)
・軽自動車:1,400円(窓口)1,200円(電子申請)
・・・など
今後のスケジュール(予定)
閣 議:令和4年10月下旬
公 布:令和4年10月下旬
施 行:令和5年1月1日