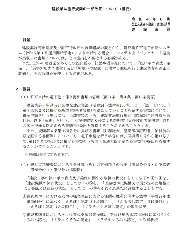
令和5年1月開始予定の「建設業許可電子申請システム」より申請する場合にバックヤード連携ができる書類の提出を省略するため、また、経営事項審査において「担い手の育成・確保」、「災害対応力の強化」及び「環境への配慮」に関する取組を行う建設業者を適正に評価するため、建設業法施行規則の一部改正を予定しています。
1.許可申請の電子化に伴う提出書類の省略
① 規則別記様式第8号による証明書(専任技術者証明書)以外の国土交通大臣が定める書類の提出を省略することができるとする。
② 規則第4条第1項各号に掲げる書類(財務諸表、登記事項証明書、納付済み額を証する書面等)について、電子申請を行う場合には、同項第6号から第11号まで、第14号及び第15号に掲げる書類のうち国土交通大臣が定める書類の提出を省略することができるとする。
2.経営事項審査における社会性等(W)の評価項目の改正
① 建設工事の担い手の育成及び確保に関する取組の状況
・「えるぼし認定(1段階目)(2段階目)(3段階目)」「プラチナえるぼし認定」取得状況
・「くるみん認定」「トライくるみん認定」「プラチナくるみん認定」取得状況
・「ユースエール認定」取得状況
・建設キャリアアップシステム上で就業履歴を蓄積するために必要なカードリーダー設置 など
② 建設機械の保有状況
・自ら所有し、又はリース契約により使用する建設機械(ダンプ、ダンプフルトレーラ、ダンプセミトレーラ)の保有台数
③ 国際標準化機構又は国が定めた規格による登録又は認証の状況
・エコアクション21の認証の取得状況
今後のスケジュール(予定)
公布:R4年8~9月頃
施行:公布の日(経営事項審査の評価項目:R5年1月1日)