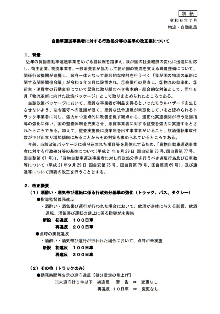
出入国在留管理庁は、育成就労制度の創設と特定技能制度の改正に関するQ&Aページを公開しました。
育成就労制度と改正後の特定技能制度は、改正法の公布日(令和6年6月21日)から起算して3年以内に施行されることになります(現時点では未定)。
<Q&Aの一例>
Q:育成就労で外国人は何年働くことができますか?
A:原則3年間の就労を通じた人材育成を行うこととなります。3年を経過した場合、特定技能1号への移行に必要な技能・日本語能力の試験に不合格となったときには、最長1年の範囲内で一定の在留継続を認めることができる方針としています。
Q:育成就労制度で外国人を受け入れるための手続は、技能実習制度と変わりませんか?
A:育成就労計画(技能実習計画)の認定手続といった基本的な流れは変わりません。ただし、技能実習制度では1から3号の各段階で計画認定が必要ですが、育成就労制度では、当初から3年間の計画を作成し認定を受けることとなります。
Q:育成就労制度では、家族の帯同はできますか?
A:原則として、家族の帯同を認めないこととしています。
Q:育成就労の途中で、特定技能1号に移行することはできますか?
A:特定技能への移行要件(技能や日本語能力に係る試験の合格)を満たすことに加え、現に在籍している育成就労の受入れ機関における就労期間が一定の期間を超えている場合に限り、特定技能1号への移行を認める方針です。
・・・など