お問い合わせ

  • 〒101-0032
  • 東京都千代田区岩本町1-2-19
  • 株式会社日本法令 GIS会員係
  • 会員直通:03-3862-5463
  • FAX番号:03-3862-5045
お電話での受付時間
平日 9:00~17:30

お問い合わせはこちら

SSL グローバルサインのサイトシール

このシステムは、SSL(Secure Socket Layer) 技術を使用しています。ご入力いただいたお客様情報はSSL暗号化通信により保護されております。SSL詳細は上のセキュアシールをクリックして確認することができます。

GIS Topics

2021年06月

クロスボウの所持の禁止と所持許可制の導入等

公開日:2021年06月25日
クロスボウの所持の禁止と所持許可制の導入等
令和3年6月16日に銃砲刀剣類所持等取締法の一部を改正する法律が公布されクロスボウの所持が原則禁止され許可制となりました。
改正法の施行後、不法に所持した者は罪に問われます(3年以下の懲役又は50万円以下の罰金)。

所持しているクロスボウについては、施行日から6か月の間は、①所持許可を申請する、②廃棄する、③適法に所持することができる者に譲り渡すために所持ができます。
①所持許可を受けるためには、欠格要件(18歳に満たない者、禁錮以上の刑の執行を終えてから5年を経過していない者であるなどといった人的欠格事由、クロスボウの構造若しくは機能が一定の基準に適合しないといった物的欠格事由等)に該当しないことが必要となります。また、所持許可は標的射撃や産業目的等の用途のための所持に限定されており、鑑賞、収蔵の目的で所持許可を受けることはできません。
所持許可の申請は、改正法の施行日(令和4年3月15日までの範囲内で政令で定める日)からとなります。
②クロスボウを廃棄す場合は、警察で無償の引き取りをしてくれます。
③改正法の施行後にクロスボウを譲り渡す場合は、相手方がそのクロスボウを適法に所持することができる者であることの確認が必要となります。
※違反した場合は、6月以下の懲役又は20万円以下の罰金に処せられるほか、不法所持幇助罪に問われる可能性があります。

施行日:公布日から起算して9か月を超えない範囲内(令和4年3月16日まで)

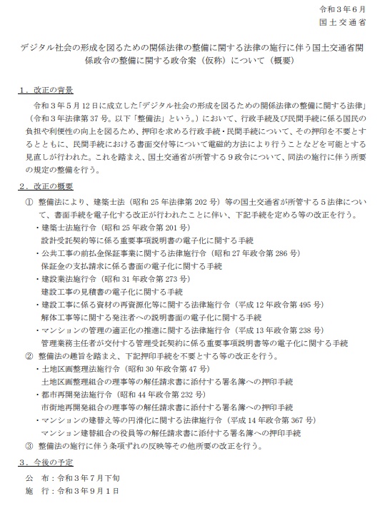
国土交通省関係政令の整備に関する政令(案)

公開日:2021年06月18日
国土交通省関係政令の整備に関する政令(案)
国土交通省は、「デジタル社会の形成を図るための関係法律の整備に関する法律」の成立に伴い、押印の廃止、電子化を可能とするため国土交通省が所管する政令について規定の整備を予定しています。
書面手続を電子化する改正
①建築士法施行令
(設計受託契約等に係る重要事項説明書)
②公共工事の前払金保証事業に関する法律施行令
(保証金の支払請求に係る書面)
③建設業法施行令
(建設工事の見積書の電子化)
④建設工事に係る資材の再資源化等に関する法律施行令
(解体工事等に関する発注者への説明書面)
⑤マンションの管理の適正化の推進に関する法律施行令
(管理業務主任者が交付する管理受託契約に係る重要事項説明書等)
押印手続を不要とする改正
①土地区画整理法施行令
(土地区画整理組合の理事等の解任請求書に添付する署名簿)
②都市再開発法施行令
(市街地再開発組合の理事等の解任請求書に添付する署名簿)
③マンションの建替え等の円滑化に関する法律施行令
(マンション建替組合の役員等の解任請求書に添付する署名簿)

今後の予定
公 布:令和3年7月下旬
施 行:令和3年9月1日
デジタル社会の形成を図るための関係法律の整備に関する法律の施行に伴う国土交通省関係政令の整備に関する政令案に対する意見募集(e-GOV)
https://public-comment.e-gov.go.jp/servlet/Public?CLASSNAME=PCMMSTDETAIL&id=155210317&Mode=0&fbclid=

残置物の処理等に関するモデル契約条項

公開日:2021年06月14日
残置物の処理等に関するモデル契約条項
国土交通省は、単身高齢者の居住の安定確保を図るため、賃借人の死亡後に契約関係及び居室内に残された家財(残置物)を円滑に処理できるように①賃貸借契約の解除及び②残置物の処理に関する「残置物の処理等に関するモデル契約条項」(ひな型)を公表しました。

想定される利用場面として、単身高齢者(60歳以上の者)の入居時(賃貸借契約締結時)としています。
① 賃貸借契約の解除
・受任者に対し、賃借人の死亡後に賃貸借契約を解除する代理権を授与。
② 残置物の処理
・受任者に対し賃借人の死亡後に残置物の廃棄や指定先へ送付する事務を委任。
・受任者は、賃借人の死亡から一定期間が経過し、かつ、賃貸借契約が終了した後に「廃棄しない残置物」以外のものを廃棄。
※換価することができる残置物については、換価するように努める必要がある。
残置物の処理等に関するモデル契約条項(国土交通省)
https://www.mlit.go.jp/jutakukentiku/house/jutakukentiku_house_tk3_000101.html

法務局における遺言書の保管等に関する省令の一部を改正する省令案

公開日:2021年06月07日
法務局における遺言書の保管等に関する省令の一部を改正する省令案
登記事項証明書の添付を求めている手続を見直すとともに、押印を求めている手続を廃止するため遺言書の保管等に関する省令の改正を予定しています。
1.改正概要
①登記事項証明書の添付を求める手続を見直す改正
法人の代表者を証する書面を添付することを求める遺言書保管省令の「代表者の資格を証明する書類」を「登記事項証明書(商業登記法第10条第1項に規定する登記事項証明書)その他の代表者の資格を証明する書類」に改める。また、「代表者の資格を証明する書類」を「登記事項証明書その他の代表者の資格を証明する書類」に改める。
②押印を求めている手続を廃止する改正
遺言書保管省令別記様式2号、別記様式4号ないし別記様式11号中「署名又は記名押印」を「記名」に改める。
2.施行期日
公 布 日:令和3年8月初旬(予定)
施行期日:公布日(予定)
法務局における遺言書の保管等に関する省令の一部を改正する省令案
https://public-comment.e-gov.go.jp/servlet/Public?CLASSNAME=PCMMSTDETAIL&id=300080241&Mode=0&fbclid=