お問い合わせ

  • 〒101-0032
  • 東京都千代田区岩本町1-2-19
  • 株式会社日本法令 GIS会員係
  • 会員直通:03-3862-5463
  • FAX番号:03-3862-5045
お電話での受付時間
平日 9:00~17:30

お問い合わせはこちら

SSL グローバルサインのサイトシール

このシステムは、SSL(Secure Socket Layer) 技術を使用しています。ご入力いただいたお客様情報はSSL暗号化通信により保護されております。SSL詳細は上のセキュアシールをクリックして確認することができます。

GIS Topics

2022年12月

相続土地国庫帰属の申請書等の作成について

公開日:2022年12月29日
相続土地国庫帰属の申請書等の作成について
法務省は、相続土地国庫帰属制の承認申請手続を行う者、作成代行できる者について、次のように示しています。

1.承認申請手続を行う者
法定代理人(親権者、成年後見人等)による場合を除き、申請者が任意に選んだ第三者に申請手続の全てを依頼する手続の代理は認められません。
法定代理人による場合を除いては、申請手続は申請者本人が行う必要があり、申請書には申請者本人の記名、押印が必要となります。

2.申請書等の作成に関する専門家
申請者が申請書等を作成することが難しい場合には、申請書等の作成を代行してもらうことができます。その場合、業務として申請書等の作成の代行をすることができるのは、専門の資格者である弁護士、司法書士及び行政書士に限られます。
※申請を検討している土地の所在や境界に不明瞭な点がある場合など、申請に先立って、土地の筆界に関する専門的知見を有する土地家屋調査士に相談することができます。

3.実地調査へ同行する者
申請者は、申請の後に、法務局担当官による実地調査における現地確認への協力を求められる場合がありますが、申請者が任意に選んだ第三者にその対応を依頼することが可能です。
相続土地国庫帰属制度における専門家の活用等について(法務省)
https://www.moj.go.jp/MINJI/minji05_00491.html?fbclid=IwAR3SvVWl6Z0LyIbFyD4nIGEyWw32wzfS-eiHoLtOwxAQ

自動車運送事業者の乗務後自動点呼

公開日:2022年12月23日
自動車運送事業者の乗務後自動点呼
自動車運送事業者は、運転者に対し原則対面により点呼を行うこととされていますが、点呼機器により自動で点呼を行うための要件や機器の認定制度が創設され、令和5年1月より乗務を終了した運転者に対する点呼を自動で行うことができるようなります。

1.自動車運送事業者による乗務後自動点呼の実施方法
(1) 認定機器の準備
乗務後自動点呼を行おうとする事業者は、自動点呼機器の認定を受けた機器であって有効期間内(認定から2年間)のものを用いること。
(2) 運輸支局長等へ事前の届出
乗務後自動点呼要領に基づき、必要な事項を整備(点呼場所の天井等に監視カメラを備え、 乗務後自動点呼を実施する運転者の全身の様子を運行管理者等が常時又は自動点呼実施後に確認することができる)したうえで運輸支局長等へ事前届出(自動点呼実施予定日の原則10日前まで)を行うこと。
 
2.乗務後自動点呼機器の認定
(1) 自動点呼機器の要件 
乗務後自動点呼実施要領の自動点呼機器の要件に適合すること。
(2) 申請方法 
申請者は、申請に必要な書類を電子メールにより国土交通省へ提出すること。
乗務後自動点呼が実施できるようになります! (国土交通省)
https://www.mlit.go.jp/report/press/jidosha02_hh_000535.html
乗務後自動点呼実施要領(PDF)
https://www.mlit.go.jp/report/press/content/001579335.pdf

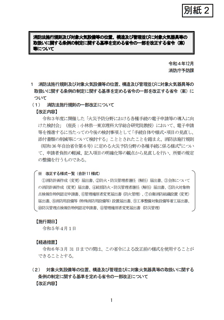
消防法施行規則の一部改正(案)

公開日:2022年12月16日
消防法施行規則の一部改正(案)
消防法施行規則に定める火災予防分野の各種手続に係る様式(11様式)の改正を予定しています。
「火災予防分野における各種手続の電子申請等の導入に向けた検討会(令和3年度)」において、電子申請等を推進するため「手続自体や様式・項目の見直し、添付書類の削減等について検討する」とされたことを踏まえ、消防法施行規則に定める火災予防分野の各種手続に係る様式について改正が予定されています。

<改正予定>
① 消防計画作成(変更)届出書
② 防火・防災管理者選任(解任)届出書
③ 全体についての消防計画作成(変更)届出書
④ 統括防火・防災管理者選任(解任)届出書
⑤ 防火対象物点検報告特例認定申請書
⑥ 管理権原者変更届出書(防火管理)
⑦ 自衛消防組織設置(変更)届出書
⑧ 消防用設備等(特殊消防用設備等)設置届出書
⑨ 工事整備対象設備等着工届出書、
⑩ 防災管理点検報告特例認定申請書
⑪ 管理権原者変更届出書(防災管理)

【施行期日】
令和5年4月1日

【経過措置】
令和6年3月31日までの間は、改正前の様式を使用することができることとする

消防法施行規則及び対象火気設備等の位置、構造及び管理並びに対象火気器具等の取扱いに関する条例の制定に関する基準を定める省令の一部を改正する省令(案)等に対する意見公募について(e-GOV)
https://public-comment.e-gov.go.jp/servlet/Public?CLASSNAME=PCMMSTDETAIL&id=860202207&Mode=0&fbclid=
改正概要(PDF)
https://public-comment.e-gov.go.jp/servlet/PcmFileDownload?seqNo=0000245009

建設業許可電子申請システム(JCIP)説明動画

公開日:2022年12月09日
建設業許可電子申請システム(JCIP)説明動画
国土交通省は、令和5年1月10日よりシステム運用の開始が予定されている「建設業許可・経営事項審査電子申請システム(JCIP)」のシステム説明動画を公開しています。
外部アプリケーション等で作成したデータの取込、前回申請したデータを利用した申請書類の作成やシステムによるエラーチェック、自動計算が行えるようです。また、法務省(登記事項証明書)、国税庁(納税情報)等とのデータ連携により、取得や添付が不要になる書類があります。なお、システムの利用には、申請者・代理人ともにデジタル庁が提供する「GビズID」が必要となります。

1.電子化の対象となる手続の範囲
(1)建設業許可関係
・許可申請 (新規許可、許可換え、般特許可、業種追加、更新)
・変更等の届出 (事業者の基本情報、経営業務管理責任者、営業所の専任技術者、営業所の代表者等)
・廃業等の届出
・決算報告
・許可通知書等の電子送付

(2)経営事項審査関係
・経営事項審査申請(経営規模等評価、総合評定値)
・再審査申請(経営規模等評価、総合評定値)
・結果通知書等の電子送付

2.取得・届出が不要になる添付書類
・登記事項証明書(国土交通大臣許可:法人)
・技術検定合格証明書
・納税情報
<法人税/所得税>(国土交通大臣許可:法人/個人)
<消費税及地方消費税>(国土交通大臣許可/都道府県知事許可・法人/個人)
※今後のバックヤード連携の予定
・技術検定合格証明書(令和5年1月~)
・監理技術者資格者証(令和5年度)
・建設業経理士検定試験合格証明書(令和5年度)
・建設業経理士CPD講習修了証(令和5年度)
建設業許可等電子申請システムの概要(令和4年10月時点)(国土交通省)
https://www.mlit.go.jp/tochi_fudousan_kensetsugyo/const/content/001519393.pdf
建設業許可・経営事項審査電子申請システム 申請者向け【基本編】(YouTube)
https://www.youtube.com/watch?v=K9hfkcJOuoc
建設業許可・経営事項審査電子申請システム 申請者向け【操作編】(YouTube)
https://www.youtube.com/watch?v=oRipaKjtC7M
建設業許可・経営事項審査電子申請システム 申請者向け【代理申請編】(YouTube)
https://www.youtube.com/watch?v=vuT4T6HTTes

住宅宿泊管理業について

公開日:2022年12月02日
住宅宿泊管理業について
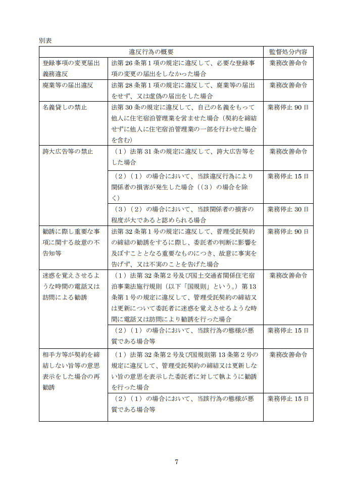
現在、住宅宿泊管理業者監督処分基準の意見募集と住宅宿泊管理業登録要件の意見交換会が進められています。

1.住宅宿泊管理業者の監督処分基準
国土交通省は、国土交通大臣が住宅宿泊管理業者の監督処分を行う際の統一的な基準「住宅宿泊管理業者の違反行為に対する監督処分の基準(案)」を策定し、意見募集を開始しています。

【処分例】
<業務停止90日>
・名義貸しの禁止
 自己の名義をもって他人に住宅宿泊管理業を営ませた場合
故意の不告知等
 管理受託契約締結の勧誘をする際に委託者の判断に影響を及ぼす重要なものにつき、故意に事実を告げず又は不実のことを告げた場合
再委託の制限違反
 住宅宿泊事業者から委託された住宅宿泊管理業務の全部を他人に委託した場合
<業務停止30日>
誇大広告等の禁止
 関係者の損害の程度が大であると認められる場合
適切な実施を確保できないことが明らかである場合の管理受託契約の締結
 関係者の損害の程度が大であると認められる場合
<業務停止15日>
契約成立前(成立時)の書面交付説明義務違反
 書面又は電磁的媒体を交付しなかった場合
業務改善命令違反
 業務改善命令に従わなかった場合

2.住宅宿泊管理業の登録要件
住宅宿泊管理業の登録に必要な体制として、住宅の取引・管理に係る一定の契約実務経験や資格が求められていますが、地方において空き家等を利用して民泊を行う際に、これらの要件を満たして住宅宿泊管理業者になることが難しいことから、規制改革実施計画において、所定の講習の受講修了者も新たに認めるなど必要な措置を行うとの方針が示されています。
これにより、新たに創設を検討する講習内容や制度の在り方について関係団体等との意見交換会が行われる予定です。
住宅宿泊管理業者の違反行為に対する監督処分の基準(案)に関するパブリックコメントの募集について(e-GOV)
https://public-comment.e-gov.go.jp/servlet/Public?CLASSNAME=PCMMSTDETAIL&id=155220323&Mode=0&fbclid=
住宅宿泊管理業者の違反行為に対する監督処分の基準(案)(e-GOV)
https://public-comment.e-gov.go.jp/servlet/PcmFileDownload?seqNo=0000244221&fbclid=IwAR0AFfsyz0cr8kd
「地方における住宅宿泊管理業の担い手確保に向けた関係団体等との意見交換会」を開催します(国土交通省)
https://www.mlit.go.jp/report/press/tochi_fudousan_kensetsugyo16_hh_000001_00046.html?fbclid=IwAR0TX