お問い合わせ

  • 〒101-0032
  • 東京都千代田区岩本町1-2-19
  • 株式会社日本法令 GIS会員係
  • 会員直通:03-3862-5463
  • FAX番号:03-3862-5045
お電話での受付時間
平日 9:00~17:30

お問い合わせはこちら

SSL グローバルサインのサイトシール

このシステムは、SSL(Secure Socket Layer) 技術を使用しています。ご入力いただいたお客様情報はSSL暗号化通信により保護されております。SSL詳細は上のセキュアシールをクリックして確認することができます。

GIS Topics

2025年01月

「外国人雇用状況」外国人労働者数は過去最多を更新

公開日:2025年01月31日
「外国人雇用状況」外国人労働者数は過去最多を更新
厚生労働省は、令和6年10月末時点における外国人雇用の届出状況を公表しました。外国人労働者数、外国人を雇用する事業所数ともに届出義務化以降、過去最多を更新しています。

1.外国人労働者数:2,302,587人(前年比253,912人増)
・国籍別
① ベトナム:570,708人(24.8%)
② 中 国:408,805人(17.8%)
③ フィリピン:245,565人(10.7%)

・在留資格別
① 専門的・技術的分野の在留資格:718,812人(31.2%)
② 身分に基づく在留資格:629,117人(27.3%)
③ 技能実習:470,725人(20.4%)

2.外国人を雇用する事業所:342,087所(前年比23,312所増)
・都道府県別
① 東京82,294所
② 大阪28,167所
③ 愛知26,979所

3.その他
・外国人を雇用する事業所数は「30人未満」規模の事業所が最も多く全体の62.4%、外国人労働者数全体の36.2%となる。
・外国人労働者数は「製造業」が最も多く全体の26.0%、外国人を雇用する事業所数は「卸売業、小売業」が最も多く、全体の18.7%となる。

「外国人雇用状況」の届出状況まとめ(厚生労働省)
https://www.mhlw.go.jp/stf/newpage_50256.html
別添1「外国人雇用状況」の届出状況【概要版】(令和6年10月末時点)
https://www.mhlw.go.jp/content/11655000/001389434.pdf
別添3「外国人雇用状況」の届出状況表一覧(令和6年10月末時点)
https://www.mhlw.go.jp/content/11655000/001389463.pdf

著作権法改正における文化庁告示(案)

公開日:2025年01月23日
著作権法改正における文化庁告示(案)
著作権法の一部を改正する法律により『未管理公表著作物等(集中管理されておらず著作権者等の意思が確認できない)』の裁定制度が創設されることに伴い、文化庁では著作権者の意思を確認するための措置について定めることを予定しています。

・未管理公表著作物等の利用の可否に係る著作権者の意思を確認するための措置
① 著作物周辺(書籍奥付、CDパッケージ等)の情報を確認すること
② 著作権者と想定されるウェブサイトや権利者情報を掲載していると想定されるサイトを閲覧すること
③ 分野横断権利情報検索システムで検索し、権利者情報を掲載していると想定されるサイトを閲覧すること

①から③のすべてを行い取得した権利者情報等に基づき、2つ以上(1つの場合は当該連絡先)の連絡先(国内)に利用可否に係る著作権者の意思を確認するための連絡を行い、14日間著作権者からの応答を確認すること

<施行期日(予定)>
著作権法の一部を改正する法律の施行の日

「著作権法の一部を改正する法律に基づく文化庁告示(案)」に関する意見募集の実施について(e-GOV)
https://public-comment.e-gov.go.jp/pcm/detail?CLASSNAME=PCMMSTDETAIL&id=185001411&Mode=0
文化庁告示(案)の概要
https://public-comment.e-gov.go.jp/pcm/download?seqNo=0000285712

インバウンド消費動向調査/2024年暦年

公開日:2025年01月17日
インバウンド消費動向調査/2024年暦年
観光庁は、2024年暦年のインバウンド消費動向調査結果を公表しました。
速報値では、訪日外国人旅行消費額は8.1兆円と過去最高となりました。

2024年の訪日外国人旅行消費額(速報)は、2023年比53.4%増、2019年比69.1%増の8兆1,395億円と推計されています。

・国籍・地域別
中国:17,335億円(21.3%)
台湾:10,936億円(13.4%)
韓国: 9,632億円(11.8%)
米国: 9,021億円(11.1%)
香港: 6,584億円( 8.1%)
上位5カ国・地域で全体の65.7%を占めています

・費目別消費額
宿泊費:27,366億円(33.6%)
買物代:23,994億円(29.5%)
飲食代:17,460億円(21.5%)

費目別の1人当たり旅行支出額では、宿泊費は欧米豪が高く英国(17万円超)、オーストラリア(16万円超)、娯楽等サービス費はオーストラリア(3万円)が高く、買物代は中国(11万9千円)が突出して高い傾向にあります。

インバウンド消費動向調査2024年暦年(速報)及び10-12月期(1次速報)の結果について 観光庁
https://www.mlit.go.jp/kankocho/news02_00024.html
報道発表資料(2024年暦年(速報))
https://www.mlit.go.jp/kankocho/content/001856169.pdf

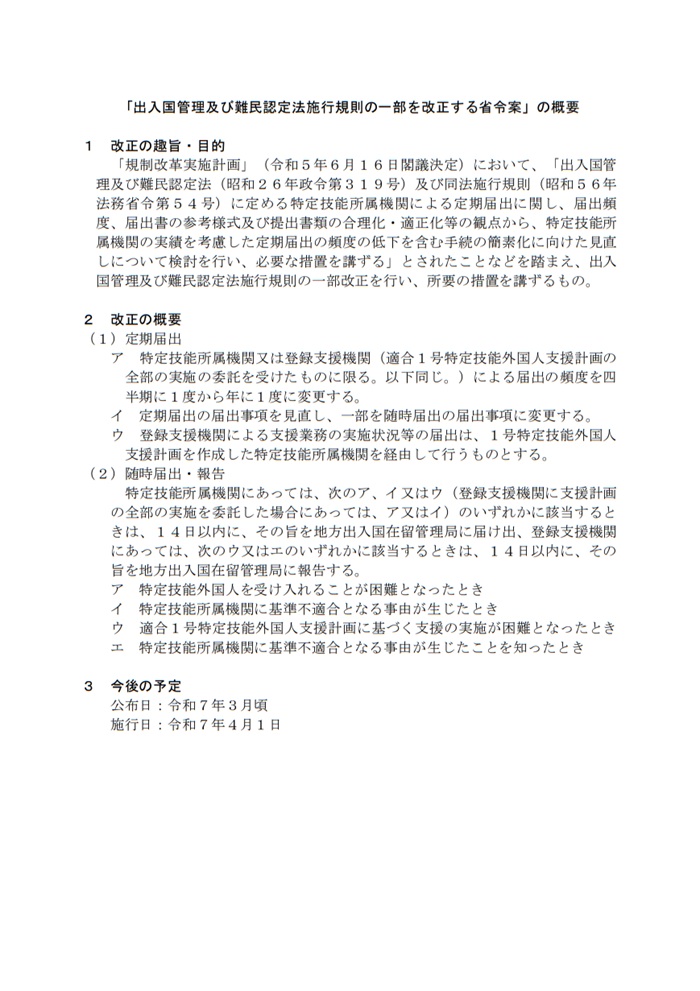
特定技能所属機関の定期届出の簡素化

公開日:2025年01月10日
特定技能所属機関の定期届出の簡素化
出入国管理及び難民認定法施行規則の一部改正を行い、特定技能所属機関の実績を考慮した定期届出頻度の低下を含む手続の簡素化を予定しています。

①定期届出
・特定技能所属機関又は登録支援機関(適合1号特定技能外国人支援計画の全部の実施委託を受けたものに限る)による届出の頻度を四半期に1度から年に1度に変更する
・定期届出の届出事項の一部を随時届出事項に変更する
・登録支援機関による支援業務の実施状況等の届出は、1号特定技能外国人支援計画を作成した特定技能所属機関を経由して行うものとする

②随時届出・報告
特定技能外国人の受け入れが困難となったとき、特定技能所属機関に基準不適合となる事由が生じたとき、などは14日以内に地方出入国在留管理局に届出・報告をする

<今後の予定>
公布日:令和7年3月頃
施行日:令和7年4月1日

出入国管理及び難民認定法施行規則の一部を改正する省令案に係る意見公募手続の実施について(e-GOV)
https://public-comment.e-gov.go.jp/pcm/detail?CLASSNAME=PCMMSTDETAIL&id=315000099&Mode=0&fbclid=IwY2
改正の概要
https://public-comment.e-gov.go.jp/pcm/download?seqNo=0000285020