お問い合わせ

  • 〒101-0032
  • 東京都千代田区岩本町1-2-19
  • 株式会社日本法令 GIS会員係
  • 会員直通:03-3862-5463
  • FAX番号:03-3862-5045
お電話での受付時間
平日 9:00~17:30

お問い合わせはこちら

SSL グローバルサインのサイトシール

このシステムは、SSL(Secure Socket Layer) 技術を使用しています。ご入力いただいたお客様情報はSSL暗号化通信により保護されております。SSL詳細は上のセキュアシールをクリックして確認することができます。

GIS Topics

2024年07月

育成就労制度・特定技能制度Q&A

公開日:2024年07月26日
育成就労制度・特定技能制度Q&A
出入国在留管理庁は、育成就労制度の創設と特定技能制度の改正に関するQ&Aページを公開しました。
育成就労制度と改正後の特定技能制度は、改正法の公布日(令和6年6月21日)から起算して3年以内に施行されることになります(現時点では未定)。

<Q&Aの一例>
Q:育成就労で外国人は何年働くことができますか?
A:原則3年間の就労を通じた人材育成を行うこととなります。3年を経過した場合、特定技能1号への移行に必要な技能・日本語能力の試験に不合格となったときには、最長1年の範囲内で一定の在留継続を認めることができる方針としています。

Q:育成就労制度で外国人を受け入れるための手続は、技能実習制度と変わりませんか?
A:育成就労計画(技能実習計画)の認定手続といった基本的な流れは変わりません。ただし、技能実習制度では1から3号の各段階で計画認定が必要ですが、育成就労制度では、当初から3年間の計画を作成し認定を受けることとなります。

Q:育成就労制度では、家族の帯同はできますか?
A:原則として、家族の帯同を認めないこととしています。

Q:育成就労の途中で、特定技能1号に移行することはできますか?
A:特定技能への移行要件(技能や日本語能力に係る試験の合格)を満たすことに加え、現に在籍している育成就労の受入れ機関における就労期間が一定の期間を超えている場合に限り、特定技能1号への移行を認める方針です。

・・・など

育成就労制度・特定技能制度Q&A(出入国在留管理庁)
https://www.moj.go.jp/isa/applications/faq/ikusei_qa_00002.html?fbclid=IwY2xjawEP_PxleHRuA2FlbQIxMAA

相続土地国庫帰属制度統計数の比較

公開日:2024年07月22日
相続土地国庫帰属制度統計数の比較
法務省は、相続土地国庫帰属制度の運用状況に関する統計(令和6年6月30日現在)を公開しました。
近時の公表データを確認すると毎月100件程度、申請件数、帰属件数が増加しています。また、昨年11月末のデータと比較すると、申請件数は999件、帰属件数は516件の増加となっています。

1.申請件数
 令和6年6月:2,348件
 令和5年11月:1,349件

2.帰属件数
 令和6年6月:564件
 令和5年11月:48件

3.却下件数
 令和6年6月:10件
 令和5年11月:0件

4.却下件数 
 令和6年6月:10件
 令和5年11月:4件

5.取下げ件数
 令和6年6月:293件
 令和5年11月:92件

全国の都市計画のGISデータが利用可能に

公開日:2024年07月12日
全国の都市計画のGISデータが利用可能に
国土交通省は、全国の地方自治体で決定された都市計画のGISデータを収集し、統一されたフォーマットでダウンロードできるサイトの運用を開始しました。

各地方自治体で所有しているGISデータ(緯度経度等の位置情報を持ったデータ)を集約し、統一されたフォーマット(Shape形式/CityGML形式)で公開されます。

今回公開されるデータは、都市計画区域、用途地域に加え、都市計画道路など多種多様な都市計画のデータとなります。また、不動産・建設経済局が提供している「国土数値情報」や「不動産情報ライブラリ」においても、一部の都市計画情報が公開されていますが、今回公開されるデータが反映される予定です。

全国の多種多様な都市計画のGISデータが利用可能に!(国土交通省)
https://www.mlit.go.jp/report/press/toshi07_hh_000262.html?fbclid=IwZXh0bgNhZW0CMTAAAR35lnQJrL6JqDcW
全国データダウンロードページ
https://www.mlit.go.jp/toshi/tosiko/toshi_tosiko_tk_000190.html

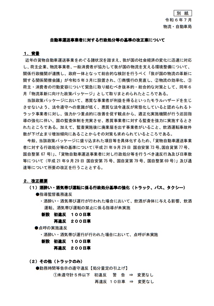
自動車運送事業者の行政処分基準の改正

公開日:2024年07月04日
自動車運送事業者の行政処分基準の改正
<改正概要>
1.酒酔い・酒気帯び運転に係る行政処分基準の強化(トラック、バス、タクシー)
(1)指導監督義務違反
 酒酔い・酒気帯び運行が行われた場合において、飲酒が身体に与える影響、飲酒運転、酒気帯び運転の禁止に係る指導が未実施
<新設>初違反:100日車、再違反:200日車 

(2)点呼の実施違反
 酒酔い・酒気帯び運行が行われた場合において、点呼が未実施
<新設>初違反:100日車、再違反:200日車

2.その他(トラック)
(1)勤務時間等告示の遵守違反、点呼の未実施の処分量定の引上げ
① 未遵守計5件以下
<変更なし>初違反:警告、再違反:10日車
② 未遵守計6件以上
<改正>初違反:未遵守1件当たり2日車 再違反:未遵守1件当たり4日車

(2)点呼の未実施【処分量定の引上げ】
① 未実施19件以下 
<変更なし>初違反:警告、再違反:10日車
② 未実施20件以上
<改正>初違反:未実施1件当たり1日車、再違反:未実施1件当たり2日車

<今後の予定>
通達発出:令和6年8月中
通達施行:令和7年1月中

自動車運送事業者に対する行政処分等の基準の改正案に関する意見募集について(e-GOV)
https://public-comment.e-gov.go.jp/servlet/Public?CLASSNAME=PCMMSTDETAIL&id=155240924&Mode=0&fbclid=
改正の概要
https://public-comment.e-gov.go.jp/servlet/PcmFileDownload?seqNo=0000276567