お問い合わせ

  • 〒101-0032
  • 東京都千代田区岩本町1-2-19
  • 株式会社日本法令 GIS会員係
  • 会員直通:03-3862-5463
  • FAX番号:03-3862-5045
お電話での受付時間
平日 9:00~17:30

お問い合わせはこちら

SSL グローバルサインのサイトシール

このシステムは、SSL(Secure Socket Layer) 技術を使用しています。ご入力いただいたお客様情報はSSL暗号化通信により保護されております。SSL詳細は上のセキュアシールをクリックして確認することができます。

GIS Topics

2024年01月

共生社会実現に向けた政府取組みガイドブック

公開日:2024年01月25日
共生社会実現に向けた政府取組みガイドブック
出入国在留管理庁は、政府が外国人との共生社会を築くために進めている取り組みに関するガイドブックを公表しました。
2022年度末時点で約308万人の外国人が生活しています。
<国籍・地域別 在留外国人構成比>
① 中国:約76万人(24.8%)
② ベトナム:約49万人(15.9%)
③ 韓国:約41万人(13.4%)
<在留資格別 在留外国人構成比>
① 永住者:約86万人(28.1%)
② 技能実習:約32万人(10.6%)
③ 技人国:約31万人(10.1%)

<在留外国人に対する基礎調査結果>
Q 日本の生活に満足していますか?
・満足している:42.3%
・どちらかといえば満足している:44%
・満足していない:2.9%
Q 日本語学習での困りごとは?
・日本語教室の受講料が高い:21.1%
・無料の日本語教室が近くにない:17.7%
・学んだ日本語を活かせる機会がない:14.2%
Q 病院で困ったことは?
・病状を正確につたえられない:15.6%
・病状に合う病院がどこにあるか分からない:14.8%
・言葉が通じる病院がどこにあるか分からない:12.9%

連携事業継続力強化計画の電子申請受付開始

公開日:2024年01月19日
連携事業継続力強化計画の電子申請受付開始
複数事業者間で連携して計画する「連携事業継続力強化計画」についても電子申請が行えるようになりました。なお、令和6年4月から連携型事業継続力強化計画の申請方法は、原則電子申請のみとなります。

事業継続力強化計画認定制度は、中小企業が策定した防災・減災の事前対策に関する計画を経済産業大臣が認定する制度として令和元年7月より実施されており、認定を受けた中小企業は、防災・減災設備に対する税制措置、低利融資、補助金の加点措置等を受けることができます。
なお、金融支援、税制措置を受ける場合には、関係機関(日本政策金融公庫、信用保証協会等)の審査が必要になります。
連携事業継続力強化計画の電子申請システムによる受付を開始します(中小企業庁)
https://www.chusho.meti.go.jp/keiei/antei/bousai/2024/240115.html?fbclid=IwAR3NmBuunh50_AlZjNk-VpzbU
事業継続力強化計画認定制度の概要
https://www.chusho.meti.go.jp/keiei/antei/bousai/download/keizokuryoku/tebiki_gaiyo.pdf?fbclid=IwAR2

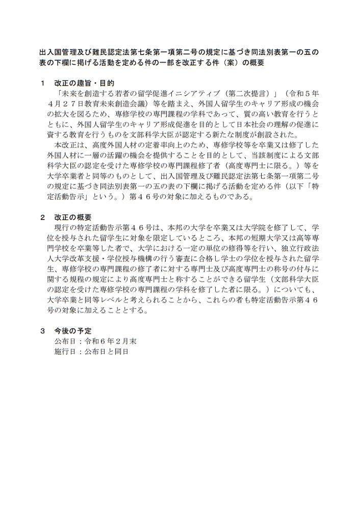
特定活動告示第46号の対象追加

公開日:2024年01月11日
特定活動告示第46号の対象追加
現行の特定活動告示第46号は、日本国の大学を卒業または大学院を修了して、学位を授与された留学生に限定しているところ、①短期大学または高等専門学校を卒業等した者で、大学における一定の単位の修得等を行い、独立行政法人大学改革支援・学位授与機構の行う審査に合格し学士の学位を授与された留学生。②『専修学校の専門課程の修了者に対する専門士及び高度専門士の称号の付与に関する規程』により高度専門士と称することができる留学生(文部科学大臣の認定を受けた専修学校の専門課程の学科を修了した者)についても、大学卒業と同等レベルと考えられることから、これらの者も特定活動告示第46号の対象に加えることを予定しています。

<今後の予定>
公布日:令和6年2月末
施行日:公布日と同日
「出入国管理及び難民認定法第七条第一項第二号の規定に基づき同法別表第一の五の表の下欄に掲げる活動を定める件の一部を改正する件(案)」に係る意見募集について(e-GOV)
https://public-comment.e-gov.go.jp/servlet/Public?CLASSNAME=PCMMSTDETAIL&id=315000078&Mode=0&fbclid=
改正の概要
https://public-comment.e-gov.go.jp/servlet/PcmFileDownload?seqNo=0000266085

相続土地国庫帰属制度の統計

公開日:2024年01月05日
相続土地国庫帰属制度の統計
法務省は、相続土地国庫帰属制度の運用状況に関する統計(令和5年11月30日現在)を公開しました。
1.申請件数:1,349件
<地目別>
田・畑:522件
宅 地:487件
山 林:198件
その他:142件

2.帰属件数:48件
<種目別>
宅・地:25件
農 地:10件
森 林: 2件
その他:11件

3.却下件数:0件

4.不承認件数:4件
<理由>
① 通行権利が現に妨げられている土地に該当
② 国が管理に要する費用以外の金銭債務を法令の規定に基づき負担する土地に該当

5 取下げ件数:92件
<理由>
① 自治体や国の機関による土地の有効活用が決定
② 隣接地所有者からの土地の引き受けの申出
③ 農業委員会の調整等により農地として活用される見込みとなった など
④ 審査の途中で却下、不承認相当であることが判明した