お問い合わせ

  • 〒101-0032
  • 東京都千代田区岩本町1-2-19
  • 株式会社日本法令 GIS会員係
  • 会員直通:03-3862-5463
  • FAX番号:03-3862-5045
お電話での受付時間
平日 9:00~17:30

お問い合わせはこちら

SSL グローバルサインのサイトシール

このシステムは、SSL(Secure Socket Layer) 技術を使用しています。ご入力いただいたお客様情報はSSL暗号化通信により保護されております。SSL詳細は上のセキュアシールをクリックして確認することができます。

GIS Topics

2021年11月

畜舎における消防用設備等の特例基準のあり方

公開日:2021年11月25日
畜舎における消防用設備等の特例基準のあり方
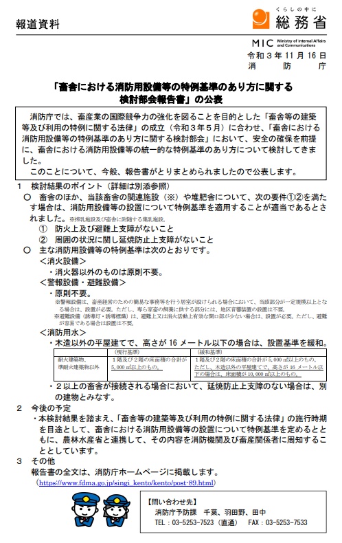
消防庁では「畜舎等の建築等及び利用の特例に関する法律」の成立(R3年5月)に合わせ、畜舎における消防用設備等の統一的な特例基準のあり方について、検討部会の報告書を公表しました。

畜舎のほか、当該畜舎の関連施設(搾乳施設及び畜舎に附随する集乳施設)や堆肥舎について、以下の要件①②を満たす場合は、消防用設備等の設置について特例基準を適用することが適当であるとされました。
 ① 防火上及び避難上支障がないこと
 ② 周囲の状況に関し延焼防止上支障がないこと

<主な消防用設備等の特例基準>
「消火設備」・・・消火器以外のものは原則不要
「警報設備/避難設備」・・・原則不要
「消防用水」・・・①木造以外の平屋建てで、高さが16m以下の場合は設置基準を緩和、 ②2以上の畜舎が接続される場合において、延焼防止上支障のない場合は、別の建物とみなす。 

今後の予定
検討結果を踏まえ「畜舎等の建築等及び利用の特例に関する法律」の施行時期を目途に畜舎における消防用設備等の設置について特例基準を定めるとともに、農林水産省と連携してその内容を消防機関及び畜産関係者に周知することとしています。
「畜舎における消防用設備等の特例基準のあり方に関する検討部会報告書」の公表(総務省)
https://www.soumu.go.jp/menu_news/s-news/01shoubo01_02000497.html?fbclid=IwAR2NFvI1zkx1rtMnzVTP4pbfN

総務省、渉外戸籍事務の適正・円滑な処理に関する行政評価・監視レポート

公開日:2021年11月18日
総務省、渉外戸籍事務の適正・円滑な処理に関する行政評価・監視レポート
-国籍証明書であるパスポートの原本提出が困難な場合の取扱いの提示-

中部管区行政評価局は「A市にフィリピン人との婚姻届を提出しようとしたところ、窓口でパスポートの原本提出を求められた。コロナウイルス感染症の影響で本人の来日が困難であり、写しでも受理してほしい。」との行政相談を受けて全国の市区町村を調査しました。

コロナウイルス感染症の影響で来日できないフィリピン人と日本人の婚姻届が市区町村に提出された際に、多くの市区町村では国籍証明書としてパスポートを「原本のみ認める」としていた。このためフィリピン国籍に限らず、原本以外でも受理できる場合がある旨を法務省において市区町村に対し周知するよう依頼。

法務省では、国籍証明書であるパスポートの原本提出が困難な場合の取扱いについて法務局・地方法務局を通じて市区町村に対して速やかに周知を行い、現場運用の改善が図られている。

渉外戸籍事務の適正・円滑な処理に関する行政評価・監視-婚姻届を中心として-(総務省)
https://www.soumu.go.jp/menu_news/s-news/hyouka_211112000152927.html?fbclid=IwAR06ZoG7LyCuqXouUEdgAN

タクシーの「相乗りサービス」制度

公開日:2021年11月11日
タクシーの「相乗りサービス」制度
配車アプリ等を通じて、目的地の近い旅客同士を運送開始前にマッチングし、タクシーに相乗りさせて運送するサービスを認める新たな制度が導入されました(10/29付で通達を公布し、本年11月1日から運用可能)。「相乗りサービス」を提供することで、利用者の利便性の向上を図り、新たなタクシー需要を喚起することが期待されています。

・相乗り旅客の運送における運賃の取扱いについて
定額運賃を適用する場合は、「一般乗用旅客自動車運送事業の運賃及び料金に関する制度について」に基づく認可を別途受ける必要があり、認可にあたっては、定額運賃として運用する運賃額について1回の運送あたりの相乗り旅客人数を合理的に推計すること等により審査されます。

・相乗り旅客の運送における運賃の割増について
相乗り旅客を運送する運転者の負担及び相乗り旅客の運送によるトラブルの防止措置の実施に必要な負担を考慮して、「一般乗用旅客自動車運送事業の運賃及び料金に関する制度について」に基づく認可を受けることで、乗車前に運賃額が確定し、割増について予め同意できる事前確定運賃に限り、最大2割の割増率を適用できるとされています。

注:いわゆる都市型ハイヤーを用いて相乗り旅客を運送する場合には、同乗する旅客の最短の乗車時間が2時間未満となるときは、タクシーと競合する運送行為となるため、道路運送法第15条違反となる。
新たにタクシーの「相乗りサービス」制度を導入します!(国土交通省)
https://www.mlit.go.jp/report/press/jidosha03_hh_000338.html
一般乗用旅客自動車運送事業の事前確定運賃に関する認可申請の取扱いについて(国土交通省)
https://www.mlit.go.jp/common/001287435.pdf
一般乗用旅客自動車運送事業における相乗り旅客の運送の取扱いについて(国土交通省)
https://www.mlit.go.jp/jidosha/content/001429619.pdf

行政不服審査法の改善に向けた検討会中間取りまとめ

公開日:2021年11月04日
行政不服審査法の改善に向けた検討会中間取りまとめ
平成26年に改正され、平成28年に施行された『行政不服審査法』の施行後5年の状況を踏まえた検討が行われています。
平成26年の法改正のねらいである「迅速な救済」「制度の活用促進」「公正性の向上」の目標達成状況などを検討しています。

<中間取りまとめのポイント>
「迅速な救済」・・・手続の迅速化等の目標が十分に達成されていない
・標準審理期間の未設定、弁明書の記載・添付資料が不十分などが原因

「制度の活用促進」・・・審査請求への一元化等の制度の目標は一定程度達成
・国民の不服申立制度の活用を促すため、積極的な情報提供が望ましい

公正性の向上」・・・審理員制度等の制度の目標は一定程度達成
・審理員の確保、審理の充実が課題

総じて、改正のねらいや制度趣旨に沿った運用が未徹底であり、以下の事項に重点的・集中的な対処が必要とされています。
①審理手続の担い手の確保・育成
②不服申立てに関わる各主体の体制の整備
③運用マニュアルに沿った手続の徹底
④国民に対する情報提供の推進
⑤行政不服審査会等の答申における付言の活用
「行政不服審査法の改善に向けた検討会 中間取りまとめ」についての意見募集(e-GOV)
https://public-comment.e-gov.go.jp/servlet/Public?CLASSNAME=PCMMSTDETAIL&id=145209827&Mode=0&fbclid=