お問い合わせ

  • 〒101-0032
  • 東京都千代田区岩本町1-2-19
  • 株式会社日本法令 GIS会員係
  • 会員直通:03-3862-5463
  • FAX番号:03-3862-5045
お電話での受付時間
平日 9:00~17:30

お問い合わせはこちら

SSL グローバルサインのサイトシール

このシステムは、SSL(Secure Socket Layer) 技術を使用しています。ご入力いただいたお客様情報はSSL暗号化通信により保護されております。SSL詳細は上のセキュアシールをクリックして確認することができます。

GIS Topics

2023年03月

令和4年の在留資格取消件数

公開日:2023年03月30日
令和4年の在留資格取消件数
出入国在留管理庁は、令和4年の在留資格取消件数について発表しました。

1.令和4年度取消件数
1,125件(前年度40%増加)
2.在留資格別
① 技能実習:901件(80%)、② 留学:163件(14%)、③ 技人国:23件(2%)
3.国籍・地域別
① ベトナム:804件(71%)、② 中国:146件(13%)、③ カンボジア:53件(4%)
4.取消事由別
① 第6号:917件(81%)、② 第5号:161件(14%)、③ 第2号:28件(2%)
<入管法第22条の4第1項第6号
入管法別表第1の在留資格をもって在留する者が、正当な理由なく在留資格に応じた活動を3月(高度専門職:6月)以上行わないで在留していること
入管法第22条の4第1項第5号>
入管法別表第1の在留資格をもって在留する者が、正当な理由なく在留資格に応じた活動を行っておらず、かつ、他の活動を行い又は行おうとして在留していること
5.取消件数の推移
H30:832件、H31:993、R2:1,210、R3:800、R4:1,125
令和4年の「在留資格取消件数」について 出入国在留管理庁(出入国在留管理庁)
https://www.moj.go.jp/isa/publications/press/11_00016.html?fbclid=IwAR3vT-_yKOgAHRnKRtYNpkNuVDsUCuxm
令和4年の「在留資格取消件数」について(PDF)
https://www.moj.go.jp/isa/content/001393026.pdf?fbclid=IwAR1KqZHBMdwXOomoue84qz1s8u7ATAHCqr9A00Nx8j9

在留資格認定証明書の電子メール対応

公開日:2023年03月24日
在留資格認定証明書の電子メール対応
令和5年3月17日より、在留資格認定証明書を電子メールで受領することが可能となりました。
受領した電子メールは、海外に住む外国人本人に転送することができ、在留資格認定証明書を海外に郵送する手間、費用、時間がかからなくなります。
海外に住む外国人本人は、スマートフォン等で電子メールを提示することで、査証申請、上陸申請を行うことが可能となります。

1.オンラインで在留資格認定証明書交付申請を行う場合
① オンラインシステムで申請する際に「受領方法」の「メール」を選択する。
② メールアドレスに在留資格認定証明書が電子メールで交付・送信される。
③ 電子メール受領後に電子メールに記載されたURLから「受領登録」を行う。

2.事前にオンラインで利用者登録して地方出入国在留管理局の窓口で在留資格認定証明書交付申請を行う場合
① 「(窓口申請)在留資格認定証明書電子交付希望申出書」を最寄りの地方出入国在留管理局の窓口で在留資格認定証明書交付申請を行う際に提出する。
② 登録したメールアドレス宛てに電子メールが送信される。
③ 電子メール受領後に電子メールに記載されたURLから「受領登録」を行う。

なお、令和5年3月17日から紙の在留資格認定証明書であっても、原本ではなく、紙の在留資格認定証明書の写しを提出することで査証申請や上陸申請を行うことが許容され、紙の在留資格認定証明書をスキャンしたPDF等のデータを海外の外国人本人にメール等で送信することも可能になりました。

在留資格認定証明書の電子化について(出入国在留管理庁)
https://www.moj.go.jp/isa/applications/procedures/10_00136.html?fbclid=IwAR0T6HO4kUlvUdXsZmdbx4AaoFu
在留申請オンラインシステム操作マニュアル~弁護士・行政書士用~
https://www.moj.go.jp/isa/content/001369282.pdf
かんたん操作マニュアル(外国人本人等の個人申請方法)
https://www.moj.go.jp/isa/content/001369280.pdf

賃金のデジタル払い

公開日:2023年03月17日
賃金のデジタル払い
労基法では、賃金の支払いは原則現金払いとされていますが、労働者が同意した場合、銀行口座などへの賃金の振込が認められてきました。
昨今のキャッシュレス決済の普及や送金サービスの多様化により、使用者が労働者の同意を得た場合に厚生労働大臣の指定を受けた資金移動業者(●●Payなど)の口座への資金移動による賃金支払(賃金のデジタル払い)ができるようになります。
今後、デジタル払いを希望する労働者は賃金の一部をデジタル払いで受け取り、残りの賃金を銀行口座などで受け取ることも可能となります。

デジタル払いの導入には、事前に労使協定を締結したうえで、労働者の個別同意(同意書)が必要となります。また、デジタル払いの強制は労基法違反となり罰則の対象となります。
同意書には、賃金のデジタル払いで受け取る賃金額や、資金移動業者口座番号、代替口座情報等を記載する必要があります。

なお、令和5年4月1日から資金移動事業者は厚生労働大臣に指定申請を行うことができますが、審査には数か月かかるとされています。
リーフレット「賃金のデジタル払いが可能になります!」(令和5年3月掲載)
https://www.mhlw.go.jp/content/11200000/001065931.pdf
資金移動業者口座への賃金支払に関する同意書(参考例)
https://www.mhlw.go.jp/content/11200000/001017091.pdf

出入国管理及び難民認定法等の一部を改正する法律(案)

公開日:2023年03月10日
出入国管理及び難民認定法等の一部を改正する法律(案)
出入国在留管理庁は、令和5年3月7日に閣議決定され国会提出された「出入国管理及び難民認定法等の一部を改正する法律案」に関する説明資料を公開しています。

<入管法改正案>
1.保護すべき者を確実に保護する
(1)補完的保護対象者の認定制度
難民に準じて保護すべき外国人を「補完的保護対象者」として認定し、認定された者は、難民と同様に安定した在留資格(定住者)で在留できるようにする。

(2)在留特別許可手続の適切化
在留特別許可の申請手続を創設し、在留特別許可の判断に当たって考慮する事情を法律上明確化し、在留特別許可がされなかった場合は理由を通知する。

2.送還忌避問題の解決
(1)難民認定手続中の送還停止効の例外
送還停止効を改め、①3回目以降の難民認定申請者(例外あり)、②3年以上の実刑に処された者、③テロリスト等は難民認定手続中であっても退去させることを可能とする。

(2)強制的に退去させる手段がない外国人に退去を命令する制度
① 退去を拒む自国民を受け取らない国を送還先とする者
② 過去に実際に航空機内で送還妨害行為に及んだ者

(3)退去すべき外国人に自発的な帰国を促すための措置
一定の要件に当てはまる者については、日本からの退去後、再び日本に入国できるようになるまでの期間(上陸拒否期間)を短縮する。

3.収容を巡る諸問題の解決
(1)収容に代わる「監理措置」制度を設
① 親族や知人など、本人の監督等を承諾している者を「監理人」として選び、監理の下で逃亡等を防止しつつ収容しないで退去強制手続を進める「監理措置」制度を設ける。
② 収容の長期化を防止するため、収容されている者については、3か月ごとに必要的に収容の要否を見直し、収容の必要がない者は監理措置に移行する仕組みを導入する。・・・など

(2)仮放免制度の在り方の見直し
・健康上の理由による仮放免請求について、医師の意見を聴くなどして健康状態に配慮すべきことを法律上明記する。・・・など

(3)収容施設における適正な処遇の実施を確保するための措置
・収容されている者に対し、3か月ごとに健康診断を実施することや、職員に人権研修を実施することなど、収容施設内における適正な処遇の実施の確保のために必要な規定を整備する。・・・など
そこが知りたい!入管法改正案(出入国在留管理庁)
https://www.moj.go.jp/isa/laws/bill/05_00003.html?fbclid=IwAR2A9KTMcVIMtJeH3sgNibZPvAgDUeUIZE6D1qMw4

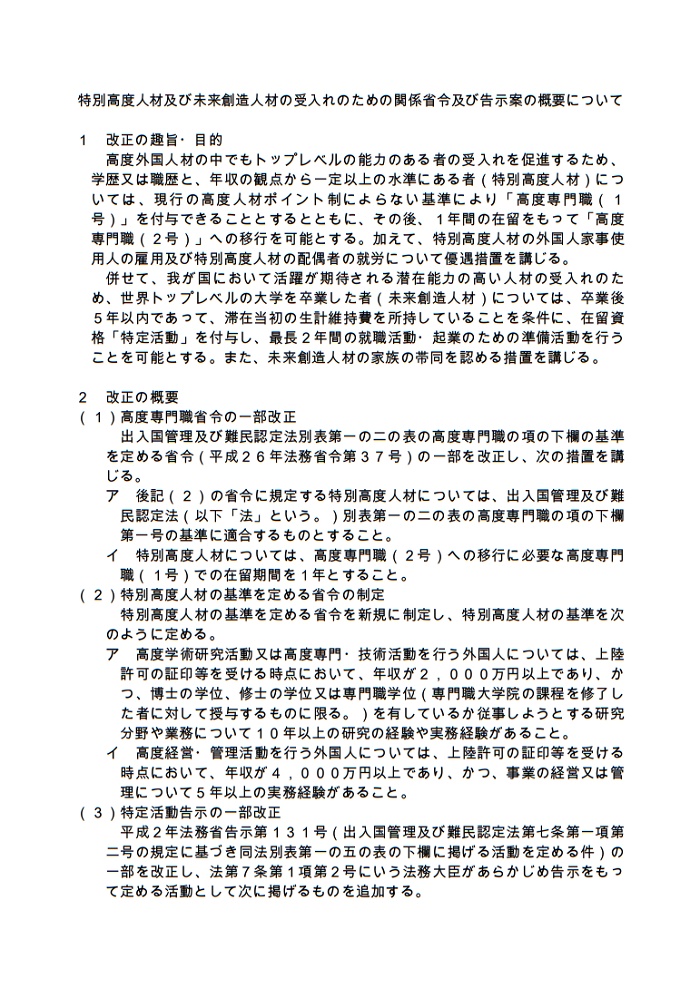
特別高度人材・未来創造人材の受入れ促進(案)

公開日:2023年03月03日
特別高度人材・未来創造人材の受入れ促進(案)
出入国在留管理庁は、高度外国人材の受入れの促進を図るため、特別高度人材及び未来創造人材の受入れのための関係省令および告示案の意見募集を開始しました。

1.特別高度人材
現行の高度人材ポイント制によらない基準により「高度専門職(1号)」を付与できることとする。その後、1年間の在留をもって「高度専門職(2号)」への移行を可能とする。
加えて、特別高度人材の外国人家事使用人の雇用及び特別高度人材の配偶者の就労について優遇措置を講じる。
① 高度学術研究活動又は高度専門・技術活動
年収が2,000万円以上であり、博士の学位、修士の学位又は専門職学位を有しているか、従事しようとする研究分野や業務について10年以上の研究の経験や実務経験があること。
② 高度経営・管理活動
年収が4,000万円以上であり、事業の経営又は管理について5年以上の実務経験があること。

2.未来創造人材
卒業後5年以内であって、滞在当初の生計維持費を所持していることを条件に、在留資格「特定活動」を付与し、最長2年間の就職活動・起業のための準備活動を行うことを可能とする。また、家族の帯同を認める。

<今後の予定>
公布日:令和5年3月下旬
施行日:令和5年4月中旬
特別高度人材及び未来創造人材の受入れのための関係省令及び告示案(e-GOV)
https://public-comment.e-gov.go.jp/servlet/Public?CLASSNAME=PCMMSTDETAIL&id=315000064&Mode=0&fbclid=
改正の概要(PDF)
https://public-comment.e-gov.go.jp/servlet/PcmFileDownload?seqNo=0000249270