GIS Topics
2020年04月
経産省 持続化給付金に関する動画を公開
公開日:2020年04月30日
経産省 持続化給付金に関する動画を公開" width="200"/>
持続化給付金とは、新型コロナウイルス感染症拡大により特に大きな影響を受けている事業者を対象に、事業の継続を支え再起の糧となる、事業全般に広く使える給付金です。
そこで、経済産業省のYoutube動画チャンネル METI CHANNELでは、持続化給付金に関する動画を公開しました。
4月15日公開の「持続化給付金に関するお知らせ」では、
・持続化給付金とは
・給付額について
・売上減少額の計算方法
・支給の対象
・よくある問い合わせ
などが紹介されています。
4月27日公開の「持続化給付金に関するお知らせ-申請方法編-」では、
・経産省ホームページで申請のための仮登録
・本登録後の各種情報の入力
・必要書類
・申請手続完了後に給付金事務局より通知書発送
・登録口座への入金
までがステップごとに丁寧に紹介されています。
詳細は下記リンク先(Youtube)をご覧ください。
法務局における遺言書の保管等に関する省令が公布
公開日:2020年04月27日
法務局における遺言書の保管等に関する省令が公布" width="200"/>
法務局における遺言書の保管等に関する省令が4月20日に公布されました。
省令の概要は下記の通りです。
第一章 総則
・遺言書等の持出禁止
・裁判所への遺言書等の送付
・帳簿
・保存期間
・遺言書等の廃棄等
・記載の文字
・添付書類の省略
・添付書類の原本還付
第二章 遺言書の保管の申請手続等
・遺言書の様式
・遺言書の保管の申請書の様式
・遺言書の保管の申請書の記載事項
・遺言書の保管の申請書の添付書類
・遺言書保管官による本人確認の方法
・申請人を特定するために必要な事項
・保管証
・保管証の送付の請求
・保管証の交付を要しない場合
・遺言書の保管の申請の却下の方式
・遺言書の保管の申請の取下げ
・遺言書に係る情報の管理の方法
第三章 遺言者による遺言書の閲覧の請求手続等
・遺言者による遺言書の閲覧の請求の方式
・遺言者による遺言書の閲覧の方法
・遺言者による遺言書保管ファイルの記録の閲覧の請求の方式
・遺言者による遺言書保管ファイルの記録の閲覧の方法
・遺言書の保管の申請の撤回の方式
・遺言書の保管の申請の撤回書の添付書類
・遺言書等の返還の手続
・遺言者の住所等の変更の届出の方式
・遺言者の住所等の変更の届出書の添付書類
・その他の変更の届出
・遺言者による申請書等の閲覧の請求の方式
・遺言者による申請書等の閲覧の方法
第四章 関係相続人等による遺言書情報証明書の交付の請求手続等
・関係相続人等による遺言書情報証明書の交付の請求の方式
・関係相続人等による遺言書情報証明書の交付の請求書の添付書類
・遺言書情報証明書の作成方法
・遺言書情報証明書の交付の方法
・関係相続人等による遺言書の閲覧の請求の方式
・関係相続人等による遺言書の閲覧の請求書の添付書類
・関係相続人等による遺言書の閲覧の方法
・関係相続人等による遺言書保管ファイルの記録の閲覧の請求の方式
・関係相続人等による遺言書保管ファイルの記録の閲覧の請求書の添付書類
・関係相続人等による遺言書保管ファイルの記録の閲覧の方法
・遺言書保管事実証明書の交付の請求の方式
・遺言書保管事実証明書の交付の請求書の添付書類
・遺言書保管事実証明書の作成方法
・遺言書保管事実証明書の交付の方法
・令第七条第八号の法務省令で定める者
・関係遺言書保管通知
・関係相続人等による申請書等の閲覧の請求の方式
・関係相続人等による申請書等の閲覧の請求書の添付書類
・関係相続人等による申請書等の閲覧の方法
第五章 補則
・手数料等の納付の方法
・施行期日
・経過措置
詳細は下記リンク先をご覧ください。
申請手続の簡素化と免許処理の迅速化を図り「期限付酒類小売業免許」を付与
公開日:2020年04月20日
申請手続の簡素化と免許処理の迅速化を図り「期限付酒類小売業免許」を付与" width="200"/>
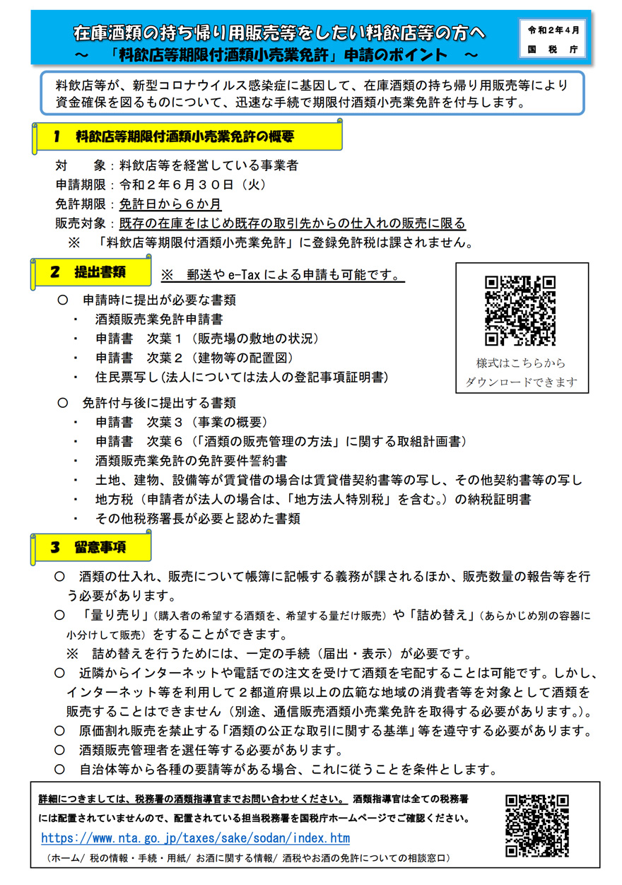
新型コロナウイルス感染症に関連して飲食業界が大きな影響を受けている中、国税庁は、料飲店等が在庫酒類の持ち帰り用販売等により資金確保を図るものについて、迅速な手続で期限付酒類小売業免許を付与すると発表しました。
詳細は下記の通りです。
1.料飲店等期限付酒類小売業免許の概要
申請期限 令和2年6月30日
免許期限 免許日から6ヶ月
販売対象 既存の在庫をはじめ既存の取引先からの仕入れの販売に限る
※登録免許税は課されない。
2.提出書類(郵送やe-Taxによる申請も可能)
◯申請時に提出が必要な書類
・酒類販売業免許申請書
・申請書 次葉1(販売場の敷地の状況)
・申請書 次葉2(建物等の配置図)
・住民票写し(法人については法人の登記事項証明書)
◯免許付与後に提出する書類
・申請書 次葉3(事業の概要)
・申請書 次葉6(「酒類の販売管理の方法」に関する取組計画書)
・酒類販売業免許の免許要件誓約書
・土地、建物、設備等が賃貸借の場合は賃貸借契約書等の写し、その他契約書等の写し
・地方税(申請者が法人の場合は「地方法人特別税」を含む)の納税証明書
・その他税務署長が必要と認めた書類
3.留意事項
◯酒類の仕入れ、販売について帳簿に記帳する義務が課されるほか、販売数量の報告等を行う必要がある。
◯「量り売り」(購入者の希望する酒類を、希望する量だけ販売)や「詰め替え」(あらかじめ別の容器に小分けして販売)をすることができる。※詰め替えを行うためには、一定の手続(届出・表示)が必要。
◯近隣からインターネットや電話での注文を受けて酒類を宅配することは可能。ただし、インターネット等を利用して2都道府県以上の広範な地域の消費者等を対象として酒類を販売することはできない(別途、通信販売酒類小売業免許を取得する必要がある)
◯原価割れ販売は禁止。「酒類の公正な取引に関する基準」等を遵守する必要がある。
◯酒類販売管理者を選任等する必要がある。
◯自治体等から各種の要請等がある場合、これに従うことを条件とする。
申請様式やQ&Aなどが国税庁のホームページで公開されていますので、詳細は下記リンク先をご覧ください。
経済産業省・法務省が新型コロナウイルスの感染拡大下における「株主総会運営に係るQ&A」を策定
公開日:2020年04月10日
経済産業省・法務省が新型コロナウイルスの感染拡大下における「株主総会運営に係るQ&A」を策定" width="200"/>
経済産業省と法務省は、新型コロナウイルスの感染が拡大する中、より安全に企業が株主総会を開催するために総会の運営上想定される事項についての考え方をとりまとめ、ホームページで公開しました。
概要は下記の通りです。
■Q1...株主総会の招集通知等において、出席を控えるよう呼びかけることは可能
感染拡大防止策の一環として出席を控えるよう呼びかけることは、株主の健康に配慮した措置と考えられる。なお、その際には併せて書面や電磁的方法による事前の議決権行使の方法を案内することが望ましい。
■Q2...会場に入場できる株主の人数を制限することは可能
感染拡大防止に必要な対応をとるためにやむを得ないと判断される場合には、合理的な範囲内において自社会議室を活用するなど、例年より会場の規模を縮小することや入場できる株主の人数を制限することも可能と考えられる。現下の状況においては、その結果として会場に事実上株主が出席していなかったとしても総会を開催することは可能。
■Q3...Q2に関連し、総会への出席について事前登録制を採用し登録者を優先的に入場させることは可能
Q2の場合における会場の規模の縮小や入場できる株主の人数の制限に当たり、総会に出席を希望する者に事前登録を依頼し、登録をした株主を優先的に入場させる等の措置をとることも可能。なお、登録を依頼するに当たっては、全ての株主に平等に機会を提供するとともに、方法について十分に周知し総会に出席する機会を不公正に奪うものとならないよう配慮すべき。
■Q4...発熱や咳などの症状を有する株主に対し、入場を断ることや退場を命じることは可能
感染拡大防止に必要な対応をとるために、ウイルスの罹患が疑われる株主の入場を制限することや退場を命じることも可能。
■Q5...株主総会の時間を短縮すること等も可能
感染拡大防止に必要な対応をとるためにやむを得ないと判断される場合には、総会の運営等に際し合理的な措置を講じることも可能。具体的には、株主が会場に滞在する時間を短縮するため、例年に比べて議事の時間を短くすることや総会後の交流会等を中止すること等が考えられる。
詳細は下記リンク先をご覧ください。