お問い合わせ

  • 〒101-0032
  • 東京都千代田区岩本町1-2-19
  • 株式会社日本法令 GIS会員係
  • 会員直通:03-3862-5463
  • FAX番号:03-3862-5045
お電話での受付時間
平日 9:00~17:30

お問い合わせはこちら

SSL グローバルサインのサイトシール

このシステムは、SSL(Secure Socket Layer) 技術を使用しています。ご入力いただいたお客様情報はSSL暗号化通信により保護されております。SSL詳細は上のセキュアシールをクリックして確認することができます。

GIS Topics

2024年12月

登記手数料令等の一部改正

公開日:2024年12月26日
登記手数料令等の一部改正
必要経費および利用見込件数の変動に伴い、登記手数料令等に規定する各種手数料額の見直しが予定されています。また、商業登記電子証明書について、現在の最短期間最低額(3月:1300円)よりも短期間な(1月:500円)の発行を予定しています。

(1)登記手数料令関係
・登記事項証明書
-オンライン請求-
送  付:500円 → 520円
窓口交付:480円 → 490円

・印鑑証明書
-書面請求-
450円 → 500円
-オンライン請求-
送  付:410円 → 450円
窓口交付:390円 → 420円

(2)商業登記電子証明書 証明期間別手数料
1月:500円(新設)
3月:1300円 → 1100円
6月:2300円 → 2000円   
                                   ・・・など 
施行期日
令和7年4月1日 

登記手数料令等の一部を改正する政令案の概要に関する意見募集(e-GOV)
https://public-comment.e-gov.go.jp/pcm/detail?CLASSNAME=PCMMSTDETAIL&id=300080317&Mode=0&fbclid=IwY2
登記手数料令等の一部を改正する政令案の概要
https://public-comment.e-gov.go.jp/pcm/download?seqNo=0000284472

ドローン/飛行許可・承審査要領の一部改正

公開日:2024年12月19日
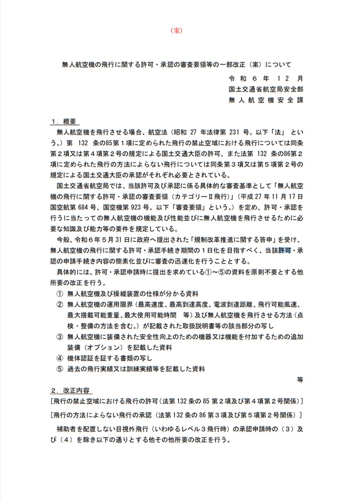
ドローン/飛行許可・承審査要領の一部改正
無人飛行機の許可および承認申請について具体的な審査基準として「無人航空機の飛行に関する許可・承認の審査要領(カテゴリーⅡ飛行)」を定めているところ、申請手続き内容の簡素化、審査の迅速化を行うため、許可・承認申請時に提出を求めている以下の資料について原則不要とする改正を予定しています。

① 無人航空機および操縦装置の仕様が分かる資料
② 無人航空機の運用限界(最高速度、最高到達高度、電波到達距離、飛行可能風速、最大搭載可能重量、最大使用可能時間)および無人航空機を飛行させる方法(点検、整備の方法)が記載された取扱説明書の写し
③ 無人航空機に装備された安全性向上のための機器または機能を付加するための追加装備(オプション)を記載した資料
④ 機体認証を証する書類の写し
⑤ 過去の飛行実績または訓練実績等を記載した資料

<改正予定>
公布:令和7年1月頃
施行:令和7年3月末頃

「無人航空機の飛行に関する許可・承認の審査要領」の一部改正(案)に関する意見募集について(e-GOV)
https://public-comment.e-gov.go.jp/pcm/detail?CLASSNAME=PCMMSTDETAIL&id=155241249&Mode=0&fbclid=IwY2
改正概要
https://public-comment.e-gov.go.jp/pcm/download?seqNo=0000284230

建設業/監理技術者等専任義務の合理化

公開日:2024年12月13日
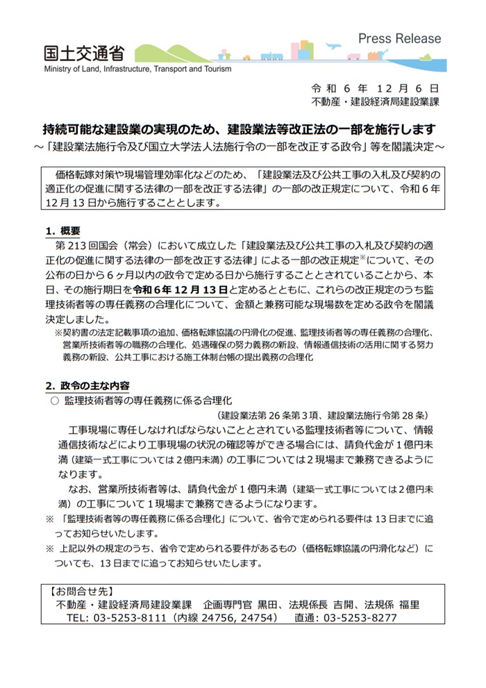
建設業/監理技術者等専任義務の合理化
「建設業法及び公共工事の入札及び契約の適正化の促進に関する法律の一部を改正する法律」の施行期日を令和6年12月13日とし、監理技術者等専任義務の合理化について、金額と兼務可能な現場数を定める政令が閣議決定されました。

<政令内容>
・監理技術者等
情報通信技術などにより工事現場の状況の確認等ができる場合、請負代金が1億円未満(建築一式工事2億円未満)については2現場まで兼務できるようにする。

営業所技術者等
請負代金が1億円未満(建築一式工事2億円未満)の工事について1現場まで兼務できるようにする。

持続可能な建設業の実現のため、建設業法等改正法の一部を施行します(国土交通省)
https://www.mlit.go.jp/report/press/tochi_fudousan_kensetsugyo13_hh_000001_00266.html?fbclid=IwY2xja
報道発表資料
https://www.mlit.go.jp/report/press/content/001847366.pdf

特定建設業許可をはじめとする各種金額要件について

公開日:2024年12月06日
特定建設業許可をはじめとする各種金額要件について
国土交通省は、近年の建設工事費の高騰を踏まえ特定建設業許可をはじめとする各種の金額要件、人件費の高騰等を踏まえ受検手数料の見直しを予定しています。

特定建設業許可等の金額要件の見直し

・特定建設業許可を要する下請代金額の下限
現 行:4,500万円(7,000万円)
改正後:5,000万円(8,000万円)
※カッコは建築工事業の場合

・施工体制台帳等の作成を要する下請代金額の下限
現 行:4,500万円(7,000万円)
改正後:5,000万円(8,000万円)
※カッコは建築一式工事の場合

・専任の監理技術者等を要する請負代金額の下限
現 行:4,000万円(8,000万円)
改正後:4,500万円(9,000万円)
※カッコは建築一式工事の場合

・特定専門工事の対象となる下請代金額の上限
現 行:4,000万円
改正後:4,500万円


<施行日>
令和7年2月1日:金額要件の見直し関係
令和7年1月1日:受検手数料の見直し関係
建設業の各種金額要件や技術検定の受検手数料を見直します(国土交通省)
https://www.mlit.go.jp/report/press/tochi_fudousan_kensetsugyo13_hh_000001_00267.html?fbclid=IwY2xja
報道発表資料
https://www.mlit.go.jp/report/press/content/001847369.pdf