お問い合わせ

  • 〒101-0032
  • 東京都千代田区岩本町1-2-19
  • 株式会社日本法令 GIS会員係
  • 会員直通:03-3862-5463
  • FAX番号:03-3862-5045
お電話での受付時間
平日 9:00~17:30

お問い合わせはこちら

SSL グローバルサインのサイトシール

このシステムは、SSL(Secure Socket Layer) 技術を使用しています。ご入力いただいたお客様情報はSSL暗号化通信により保護されております。SSL詳細は上のセキュアシールをクリックして確認することができます。

GIS Topics

2022年03月

遺言書保管申請ガイドブック

公開日:2022年03月28日
遺言書保管申請ガイドブック
法務省は、自筆証書遺言保管制度の「遺言書保管申請ガイドブック」を公開しました。
基礎知識から遺言書の作成、申請書の作成方法、添付書類、保管申請までをマンガを交えながらステップアップ方式で解説しています。遺言書の記載例では、署名・押印等の基本的な要件にくわえて様式上のルールも分かりやすく解説しています。また、ガイドブックには、作成した遺言書や申請前のセルフチェックシートが組み込まれています。

遺言書保管制度は、令和2年7月から制度が開始されており令和4年2月までの利用状況は以下のとおりとなります。
①遺言者の手続
・保管申請:31,788件(保管件数:31,682件)
・閲覧請求:83件
②相続人等の手続
・遺言書情報証明書の交付請求:910件
・閲覧請求:8件
・遺言書保管事実証明書の交付請求:1,297件
自筆証書遺言保管制度(法務省)
https://www.moj.go.jp/MINJI/12.html
遺言書保管申請ガイドブック(PDF)
https://www.moj.go.jp/MINJI/common_igonsyo/pdf/guidebook_r3.pdf

在留資格認定証明書の電子メール対応

公開日:2022年03月24日
在留資格認定証明書の電子メール対応
令和5年3月17日より、在留資格認定証明書を電子メールで受領することが可能となりました。
受領した電子メールは、海外に住む外国人本人に転送することができ、在留資格認定証明書を海外に郵送する手間、費用、時間がかからなくなります。
海外に住む外国人本人は、スマートフォン等で電子メールを提示することで、査証申請、上陸申請を行うことが可能となります。

1.オンラインで在留資格認定証明書交付申請を行う場合
① 在留申請オンラインシステムで申請する際に「受領方法」の「メール」を選択する。
② 登録したメールアドレスに在留資格認定証明書が電子メールが交付・送信される。
③ 電子メールを受領した後は、電子メールに記載されたURLから「受領登録」を行う。

2.事前にオンラインで利用者登録して地方出入国在留管理局の窓口で在留資格認定証明書交付申請を行う場合
① 「(窓口申請)在留資格認定証明書電子交付希望申出書」を最寄りの地方出入国在留管理局の窓口で在留資格認定証明書交付申請を行う際に提出する。
② 登録したメールアドレス宛てに電子メールが送信されます。
③ 電子メールを受領した後は、電子メールに記載されたURLから「受領登録」を行う。

なお、令和5年3月17日から紙の在留資格認定証明書であっても、原本ではなく、紙の在留資格認定証明書の写しを提出することで査証申請や上陸申請を行うことが許容され、紙の在留資格認定証明書をスキャンしたPDF等のデータを海外の外国人本人にメール等で送信することも可能になりました。
在留資格認定証明書の電子化について(出入国在留管理庁)
https://www.moj.go.jp/isa/applications/procedures/10_00136.html?fbclid=IwAR0T6HO4kUlvUdXsZmdbx4AaoFu
在留申請オンラインシステム操作マニュアル~弁護士・行政書士用~
https://www.moj.go.jp/isa/content/001369282.pdf
かんたん操作マニュアル(外国人本人等の個人申請方法)
https://www.moj.go.jp/isa/content/001369280.pdf

外国人本人によるオンライン在留申請手続

公開日:2022年03月22日
外国人本人によるオンライン在留申請手続
令和4年3月16日より、オンラインによる在留申請手続の対象範囲が拡大されマイナンバーカードを活用した外国人本人等によるオンラインでの在留申請手続が可能となりました。オンラインシステムを利用できるものとして、新たに①外国本人、②法令代理人、③親族『配偶者、子、父または母』要件あり)が追加されました。

1.対象となる在留資格
「外交」「短期滞在」を除く全ての在留資格が対象
2.対象となる手続
①在留資格認定証明書交付申請、②在留資格変更許可申請、③在留期間更新許可申請、④在留資格取得許可申請、⑤就労資格証明書交付申請、⑥再入国許可申請(②~④を同時に行う場合に限る)、⑦資格外活動許可申請(②~④を同時に行う場合に限る)
3.オンライン申請に必要なもの
①マイナンバーカード(署名用電子証明書と利用者証明用電子証明書)、②在留カード、③パソコン(スマートフォン不可)、④ICカードリーダライタ、⑤JPKIクライアントソフト(公的個人認証サービス『JPKI』ポータルサイトより無料ダンロード)
4.事前準備
在留申請オンラインシステムより利用者情報登録が必要
在留申請のオンライン手続(出入国在留管理庁)
https://www.moj.go.jp/isa/applications/guide/onlineshinsei.html
在留申請手続のオンライン化対象範囲拡大に係るリーフレット(PDF)
https://www.moj.go.jp/isa/content/001369054.pdf?fbclid=IwAR28GaCVD3Ik9x028rRkQ7wdcGbm7Qzbe9QyVD2o-r0
オンラインによる在留手続スタートアップガイド~外国人本人~(PDF)
https://www.moj.go.jp/isa/content/001368955.pdf

第1回東京イミグレーション・フォーラム

公開日:2022年03月14日
第1回東京イミグレーション・フォーラム
2022年3月2日及び3日、法務省及び出入国在留管理庁が主催する「第1回東京イミグレーション・フォーラム」が、18か国・地域の入国管理当局の代表(高級実務者)の参加を得て開催されました。
基調報告では、①出入国管理上の危機管理対応、②外国人材の移動に伴う課題及びその対応方策の報告がなされました。

①出入国管理上の危機管理対応
・新型コロナウィルス感染症に伴い、2020年の我が国への新規入国者数が、430万7千人であったこと
・2022年3月1日より、外国人の新規入国については、観光目的を除き受入責任者の管理の下で認めることとし、1日当たりの入国人数については、3,500人から5,000人へと戻し段階的に国際的な人の往来を増やしていくこと など

②外国人材の移動に伴う課題及びその対応方策
・来日外国人数は、2019年に過去最高の3,118万7千人、在留外国人数は、2019年に293万3千人と過去最高を記録していたこと
・在留資格「高度専門職」・・・ポイント制を活用した出入国在留管理上の優遇措置を講じていること
・在留資格「特定技能」・・・新型コロナウィルス感染症の状況も踏まえつつ、国内外における試験の実施場所や実施回数の拡大、送出手続の整備に向けた各国政府への働きかけを行うこと など

閉会時において、今後も同フォーラムを定期的に開催し、来年度中に東京で開催したい旨を述べ、参加者はこれに対する賛意を示しました。
第1回東京イミグレーション・フォーラム(出入国在留管理庁)
https://www.moj.go.jp/isa/policies/policies/05_00018.html
基調報告(出入国在留管理庁長官)(PDF)
https://www.moj.go.jp/isa/content/001367082.pdf

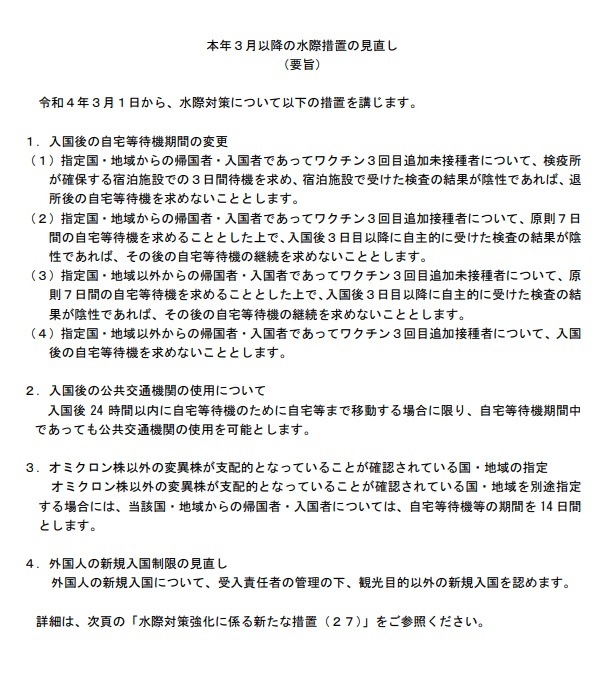
外国人の新規入国制限の見直しについて

公開日:2022年03月07日
外国人の新規入国制限の見直しについて
令和4年3月1日午前0時より、水際対策強化に係る新たな措置(27)の4に基づき、外国人の新規入国制限が変更になりました。

外国人の新規入国については、原則として全ての国・地域からの新規入国を一時停止し、「特段の事情」がある場合に限り、新規入国を認めるとしています。
今回、「水際対策強化に係る新たな措置(27)」に基づき、①商用・就労等の目的の短期間の滞在(3月以下)の新規入国、②長期間の滞在の新規入国については、日本国内に所在する受入責任者が、入国者健康確認システム(ERFS)の申請を完了した場合「特段の事情」があるものとして、新規入国を原則として認めるとしています。
(注)観光目的は認められていません。

外国人の新規入国制限の見直しについて(厚生労働省)
https://www.mhlw.go.jp/stf/seisakunitsuite/bunya/0000121431_00341.html
外国人新規入国オンライン申請のための?ログインID申請サイト(厚生労働省)
https://entry.hco.mhlw.go.jp/