お問い合わせ

  • 〒101-0032
  • 東京都千代田区岩本町1-2-19
  • 株式会社日本法令 GIS会員係
  • 会員直通:03-3862-5463
  • FAX番号:03-3862-5045
お電話での受付時間
平日 9:00~17:30

お問い合わせはこちら

SSL グローバルサインのサイトシール

このシステムは、SSL(Secure Socket Layer) 技術を使用しています。ご入力いただいたお客様情報はSSL暗号化通信により保護されております。SSL詳細は上のセキュアシールをクリックして確認することができます。

GIS Topics

2022年07月

低未利用土地、長期譲渡所得100万円控除制度利用状況

公開日:2022年07月29日
低未利用土地、長期譲渡所得100万円控除制度利用状況
国土交通省は、令和2年7月より開始された「低未利用土地の利活用促進に向けた長期譲渡所得の100万円控除制度」について、利用状況および適用事例について取りまとめました。
令和3年12月までに、自治体が低未利用土地等の譲渡に対して確認書を交付した件数は、5150件あり、全ての都道府県において交付実績があり平均して、約110件となります。また、譲渡前の状態については空き地が約6割、譲渡後の利用については住宅が約6割となっています。
<制度概要>
地方部を中心に全国的に空き地・空き家が増加する中、個人が保有する低未利用土地等を譲渡した場合の長期譲渡所得の金額から100万円を控除することで、土地の有効活用を通じた投資の促進、地域活性化、更なる所有者不明土地の発生の予防を図ることを目的に、令和2年7月1日から開始されています。
低未利用土地の利活用促進に向けた 長期譲渡所得100万円控除制度の利用状況について(国土交通省)
https://www.mlit.go.jp/report/press/tochi_fudousan_kensetsugyo05_hh_000001_00078.html?fbclid=IwAR2f1
利用状況について(PDF)
https://www.mlit.go.jp/report/press/content/001491974.pdf?fbclid=IwAR09kVvUo9RdbOBi6D0wfuDJDADinMEMb

旅券法施行令の一部改正

公開日:2022年07月22日
旅券法施行令の一部改正
改正旅券法(令和5年3月施行予定)を実施するため旅券法施行令関連規定の改正を予定しています。
改正旅券法では、旅券の発給申請手続等の電子化、未交付の旅券の発行経費の徴収、旅券の査証欄の増補の廃止、旅券の失効に係る例外規定の整備、大規模な災害の被災者に係る手数料の減免制度の導入を主な内容としており、それらを実施するため旅券法施行令の関連規定の改正を予定しています。

<改正内容>
① 手数料のクレジットカード納付に関する規定の整備
 国外におけるクレジットカード納付の場合に邦貨建てとする旨を規定するとともに、邦貨建ての手数料の額を定める。
② 未交付旅券の発行経費徴収の手数料に関する規定の整備
 都道府県が徴収する手数料の額の標準並びに直接外務大臣に申請する場合の手数料及び国外における手数料の額を定める。
③ 査証欄増補の廃止に伴う手数料に関する規定の削除
④ 大規模災害に際して手数料の減額又は免除の申請に関する規定の整備
 国に納付すべき手数料の減額又は免除を受けようとする者は、外務省令で定めるところにより申請しなければならない旨を規定する。
⑤ 査証欄増補の廃止に伴う都道府県が処理する事務に関する規定の削除

<今後のスケジュール>
公布:令和4年9月
施行:令和5年3月
旅券法施行令の一部を改正する政令案に関する意見公募 e-GOV
https://public-comment.e-gov.go.jp/servlet/Public?CLASSNAME=PCMMSTDETAIL&id=350000195&Mode=0&fbclid=
旅券法施行令の一部を改正する政令案について PDF
https://public-comment.e-gov.go.jp/servlet/PcmFileDownload?seqNo=0000238379&fbclid=IwAR2CrPefr__WyeU

登記情報提供サービス利用時間拡大

公開日:2022年07月15日
登記情報提供サービス利用時間拡大
令和4年10月1日から登記情報提供サービスの利用時間が拡大されます。

①登記記録の全部の情報(不動産・商業法人)
②所有者事項の情報(不動産)
③登記事項概要ファイルの情報(動産・債権譲渡)
令和4年10月1日より
<平 日>  午前8時30分から午後11時まで
<土日祝日> 午後8時30分から午後6時まで
<休業日>  年末年始(12月29日から1月3日まで)

※「地図及び図面が記録されたファイル情報」については変更なし
<平 日> 午前8時30分から午後9時まで 
<休業日> 土日祝日及び年末年始(12月29日から1月3日まで)

令和4年10月1日から登記情報提供サービスの利用時間が拡大されます(法務省)
https://www.moj.go.jp/MINJI/minji05_00453.html
登記情報提供制度の概要について(法務省)
https://www.moj.go.jp/MINJI/minji25.html

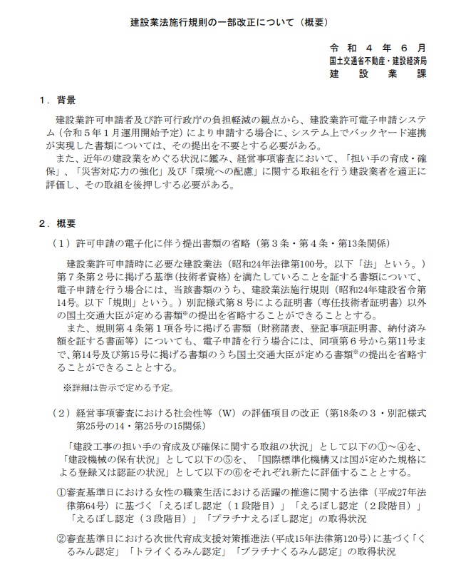
建設業許可電子化に伴う建設業法施行規則の一部改正

公開日:2022年07月08日
建設業許可電子化に伴う建設業法施行規則の一部改正
令和5年1月開始予定の「建設業許可電子申請システム」より申請する場合にバックヤード連携ができる書類の提出を省略するため、また、経営事項審査において「担い手の育成・確保」、「災害対応力の強化」及び「環境への配慮」に関する取組を行う建設業者を適正に評価するため、建設業法施行規則の一部改正を予定しています。

1.許可申請の電子化に伴う提出書類の省略
① 規則別記様式第8号による証明書(専任技術者証明書)以外の国土交通大臣が定める書類の提出を省略することができるとする。
② 規則第4条第1項各号に掲げる書類(財務諸表、登記事項証明書、納付済み額を証する書面等)について、電子申請を行う場合には、同項第6号から第11号まで、第14号及び第15号に掲げる書類のうち国土交通大臣が定める書類の提出を省略することができるとする。

2.経営事項審査における社会性等(W)の評価項目の改正
① 建設工事の担い手の育成及び確保に関する取組の状況
・「えるぼし認定(1段階目)(2段階目)(3段階目)」「プラチナえるぼし認定」取得状況
・「くるみん認定」「トライくるみん認定」「プラチナくるみん認定」取得状況
・「ユースエール認定」取得状況
・建設キャリアアップシステム上で就業履歴を蓄積するために必要なカードリーダー設置 など
② 建設機械の保有状況
・自ら所有し、又はリース契約により使用する建設機械(ダンプ、ダンプフルトレーラ、ダンプセミトレーラ)の保有台数
③ 国際標準化機構又は国が定めた規格による登録又は認証の状況
・エコアクション21の認証の取得状況

今後のスケジュール(予定)
公布:R4年8~9月頃
施行:公布の日(経営事項審査の評価項目:R5年1月1日)
「建設業法施行規則」の一部改正案に関する意見募集について(e-GOV)
https://public-comment.e-gov.go.jp/servlet/Public?CLASSNAME=PCMMSTDETAIL&id=155220312&Mode=0&fbclid=
建設業法施行規則の一部改正について(概要)PDF
https://public-comment.e-gov.go.jp/servlet/PcmFileDownload?seqNo=0000237537

住宅のリースバックに関するガイドブック

公開日:2022年07月01日
住宅のリースバックに関するガイドブック
近年、高齢者世帯を中心に住み替え、建て替え資金の確保等を目的として、リースバックを活用した不動産取引が徐々に増加傾向にあります。一方で、契約内容や将来の収支計画について、理解が不十分なまま契約を締結したことによりトラブルも発生しています。
国土交通省は、こうした状況を踏まえ、住宅の「リースバック」の特徴や利用例、トラブル例、利用する際のポイント等を取りまとめた消費者向けのガイドブックを公表しました。

<トラブル CASE >
1.強引な勧誘で契約をしていしまい、解除を申し出たら高額な違約金を請求された
2.支払賃料の合計額が数年で売却価格を超えることに後々気づいた
3.市場での取引額より著しい低額な代金で売却してしまった
4.当初思っていた話と実際の賃貸借条件が違い、住み続けられなくなった
「住宅のリースバックに関するガイドブック」を公表しました 国土交通省
https://www.mlit.go.jp/report/press/house02_hh_000174.html?fbclid=IwAR2i0cIiTkmu6tvglDuVAT4T_r4KIPeh
住宅のリースバックに関するガイドブック
https://www.mlit.go.jp/report/press/content/001487923.pdf?fbclid=IwAR0TRDVS8-ZrFphb_Jm61Spq6eKAsEmXp