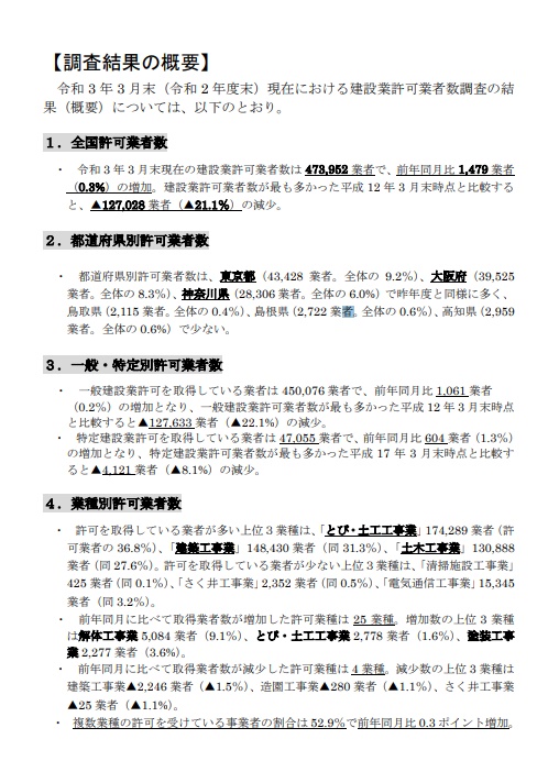
国土交通省は、令和3年3月末(令和2年度末)現在における建設業許可業者数調査の結果を公表しました。
令和3年3月末現在の建設業許可業者数は、473,952業者で前年同月比1,479業者<0.3%>と3年連続の増加ととなる。
■都道府県別許可業者数
①東京都(43,428業者<全体の9.2%>)、②大阪府(39,525業者<全体の8.3%>)、③神奈川県(28,306業者<全体の6.0%>)
■一般・特定別許可業者数
一般建設業許可:450,076業者(前年同月比1,061業者<0.2%>の増加)
特定建設業許可: 47,055業者(前年同月比 604業者<1.3%>の増加)
■業種別許可業者数
許可を取得している業者が多い上位3業種:①とび・土工工事業(174,289業者<36.8%>)、②建築工事業(148,430業者<31.3%>)、③土木工事業(130,888業者<27.6%>)
許可を取得している業者が少ない上位3業種:①清掃施設工事業(425業者<0.1%>)、②さく井工事業(2,352業者<0.5%>)、③電気通信工事業(15,345業者<3.2%>)
なお、令和2年10月1日施行の建設業法改正により建設業許可の承継制度が新設されましたが、令和3年3月末までの認可件数は203件(譲渡及び譲受け:147件、合併:22件、分割:10件、相続:24件)となっています。