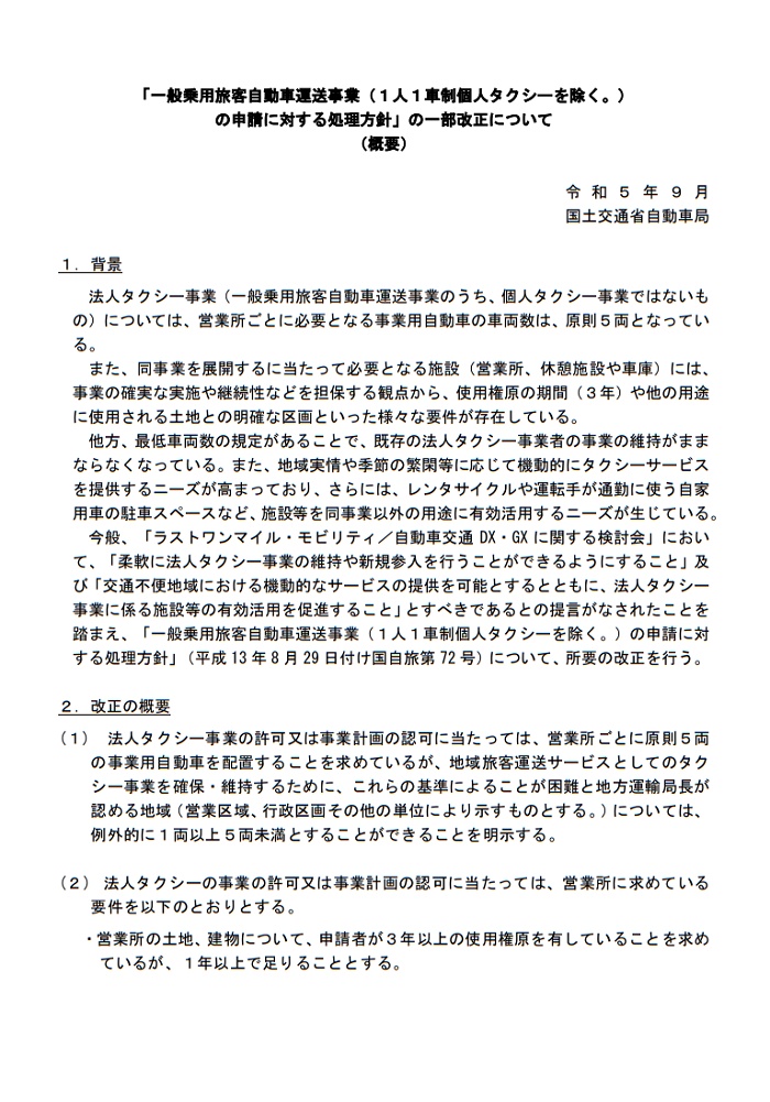
「ラストワンマイル・モビリティ/自動車交通DX・GXに関する検討会」の提言を踏まえ、申請に対する処理方針の改正を予定しています。
1.法人タクシー事業
・地方運輸局長が認める地域で例外的に1両以上5両未満とすることができる。
・営業所の土地、建物、車庫の使用権原など1年以上で足りることとする。
・遠隔点呼を行う場合、営業所から直線で2キロメートルを超える地点に車庫を設置することも可能とする。など
2.個人タクシー事業
・地方運輸局長又は沖縄総合事務局長が認める場合、人口が30万人以上の都市が含まれない営業区域においても個人タクシーの許可又は事業計画の変更認可ができることとする(申請者が1年以上の個人タクシーの経験を有しており、80歳未満であること)。
・譲渡人の年齢が80歳未満(申請日現在)であれば事業譲渡できることとする(75歳以上80歳未満の場合は、60歳以下の譲受人に限って事業譲渡の認可を行うこととする)。など
3.一般乗合旅客自動車運送事業
一般乗用旅客自動車運送事業者が、区域運行の態様に限定して一般乗合旅客自動車運送事業の許可を受ける場合は、同運行に必要な法令知識を有するものとみなし、許可に係る法令試験を免除することができることとする。
その他、「旅客自動車運送事業における事業用自動車の併用等」、「過疎地域における一般乗合旅客自動車運送事業(区域運行)の 自家用自動車の有償運送の許可」、「地域公共交通会議及び運営協議会に関する国土交通省としての考え方について」、「自家用有償旅客運送者が利用者から収受する対価の取扱いについて」の一部改正を予定しています。
今後のスケジュール(予定)
公布・施行:令和5年10月