現在、住宅宿泊管理業者監督処分基準の意見募集と住宅宿泊管理業登録要件の意見交換会が進められています。
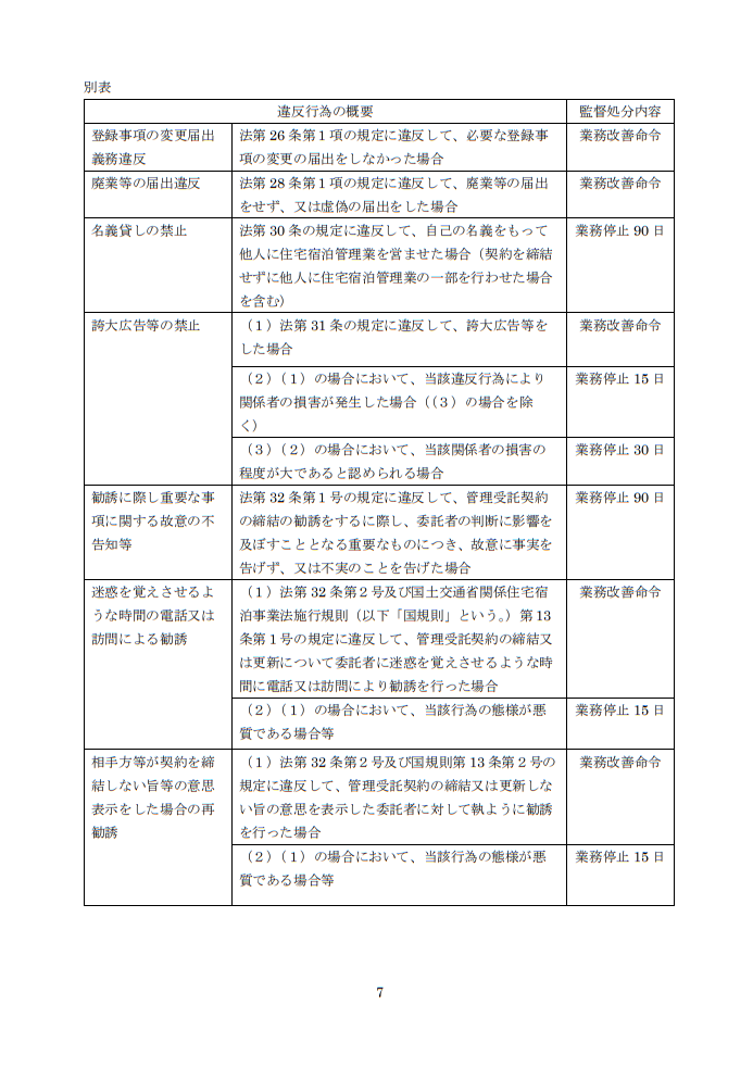
1.住宅宿泊管理業者の監督処分基準
国土交通省は、国土交通大臣が住宅宿泊管理業者の監督処分を行う際の統一的な基準「住宅宿泊管理業者の違反行為に対する監督処分の基準(案)」を策定し、意見募集を開始しています。
【処分例】
<業務停止90日>
・名義貸しの禁止
自己の名義をもって他人に住宅宿泊管理業を営ませた場合
・故意の不告知等
管理受託契約締結の勧誘をする際に委託者の判断に影響を及ぼす重要なものにつき、故意に事実を告げず又は不実のことを告げた場合
・再委託の制限違反
住宅宿泊事業者から委託された住宅宿泊管理業務の全部を他人に委託した場合
<業務停止30日>
・誇大広告等の禁止
関係者の損害の程度が大であると認められる場合
・適切な実施を確保できないことが明らかである場合の管理受託契約の締結
関係者の損害の程度が大であると認められる場合
<業務停止15日>
・契約成立前(成立時)の書面交付説明義務違反
書面又は電磁的媒体を交付しなかった場合
・業務改善命令違反
業務改善命令に従わなかった場合
2.住宅宿泊管理業の登録要件
住宅宿泊管理業の登録に必要な体制として、住宅の取引・管理に係る一定の契約実務経験や資格が求められていますが、地方において空き家等を利用して民泊を行う際に、これらの要件を満たして住宅宿泊管理業者になることが難しいことから、規制改革実施計画において、所定の講習の受講修了者も新たに認めるなど必要な措置を行うとの方針が示されています。
これにより、新たに創設を検討する講習内容や制度の在り方について関係団体等との意見交換会が行われる予定です。