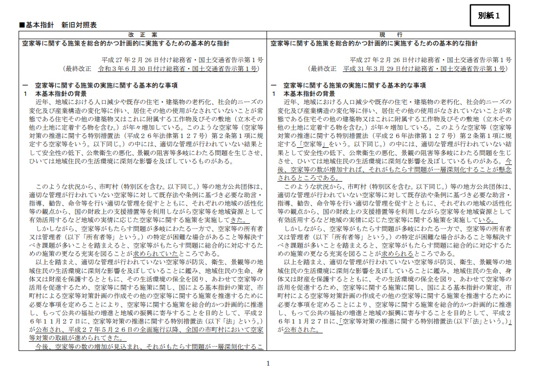
国土交通省は、7月8日に緊急事態宣言が発出されたことにより、自動車登録申請書における添付書類の有効期間を延長する事を公表しました。
①印鑑に関する証明書
令和3年4月12日から令和3年10月11日までに発行されたもの
→令和4年1月12日までの間に自動車登録窓口へ提出のあった場合においては、有効なものとして取り扱う。
②自動車の保管場所を確保していることを証する書面
令和3年6月2日から令和3年12月2日までに発行されたもの
→令和4年1月12日までの間に自動車登録窓口へ提出のあった場合においては、有効なものとして取り扱う
③自動車の使用の本拠の位置を証する書面及び使用者の住所を証する書面等
令和3年4月12日から令和3年10月11日までに発行されたもの
→令和4年1月12日までの間に自動車登録窓口へ提出のあった場合においては、有効なものとして取り扱う。