お問い合わせ

  • 〒101-0032
  • 東京都千代田区岩本町1-2-19
  • 株式会社日本法令 GIS会員係
  • 会員直通:03-3862-5463
  • FAX番号:03-3862-5045
お電話での受付時間
平日 9:00~17:30

お問い合わせはこちら

SSL グローバルサインのサイトシール

このシステムは、SSL(Secure Socket Layer) 技術を使用しています。ご入力いただいたお客様情報はSSL暗号化通信により保護されております。SSL詳細は上のセキュアシールをクリックして確認することができます。

GIS Topics

2021年08月

1級土木施工管理技術検定、初の1級技士補が誕生

公開日:2021年08月26日
1級土木施工管理技術検定、初の1級技士補が誕生
国土交通省は、1級土木施工管理技術検定「第一次検定」を実施し合格者を決定しました。
建設業法の改正(R3年4月1日施行)に伴い、今回の合格者より新たに第一次検定の合格者に「技士補」の称号が付与されます。また、2級第二次検定の合格者は実務経験を得ずに1級第一次検定を受検できることとなりました。

1級第一次検定に合格した技士補のうち主任技術者の資格を有する者は、監理技術者補佐として早期に責任のある立場で現場の施工管理に携わることができるようになりました。また、これまでと同様に所定の実務経験を積み第二次検定まで合格すると、監理技術者として職務を行うことができるようになります。

受検者数:37,726人
合格者数:22,851人
合格率:60.6%
令和3年度1級土木施工管理技術検定「第一次検定」合格者の発表~初の1級技士補が誕生!~(国土交通省)
https://www.mlit.go.jp/report/press/tochi_fudousan_kensetsugyo13_hh_000001_00067.html?fbclid=IwAR3x2

法務局における遺言書の保管等に関する省令の一部を改正する省令

公開日:2021年08月19日
法務局における遺言書の保管等に関する省令の一部を改正する省令
「法務局における遺言書の保管等に関する省令の一部を改正する省令」が公布・施行されました。これにより、申請書、届出書、請求書への押印が不要になりました。
各申請書が、法務省のHPで公開されています。
令和2年7月から開始された「遺言書保管制度」ですが、令和3年6月の利用状況は、1,406件の保管申請があり、累計では、20,849件の保管申請がありました。
その他の利用状況(累計 R2年7月~R3年6月)
・遺言書の閲覧請求:47件
・遺言書情報証明書の交付請求:314件
・遺言書の閲覧請求:3件
・遺言書保管事実証明書の交付請求:498件
自筆証書遺言保管制度 06 申請書/届出書/請求書等(法務省)
https://www.moj.go.jp/MINJI/06.html

賃貸住宅管理業法に基づく事業者の登録の開始

公開日:2021年08月11日
賃貸住宅管理業法に基づく事業者の登録の開始
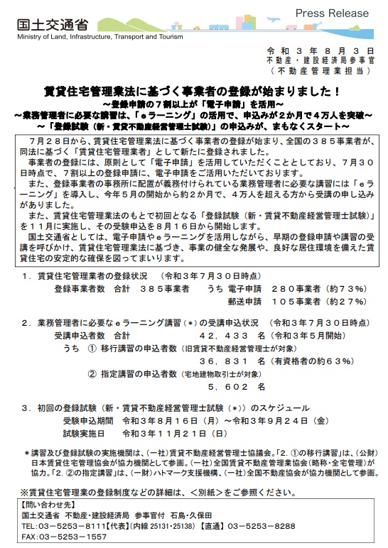
7月28日から、賃貸住宅管理業法に基づく事業者の登録が始まり、全国の385事業者が、同法に基づく「賃貸住宅管理業者」として新たに登録しました。事業者登録は、原則「電子申請」を活用するとされており、7月30日時点で7割以上が電子申請を利用しました。
また、登録事業者の事務所に配置が義務付けられている業務管理者に必要な講習では、今年5月の開始から約2か月で4万人を超える「eラーニング」受講の申し込みがありました。

1.賃貸住宅管理業者の登録状況(R3年7月30日時点)
①電子申請:280事業者(約73%)、②郵送申請:105事業者(約27%)
2.業務管理者に必要なeラーニング講習の受講申込状況(R3年7月30日時点)
①移行講習の申込者数(旧賃貸不動産経営管理士が対象)36,831名(有資格者の約63%)
②指定講習の申込者数(宅地建物取引士が対象)5,602名
賃貸住宅管理業法に基づく事業者の登録が始まりました!(国土交通省)
https://www.mlit.go.jp/report/press/tochi_fudousan_kensetsugyo16_hh_000001_00026.html?fbclid=IwAR3mP