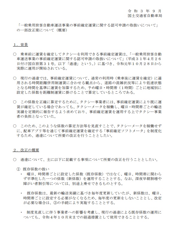
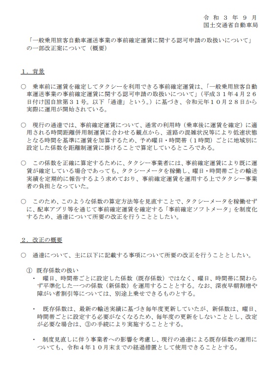
国土交通省は、タクシーメータを稼働せずに配車アプリ等を通じて事前確定運賃を確定する「事前確定ソフトメータ」を制度化するため、通達について所要の改正を予定しています。
①既存係数の扱い
・曜日、時間帯ごとに設定した係数(既存係数)ではなく、曜日、時間帯に関わらず平準化した一つの係数(新係数)を運用することとする 等
② 輸送実績の扱い
・タクシー事業者は、事業を営む営業区域において初めて事前確定運賃を導入する場合、新係数を算定する必要があるため、申請時に輸送実績を国土交通省に報告することとする 等
③係数改定の扱い
・タクシー事業者が、道路の混雑状況等の変化により、一度設定した係数の改定を希望する場合は、事前確定運賃を実施する営業区域において、事前確定運賃を実施する法人事業者の車両数の7割以上の申請があった場合に改定することとする
④走行予定ルートの変更の扱い
・現行の通達と同様、運送途中で旅客の都合による走行予定ルートの変更は原則認めないこととし、事前確定運賃による運送を確定する前にその旨旅客の同意を得ることとしているが、やむを得ず変更を認める場合の方法については、個別に国土交通省の確認を受けた上で行うこととする。
今後のスケジュール(予定)
公 布:10月上旬
施 行:10月中旬