週刊SJS

アイキャッチ画像
同一労働同一賃金ガイドライン見直し案および報告書案の追加修正が示されました
12月25日、第29回労働政策審議会職業安定分科会雇用環境・均等分科会同一労働同一賃金部会が開催され、同一労働同一賃金ガイドライン見直し案および報告書案の追加修正が示されました。

ここでは、それぞれの主な修正内容を紹介します(下線部分が修正箇所)。

【ガイドライン見直し案】
短時間・有期雇用労働者
(第28回)
3 「通常の労働者としての職務を遂行しうる人材の確保及びその定着を図る」等の目的で待遇を行う場合の取扱い
 (中略)……当該待遇の他の性質及び当該待遇を行う他の目的にも照らして適切と認められるものの客観的及び具体的な実態に照らして判断されるものであり、当該目的があることのみをもって直ちに当該待遇の相違が不合理ではないと当然に認められるものではない。

(第29回)
3 「通常の労働者としての職務を遂行しうる人材の確保及びその定着を図る」等の目的で待遇を行う場合の取扱い
(中略)……当該待遇の他の性質及び当該待遇を行う他の目的にも照らして適切と認められるものの客観的及び具体的な実態に照らして判断されるものであり、「通常の労働者としての職務を遂行しうる人材の確保及びその定着を図る」等の目的があることのみをもって直ちに当該待遇の相違が不合理ではないと当然に認められるものではない。

派遣労働者
(第28回)
2 「通常の労働者としての職務を遂行しうる人材の確保及びその定着を図る」等の目的で待遇を行う場合の取扱い
 (中略)……待遇の相違が不合理と認められるか否かは、派遣先に雇用される通常の労働者と派遣労働者の職務の内容、当該職務の内容及び配置の変更の範囲その他の事情のうち、当該待遇の他の性質及び当該待遇を行う他の目的にも照らして適切と認められるものの客観的及び具体的な実態に照らして判断されるものであり、当該目的があることのみをもって直ちに当該待遇の相違が不合理ではないと当然に認められるものではない。

(第29回)
2 「派遣先に雇用される通常の労働者としての職務を遂行しうる人材の確保及びその定着を図る」等の目的で待遇を行う場合の取扱い
 (中略)……当該待遇の相違が不合理と認められるか否かは、派遣先に雇用される通常の労働者と派遣労働者の職務の内容、当該職務の内容及び配置の変更の範囲その他の事情のうち、当該待遇の他の性質及び当該待遇を行う他の目的にも照らして適切と認められるものの客観的及び具体的な実態に照らして判断されるものであり、「派遣先に雇用される通常の労働者としての職務を遂行しうる人材の確保及びその定着を図る」等の目的があることのみをもって直ちに当該待遇の相違が不合理ではないと当然に認められるものではない。

【報告書案】
均等・均衡待遇
(第28回)
(5)いわゆる「立証責任」
 (中略)……現時点では、法的枠組みを変更せず、説明義務の改善や、労使コミュニケーションの促進等を通じて、正規雇用労働者と非正規雇用労働者との間の不合理な待遇差の更なる是正を図ることとすることが適当である。

(第29回)
(5)いわゆる「立証責任」
 (中略)……現時点では、法的枠組みを変更せず、説明義務の改善や、労使コミュニケーションの促進等を通じて、正規雇用労働者と非正規雇用労働者との間の不合理な待遇差の更なる是正を図ることとすることが適当である。
 この点について、労働者代表委員からは、現行法施行以降も待遇についての雇用形態間格差が残るとともに、待遇差の改善に消極的な司法判断もあることを踏まえれば、「同一労働同一賃金」の目的達成に向け、待遇の相違を設ける使用者に相違の合理性の立証責任を課すことを法律上明確にする法改正を行うべきとの意見があった。
 また、使用者代表委員からは、不合理性の立証責任は、欧州の主要国とは異なるわが国企業の賃金制度の実態等を踏まえた仕組み。企業では現行法の理解がようやく定着し、待遇改善の途上にある。今後も現行法の枠組みを土台として、労使コミュニケーションを通じた待遇改善や雇用慣行の見直しを進めるべきとの意見があった。

労働者に対する待遇に関する説明義務の改善
(第28回)
(1)待遇の相違の内容及び理由等について事業主及び派遣元事業主に説明を求めることができる旨の労働条件明示事項への追加等
 パートタイム・有期雇用労働者及び派遣労働者の雇入れ時における労働条件明示事項に、パートタイム・有期雇用労働法第14条第2項及び労働者派遣法第31条の2第4項に基づき事業主及び派遣元事業主に説明を求めることができる旨を追加することが適当である。
 (以下省略)

(第29回)
(1)待遇の相違の内容及び理由等について事業主及び派遣元事業主に説明を求めることができる旨の労働条件明示事項への追加等
 パートタイム・有期雇用労働者及び派遣労働者の雇入れ時における労働条件明示事項に、パートタイム・有期雇用労働法第14条第2項及び労働者派遣法第31条の2第4項に基づき事業主及び派遣元事業主に説明を求めることができる旨を追加することが適当である。
 (中略)
 この点に関し、労働者代表委員からは、労働者に対して待遇の説明を尽くすことは事業主の責務であること、労働者の立証責任の負担軽減のためには労使間の情報格差の是正が重要であること等を踏まえれば、労働者からの求めの有無にかかわらず待遇差の説明を事業主の義務とする法改正を行うべきとの意見があった。

無期雇用フルタイム労働者
(第28回)
(5)無期雇用フルタイム労働者
 (中略)……現時点では、法的枠組みを変更せず、当該均衡の考慮に当たっては、同一労働同一賃金ガイドラインの趣旨が考慮されるべきであること等を、同一労働同一賃金ガイドラインで示すことが適当である。

(第29回)
(5)無期雇用フルタイム労働者
 (中略)……現時点では、法的枠組みを変更せず、当該均衡の考慮に当たっては、同一労働同一賃金ガイドラインの趣旨が考慮されるべきであること等を、同一労働同一賃金ガイドラインで示すことが適当である。
 この点について、労働者代表委員からは、無期転換労働者を含め、「同一労働同一賃金」の法規定の対象外である無期雇用フルタイム労働者の待遇改善の観点からは、無期雇用フルタイム労働者と通常の労働者との間の合理的な理由のない待遇差の禁止規定を法制的に整備すべきとの意見があった。
 また、使用者代表委員からは、法改正により無期雇用労働者間の均衡を規定することは適切ではない。合理的理由のない待遇差の禁止を設ければ5年を超えて有期労働契約を更新することを控える作用が生じかねない。無期転換前の均衡確保が重要であり、転換後の待遇は教育訓練を通じた業務の高度化等により改善されるべきとの意見があった。

雇用形態又は就業形態にかかわらない公正な待遇の確保に向けた取組に係る今後の検討
(第28回)
なし

(第29回)
 本報告を踏まえて講じられる措置については、雇用形態又は就業形態にかかわらない公正な待遇の確保という働き方改革関連法によるパートタイム・有期雇用労働法及び労働者派遣法の改正趣旨を念頭に置きながら、経済社会の変化や働き方の多様化等を踏まえ、今後、施行状況等を把握した上で、法規定の在り方も含め検討を加えることが適当である。


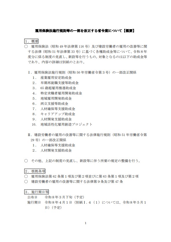
詳細は、下記リンク先にてご確認ください。
週刊SJSの最新記事を見る
2025.12.29 up

📒…雑誌発売日 📚…書籍発売日 🎤…会場受講のセミナー・ゼミ 💻…ウェビナー・動画配信

  • 動画・DVD-ROM販売
  • ichiba
  • 日本法令セミナー動画
  • 日本法令実務研究会
  • セミナー&動画
  • セミナー&動画
  • SJS会員限定セール
  • SJS会員限定セール

「ビジネスガイド」WEB版最新号

SJS会員の皆様は、毎号、本誌発売よりも前にWEB版をご覧いただけます。
ビジネスガイドWEB版の詳細を見る

事務所だより

事務所名と簡単なコメントを加えてすぐ使える!顧客への情報サービスに!

B4-1の画像
A4-4の画像
A4-3の画像
A4-2の画像
A4-1の画像
詳細
2025.12.12 up

社労士関連最新情報

2025-12-19
労災保険制度 遺族年金など広範囲の見直しへ合意(12/19)
労災保険制度の見直しをめぐり、18日の労働政策審議会の部会で労使が大筋で合意した。遺族補償年金で男性のみに課せられた年齢要件を廃止すること、農林水産業で労働者がいる場合は強制適用事業とすること、発症後すぐの請求が難しい脳・心臓疾患等について給付請求権の時効を2年から5年に延長すること、などを報告書にまとめ、2026年の通常国会に改正法案を提出する。
2025-12-18
2024年度の石綿労災認定は1,211人(12/18)
厚生労働省は17日、2024年度の石綿労災に関する認定状況や認定事業場等を公表した。1,257事業場のうち、966事業場は初めて労災認定が出た。労災認定数は1,211件で、労災申請の時効を経過した遺族に対する特別遺族給付金の支給決定件数は238件だった。2005年度からの認定事業場公表数は延べ20,624事業所となった。
2025-12-16
人口減少地域における介護職員の人員基準を緩和(12/16)
厚生労働省の社会保障審議会(介護保険部会)は15日、中山間・人口減少地域に限って、介護職員の人員配置基準を緩和することなどを認める案を示した。人材確保が困難な地域においても介護サービスの提供を維持するためで、新制度では常勤や専従要件のほか、夜勤の配置基準を緩和できるようにする。2027年度介護保険制度見直しでの導入を目指し、検討を行う。
2025-12-13
国交省「標準労務費」運用開始 下請けの交渉力アップめざす(12/13)
国土交通省は12日の改正建設業法(受注者について不当に低い請負代金や著しく短い工期による契約締結の禁止等)の施行にあわせて、13職種で工事の受発注の際に人件費の目安として使用する「標準労務費」(労務費に関する基準)の運用を開始した。適正な水準を大きく下回る契約をした発注者には勧告するとしている。
2025-12-13
協会けんぽ 34年ぶりに料率引下げ(12/13)
協会けんぽは、2026年4月納付分から平均保険料率を引き下げ、10.0%を9.9%とする調整に入った。引下げは34年ぶりで、賃上げ効果による保険料収入の増加を現役世代に還元するねらいだが、協会けんぽは国庫補助を受けており、来年度予算編成の論点となる。一方、国庫補助のない健康保険組合連合会は、協会けんぽの料率引下げによる健保組合の解散を防ぐため、財政支援について財務省と調整する方針。
2025-12-13
介護報酬臨時改定へ 2026年6月(12/13)
厚生労働省の社会保障審議会介護給付費分科会は12日、介護職員の処遇改善に向けて、2026年6月に介護報酬の臨時改定を実施する方針を示した。他産業の賃金上昇による人材流出を食い止めるため、3年に一度の報酬改定を前倒しする。また、介護職員以外の介護従事者を新たに介護職員等処遇改善加算の対象とし、新たに訪問看護や居宅介護支援などのサービスを算定対象とするなどの拡充を図る。
2025-12-13
無償荷役・荷待ちによる下請法違反の初勧告(12/13)
公正取引委員会は12日、下請け業者に商品の積下ろしや長時間の荷待ちを無償でさせていたとして下請法違反を認定し、物流大手のセンコーに対して勧告を行った。再委託した運送業者36社に対する行為が対象となっており、再委託業者への対価の支払いのほか、認定事案以外にも問題行為がなかったかの調査を要請している。
2025-12-11
75歳以上の医療保険料 上限85万円へ(12/11)
厚生労働省は、後期高齢者医療制度の保険料の上限を来年度に年80万円から85万円に引き上げる案を、12日に開催する社会保障審議会医療保険部会に提示する。影響を受けるのは全体の1.3%程度に当たる年金と給与収入を合わせて年収約1,100万円以上の人。
2025-12-11
カスハラ対策指針案、就活セクハラ対策指針案を提示(12/11)
厚生労働省は10日、カスタマーハラスメントの防止に向け、具体例や企業の対応策を盛り込んだ指針案を示した。SNSを使った脅しやSOGIハラもカスハラに当たり得るとした。また、就職活動中の学生らに対するセクシュアルハラスメント防止策などをまとめた指針案も提示した。対面の場面だけでなくSNSやオンラインを通じた場面も対象としている。いずれも改正法が施行される2026年10月から実施される。
2025-12-11
ケアプラン 住宅型有料老人ホーム等で有料化(12/11)
厚生労働省は、重度の要介護者が入居する有料老人ホームの入居者に対して、ケアプランの自己負担を求める方針を固めた。これまで特定施設入居者生活介護の指定を受けていない住宅型有料老人ホームやサービス付き高齢者向け住宅は、在宅扱いのため負担はなかったが、重度の要介護者などが入居する一部ホームは、施設としての性質を考え新たに有料化の対象とする。15日の社会保障審議会介護保険部会で、27年度介護保険制度改正の議論をまとめる。

お客様の声

社労士情報サイトからのお知らせ

2025-12-25
【会員限定】「実務解説動画」日本法令実務研究会 初回お試し視聴動画 2点をアップしました。
弊社で毎月開催している日本法令実務研究会の初回お試し視聴動画 2点をアップしました(Microsoft Edgeで本サイトをご覧になっている方は、画像の上にマウスポインタ―がある状態でCtrlキーを2回押していただくと、画像が拡大されます)。

・人手不足時代の労務管理について 一緒に悩み、一緒に考える研究会【岡崎ゼミ】初回お試し視聴版
・パターン別高齢者雇用の契約と実務【向井ゼミ】初回お試し視聴版
2025-12-22
年末年始 休業日のご案内
弊社では下記の期間を年末・年始の休業日といたします。
何卒よろしくお願い申し上げます。

【年末・年始 休業日】
2025年12月27日(土)~2026年1月4日(日)
※1月5日(月)より通常営業いたします。

休業期間中も「SJS社労士情報サイト」からの商品のご注文やセミナーのお申込みは可能ですが、2025年12月25日以降にご注文いただいた商品等の発送手配は2026年1月5日(月)以降となります。
12月25日(木)12時までにご注文承り分は、当日に出荷手配いたします。
また、年末年始期間中は、交通機関の混雑、運送業者の年末年始対応のため、商品のお届けに遅れが発生する場合も予想されますので、商品のご注文等は余裕をもってお申込みください。
2025-12-12
「社労士事務所便り」1月号をアップしました。
【1月号の内容】
・東京都教育委員会が教員へのカスハラ対応指針案を示しました
・「育児休業等給付専用のコールセンター」が設置されています
・4月からの道路交通法の改正により自転車にも青切符
・在留資格「留学」から就労資格への変更申請はお早めに
・子ども・子育て支援金について
・冬季の労災対策
・ハラスメント相談窓口が「あるのに機能していない」という矛盾
・もにす認定制度をご存じですか?
・高齢者は預金通帳を見せる? 介護保険の利用者負担見直しのゆくえ
・失業保険の申請サポートをめぐるトラブルに注意~国民生活センター・東京労働局が注意喚起
・障害者雇用ビジネスの実態と課題、対応策
2025-12-08
【会員限定】「ビジネスガイド WEB版」2026年1月号をアップしました。
特集記事は「◎特集1 法改正を踏まえた企業年金の見直し ◎特集2 パワハラや新人いじめで周囲の退職の原因になる社員の退職勧奨 ◎特集3 よくわかる育成就労制度に関する省令改正のポイント」です。
2025-11-14
「社労士事務所便り」12月号をアップしました。
【12月号の内容】
・マイカー通勤手当の非課税限度額が令和7年分年末調整から引上げに?
・サイバー攻撃予防訓練のすすめ
・中小企業庁が「賃上げ・最低賃金対応支援特設サイト」を開設しました
・「令和7年版 過労死等防止対策白書」が公表されました
・「地域若者サポートステーション」特設サイトがリニューアルされました
・離職予測分析とは
・海外進出を考えたら利用したい外務省の支援策
・スポットワーク直前キャンセルをめぐる訴訟と厚生労働省のリーフレット
・12月は「職場のハラスメント撲滅月間」です
・フリーランス法施行から1年 違反行為に対する指導の現状
2025-11-12
【会員限定】【労働判例データベース】メンテナンスのお知らせ
以下の時間帯において、SJSサイトに接続している「労働判例データベース」のシステムメンテナンスが行われます。
ご迷惑をおかけいたしますが、ご理解いただけますようお願い申し上げます。
◆2025年11月13日(木)18:00~19:30
 ※当該時間帯の内、繋がりにくい時間帯が発生します。
 ※作業時間については、前後する可能性があります。
2025-11-07
【会員限定】「ビジネスガイド WEB版」2025年12月号をアップしました。
特集記事は「◎特集1 採用面接・面談の無断録音,ネット投稿への対応 ◎特集2 最低賃金引上げと助成金&補助金 ◎特集3 仕事をさぼる社員、やる気のない社員の改善指導と退職勧奨」です。
2025-11-04
【プレミアム会員限定】「SR WEB版」第80号をアップしました。
特集記事は「◎特集1 第9次 社労士法改正 社労士の役割はこう変わる!◎特集2 令和7年年金大改正 社労士のためのトーク&ツール」です。
2025-10-21
【会員限定】「社労士業務必携シート」に改正等を踏まえ更新・追加したファイルをアップしました。
・新規シート
【安全・衛生】職場における熱中症対策
【教育訓練給付】教育訓練休暇給付金

・更新シート
【被扶養者】被扶養者の届出と範囲
【年末調整】年末調整において使用する速算早見表
【労働時間】時間外・休日労働協定(36協定)

その他、法改正&制度改正にあわせて全11シートを更新しています。
2025-10-14
【会員限定】「社労士事務所便り」11月号をアップしました。
【11月号の内容】
・協会けんぽの手続きに電子申請が導入されます
・中高年の活躍支援」特設サイトがオープンしました
・高年齢労働者の労働災害防止対策~厚生労働省がガイドラインを指針に格上げへ
・「令和7年版 労働経済白書」が公表されました
・リ・スキリング等教育訓練支援融資が開始されます
・インフルエンザ予防接種を福利厚生で行う際の留意点
・高齢者雇用のマインドセットを見直そう
・外国人労働者に人事・労務を説明する際に役立つ支援ツール
・健康保険の被扶養者認定は令和8年4月から労働契約内容で年間収入を判定
・11月は「過労死等防止啓発月間」です
・2026年1月から「下請法」は「取適法」になります

ビジネスガイド WEB版

会員限定動画

社労士情報サイト(SJS)会員限定動画 個人所得課税の改正内容と給与計算等実務への影響画像
社労士情報サイト(SJS)会員限定動画 個人所得課税の改正内容と給与計算等実務への影響

物価上昇における税負担の調整の観点から、基礎控除・給与所得控除の引上げ等が盛り込まれた令和7年度の税制改正が成立しました。いわゆる「103万円の壁」「150万円の壁」等話題になっていますが、すべての給与所得者が対象となるわけではありません。本動画では、本年度税制改正の中心的テーマである所得税の個人所得課税について、改正内容、給与計算等の実務への影響等について、基本的な内容を解説しています。※社労士情報サイト(SJS)会員様のみが視聴できる動画となります。

視聴方法の詳細はメールマガジンをご確認ください。

SR WEB版

セミナー動画視聴、SR WEB版閲覧、セミナー無料参加は、プレミアム会員のみとなります。

社労士情報サイト サービス一覧

ビジネスガイドWEB版

毎月10日の発売日より前にPC、タブレット、スマートフォンで読むことができます。2002年以降のバックナンバー記事(PDF形式)、Web版のみ掲載の情報の閲覧もできます。

就業規則・労務書式バンク

日本法令発行の書籍からピックアップした規程例および労務関連書式(契約書・社内書式・内容証明等)を収録。種別、業種、カテゴリー、キーワードの4つの方法で検索できます。

ビジネス書式・文例集

官庁への各種申請・届出様式やビジネス文書、契約書、内容証明等をダウンロードできます(Word・Excel・PDF形式。総収録数は2,000以上)

SJS HOT TOPICS

厚生労働省や日本年金機構を中心に、人事労務にまつわる行政の動向を、根拠となる資料とともに毎日お伝えしています。

厚生労働省資料

多岐にわたる厚生労働省の情報の中から、情報発信や提案資料、セミナーレジュメの作成に活用できるものを厳選して収録しています。

メールマガジン

1週間分のニュースや厚生労働省の情報などをまとめてお届け。割引価格で利用可能な主催セミナーや商品情報もお届けしています。

労働判例データベース

第一法規株式会社との提携による労働判例データベースを提供!
実績に直結する重要判例とその解説が、日付やキーワードから検索していつでもご覧いただけます。

実務解説動画

書籍やビジネスガイドの執筆者、セミナーの講師による解説動画をご覧いただけます。(プレミアム会員限定の「動画アーカイブ」もございます。)

未払い残業代リスク簡易診断システム

従業員数や給与、労働時間などに関する情報を入力すると、自動的に残業代単価等を割り出し、未払い残業代が算出された診断結果(PDFデータ)を作成することができます。

社労士事務所だより

オリジナルのひな型と記事をダウンロードすることができます。事務所名と簡単なコメントを加えてプリントアウトするだけで顧客先への情報ツールとしてご利用いただけます。

社労士業務必携シート

計10項目約100シート(Wordファイル)で見やすく、わかりやすく各種制度をまとめました。カスタマイズ可能で顧客向けの説明資料に最適。(監修・制作 ご存知平八会)

営業・業務 支援ツール

開業準備から開業後の顧客管理、受託事務の整理など、業務や営業に必要となる書式をWord、Excel、PowerPoint等のファイルで提供します。

日本法令主催セミナーの受講料割引

日本法令が開催している実務セミナーを、会員特別割引価格で受講することができます。(ライブ配信後に販売する『動画+レジュメセット』も含む)

書籍・商品の割引購入

当社が発売している商品(書籍、開業社会保険労務士専門誌「SR」、CD-ROM、法令様式等。一部のセット商品等は除く)が会員特別割引価格でご利用いただけます。

ビジネスガイド 無料購読

創刊50年を誇り、多くの社会保険労務士、企業の人事・労務担当者にご愛読いただいている実務誌『ビジネスガイド』の最新号を毎月お届けします。



セミナー動画視聴

SJSオリジナルのWebミニセミナーのバックナンバーと当社発売のセミナー動画商品(一部)をご覧いただけます。

セミナー動画視聴

日本法令主催セミナー無料受講

年間数十回開催される日本法令主催の実務セミナーのうち指定されたものを、無料で受講することができます(年間に受講できる上限日数まで)。

日本法令セミナーの無料受講について

SR WEB版

開業社会保険労務士専門誌「SR」の電子版(バックナンバー含む)を参照することが可能です。

SR WEB版について

社会保険労務法人の職務等級人事制度構築パッケージ

職務等級人事制度の構築手順や職務給制度の構築・運用に関する解説とともに、社労士法人が扱う業務の職務分析結果や各業務の進め方を工程別に解体・見える化したプロセス展開表も提供する、職務等級人事制度の導入・構築のためのパッケージです。

詳細はこちら

顧問先重要書類受渡保管庫

「顧問先重要書類受渡保管庫(法令ドライブ)」とは、顧問先の就業規則や三六協定等の社労士事務所としてきちんと管理・保管しておかなければならない重要書類を、安全・確実に保管・受け渡しができるサービスです。

セミナー動画視聴