週刊SJS

アイキャッチ画像
「源泉徴収票(給与所得・公的年金等)のみなし提出の特例に関するQ&A(令和8年4月)」が公表されています
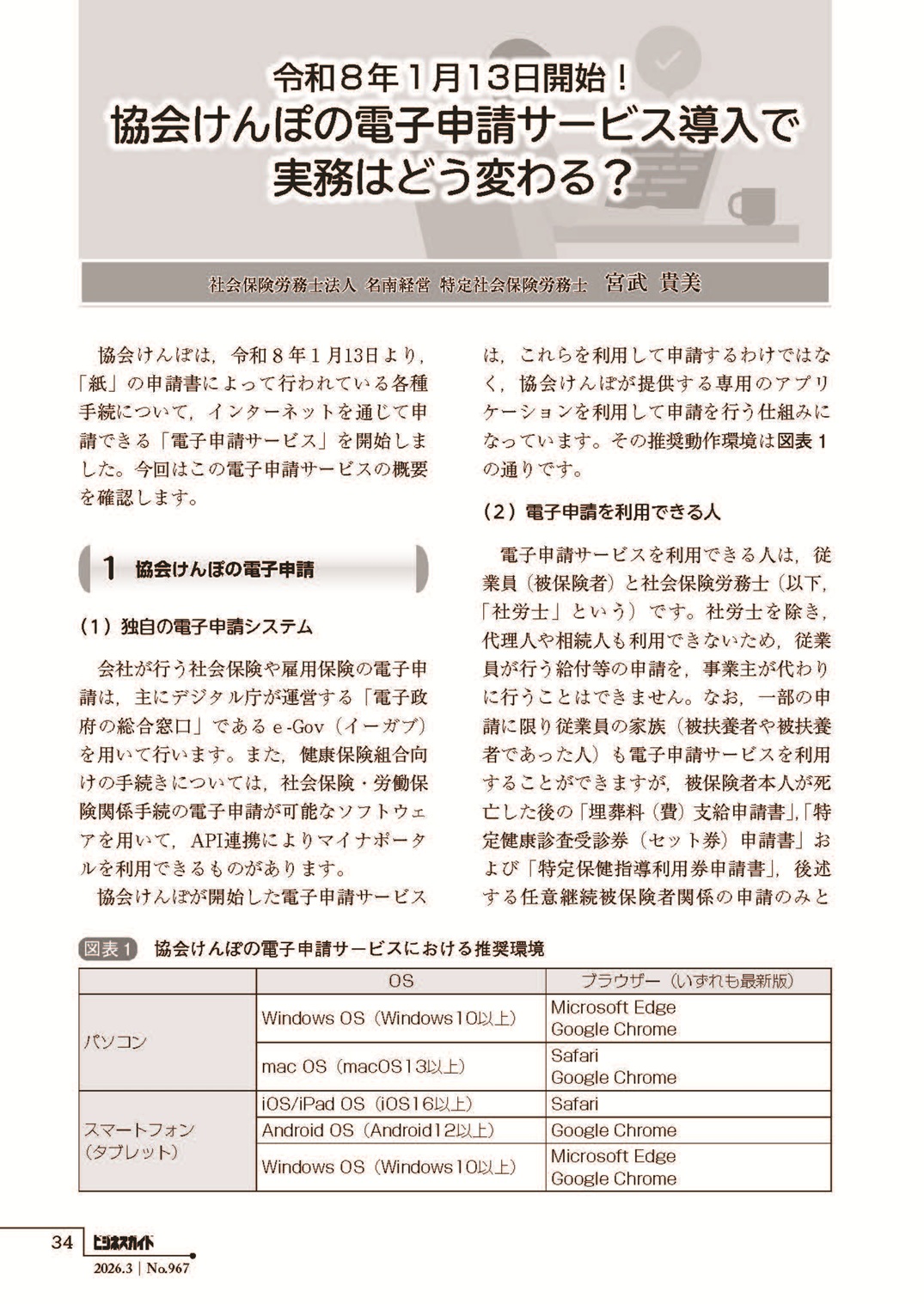
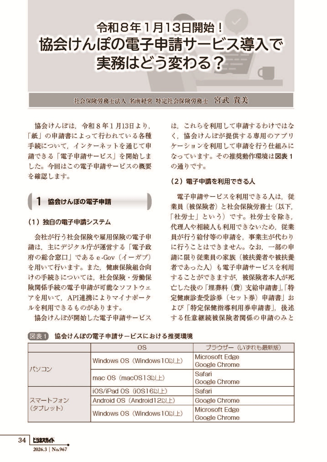
国税庁より、令和9年1月から始まる源泉徴収票のみなし提出の特例に関するQ&Aが公表されています。

本特例は、令和5年度税制改正により税務手続のデジタル化を進めるために行われる源泉徴収票の提出方法の見直しによるもので、4月上旬より特設ページが開設されています。

制度の概要
・令和9年1月1日以後、市区町村に「給与支払報告書」または「公的年金等支払報告書」を提出した場合には、税務署長に「給与所得の源泉徴収票」または「公的年金等の源泉徴収票」を提出したものとみなされ、税務署提出用の「給与所得の源泉徴収票」や「公的年金等の源泉徴収票」を作成し、提出する必要がなくなる

・従業員や受給者へ交付する源泉徴収票は、引き続き、すべての受給者に対して作成・交付を行う必要がある

新たにQ&Aが公表され、次のような問が収録されています。

問2 令和8年の途中で退職した従業員に係る給与所得の源泉徴収票は、源泉徴収票のみなし提出の特例の対象となる「令和9年1月1日以後に提出すべきもの」に含まれますか。

(答)
○ 法令上、年の途中で退職した従業員に係る給与所得の源泉徴収票は退職の日以後1月以内に税務署に提出することとされていますが、運用上の取扱いにより、翌年1月末までにそのほかの給与所得の源泉徴収票とまとめて提出してよいこととしています。
○ したがって、令和8年の途中で退職した従業員に係る給与所得の源泉徴収票についても令和9年1月1日以後に提出する場合には、「令和9年1月1日以後に提出すべき」ものとして取り扱っていただいて差し支えありません。

問7 源泉徴収票のみなし提出の特例の創設と併せて、源泉徴収票の提出範囲にも変更があったとのことですがどのように変更されましたか。

(答)
〇 これまで、源泉徴収票と支払報告書では提出範囲が異なっていましたが、令和5年度税制改正において、源泉徴収票の提出範囲を支払報告書の提出範囲に揃える(年の途中で死亡した者の公的年金等の源泉徴収票を除く。)といった改正がなされました。
〇 具体的な提出範囲は、以下のとおりです。
(以下省略)

問8 市区町村に支払報告書を提出した場合には、源泉徴収票の税務署への提出が不要となりますが、合計表についてはどのような取扱いとなりますか。

(答)
〇 合計表は、法定調書を税務署に提出する場合に併せて提出していただくものです。
〇 令和9年1月1日以後に提出すべき源泉徴収票については、支払報告書を市区町村に提出した場合には税務署に提出したものとみなされ、税務署への源泉徴収票の提出は不要になるため、合計表の提出も不要となります。
(以下省略)

今後は、本特例に関するリーフレットも公表される見通しとなっています。


詳細は、下記リンク先にてご確認ください。
週刊SJSの最新記事を見る
2026.05.11 up

📒…雑誌発売日 📚…書籍発売日 🎤…会場受講のセミナー・ゼミ 💻…ウェビナー・動画配信

  • 動画・DVD-ROM販売
  • ichiba
  • 日本法令セミナー動画
  • 日本法令実務研究会
  • 給与セミナー2026
  • セミナー&動画
  • ゼミ
  • ゼミ動画セット

「ビジネスガイド」WEB版最新号

SJS会員の皆様は、毎号、本誌発売よりも前にWEB版をご覧いただけます。
ビジネスガイドWEB版の詳細を見る

事務所だより

事務所名と簡単なコメントを加えてすぐ使える!顧客への情報サービスに!

B4-1の画像
A4-4の画像
A4-3の画像
A4-2の画像
A4-1の画像
詳細
2026.04.21 up

社労士関連最新情報

2026-05-08
雇用する障害者に業務指示・仕事与えず放置 労働局が調査(5/8)
九州や沖縄、広島、東京など約50拠点で障害者雇用ビジネスを展開する業者の仲介を受け企業に直接雇用された在宅勤務の障害者の通報により、業者と簡単なやり取りを行うだけで雇用企業から直接の業務指示もなく、実質的な仕事も与えられず、事実上放置されているケースが多数あることが発覚した。労働局が雇用企業の調査を行っており、就労管理を適切に行うよう指導するとみられる。厚生労働省は、障害者雇用ビジネスについては多数の問題提起を受けていて、課題解決に向けた検討を深めるとしている。
2026-05-08
毎月勤労統計調査3月分の結果(速報値)が公表(5/8)
厚生労働省は8日、3月の毎月勤労統計調査(速報値。規模5人以上)の結果を公表した。実質賃金が前年同月比1.0%と、3カ月連続でプラスとなった。一人当たり現金給与総額は31万7,254円(前年同月比2.7%増)。所定内給与は27万1,313円(同3.2%増)と、伸び率が3カ月連続3%以上となるのは33年5カ月ぶり。
2026-05-08
卵子凍結の費用補助 対象は18~35歳の未婚女性(5/8)
こども家庭庁は7日、卵子凍結に関する様々な課題等を検証するために2026年度中にモデル事業を開始する卵子凍結費用の助成について、原則18~35歳の未婚女性を対象とし、自治体指定の医療機関で卵子凍結を行うこと、講習会の受講、追跡調査に参加すること等を要件とすることを明らかにした。1回当たり最大20万円を支援し、経済的な負担の軽減を行う。近く事業に参画する自治体の募集を始める。
2026-04-29
同一労働同一賃金指針を改正(4/29)
28日、厚生労働省は改正同一労働同一賃金指針を告示した。10月から適用される。最高裁判決などを踏まえ、家族手当、転居を伴う配置の変更の有無に応じて支給される住宅手当、無事故手当について新たに明記したほか、いわゆる正社員人材確保論のみを理由とする非正規労働者と正社員の待遇差が不合理に当たるおそれがあることや、待遇差を改善する手段として正社員の待遇を引き下げるのは望ましくないことなどを明記した。
2026-04-29
財政難の健康保険組合 3割が「解散水準」(4/29)
健康保険組合連合会は28日、2026年度の健康保険組合の平均保険料は9.32%との見通しを示した。前年度より0.02ポイントの微減で、要因として子ども・子育て支援金による負担を軽くするため保険料率を下げた組合もあるとみる。財政状況の厳しい組合が多く、約7割の健康保険組合が収支赤字、約3割が解散水準とされる保険料率9.9%を上回る。後期高齢者医療制度や国保への拠出金は2.2%増で、過去最高の3兆9,796億円だった。
2026-04-28
2025年の有効求人倍率は平均1.2倍 3年連続低下(4/28)
厚生労働省が28日に発表した3月の有効求人倍率は1.18倍と、2カ月ぶりに低下した。2025年度平均では1.20倍で、3年連続の低下となった。同省によれば、人手不足は続いているものの、物価や人件費の高騰で求人を出すのを控える傾向が見られるという。また、同日に総務省が発表した3月の完全失業率は2.7%、25年度平均では2.6%だった。
2026-04-24
一律の残業指導 緩和へ議論の余地あり(4/24)
上野厚生労働大臣は23日、中央労働基準監督署を視察し、職員と意見交換をした後、時間外労働を一律月45時間以内に抑えるよう行っている指導の緩和について「議論の余地がある」と話した。22日の第4回日本成長戦略会議では、高市首相から労働時間制度の見直しについて、「現行の労働時間規制の運用についても、労働時間や労働者の健康確保措置に関する労使の合意に則った指導を行うよう、見直してください」との発言があり、15日には自民党の日本成長戦略本部から首相に対して指導の緩和を求める提言があった。
2026-04-23
裁量労働制の見直し 検討を加速(4/23)
22日に開催された日本成長戦略会議において、高市首相は、裁量労働制の見直しについて、上野厚生労働大臣に検討の加速を指示した。政府がまとめた国内投資の課題解決策では、労働時間法制等に係る政策対応の在り方について、多角的に検討し、今夏に進捗を整理すること、36協定の締結や柔軟な労働時間制の活用について「働き方改革支援センター」等による相談支援を夏までに充実させることが盛り込まれた。裁量労働制の見直しについては、17日の労働政策審議会において、実態調査を行う旨が表明され、調査結果を参考に見直しの議論を進めるとしている。
2026-04-21
障害者雇用に関する法改正の議論が開始(4/21)
20日、労働政策審議会障害者雇用分科会で、障害者雇用促進制度の在り方に関する議論が始まった。障害者雇用の「質」の向上に向けた在り方が焦点で、主な議題は、精神・発達障害者の雇用率算定の在り方、いわゆる「障害者雇用ビジネス」への対応(利用状況の報告、ガイドラインの創設など)、手帳を所持しない難病患者の位置づけ、就労継続支援A型事業所の位置づけ、100人以下企業への納付金の納付義務適用拡大、障害者雇用の取組みが優良な企業の認定制度等。早ければ2027年国会への改正案提出を目指す。
2026-04-16
スポットワーク利用者9人が「タイミー」提訴へ(4/16)
スポットワーク仲介会社「タイミー」に対し、利用者9人が、2021年10月以降、計135件の雇用者側の都合による就業予定日直前のキャンセルについて、未払い賃金など計約312万円の支払いを求め、東京地裁に近く提訴する。厚生労働省は昨年7月に「特段の合意がない限りマッチング時点で労働契約が成立する」との見解を公表し、仲介各社も見解に則した規約を導入した。同社規約では「雇用者の委託を受けて賃金を立替払いする」と定めており、こうした経緯を踏まえ、利用者側は同社を被告として未払い賃金の支払いと慰謝料を請求する。

お客様の声

社労士情報サイトからのお知らせ

2026-05-07
【会員限定】「ビジネスガイド WEB版」2026年6月号をアップしました。
特集記事は「◎特集1 就活等セクハラ対策 従業員教育と社外周知 ◎特集2 改正女性活躍推進法と実務」です。
2026-05-01
【プレミアム会員限定】「SR WEB版」第82号をアップしました。
特集記事は「特集記事は「◎特集1 ハラスメント新時代への対応 ◎特集2 外国人雇用をめぐるビジネスチャンス」」です。
2026-04-17
【会員限定】「社労士業務必携シート」に改正等を踏まえ更新・追加したファイルをアップしました。
・新規シート
【安全・衛生】高年齢者の労働災害防止措置
【支援金】子ども・子育て支援金
【雇用環境改善】一般事業主行動計画
【雇用環境改善】治療と就業の両立支援

・更新シート
【基礎知識】技能実習制度について
【給与】計算のための確認事項
【老齢年金】雇用保険と厚生年金の調整

その他、法改正&制度改正にあわせて全24シートを更新しています。

新カテゴリ&新シートの追加、既存シートの更新などにより、計30シートを入れ替えています。
・SJS社労士業務必携シート一覧
https://www.horei.co.jp/sjs/202604sheet.pdf
2026-04-14
【会員限定】「社労士事務所便り」5月号をアップしました。
【5月号の内容】
・「在留カード等読取アプリ」をご存知ですか?
・業種別カスタマーハラスメント対策企業マニュアル「宅配業編」が公表されました
・デジタル庁がGビズポータル アルファ版の提供を開始
・マイカー通勤手当の非課税限度額が改正されました
・学生の就職・採用活動に関する要請事項がまとめられました
・新たな「高年齢者等職業安定対策基本方針」が策定されました
・早期離職する若者の離職理由と労務管理のヒント
・4月から全国のよろず支援拠点に「生産性向上支援センター」が開設されています
・今後の緊急時における雇用調整助成金の在り方について
・労働情報ポータルサイト「みんなの労働ナビ」が開設されました~厚生労働省
・犯罪被害者等の被害回復のための休暇制度について
2026-04-08
【会員限定】「ビジネスガイド WEB版」2026年5月号をアップしました。
特別企画は「令和8年10月改定「同一労働同一賃金ガイドライン」水町勇一郎教授セミナー講演録」、特集記事は「指針を踏まえた カスハラ対策 事前の体制構築とトラブル発生時の対応~実務文例&相談チェックシート~」です。
2026-03-26
【会員限定】「実務解説動画」日本法令実務研究会 初回お試し視聴動画 2点をアップしました。
弊社で毎月開催している日本法令実務研究会の初回お試し視聴動画 2点をアップしました。

・障害年金 請求代理人のための障害認定基準研究会【宇代ゼミ】第5クール初回お試し視聴版
・改正対応&社労士のコンサル 外国人雇用実務研究会【橋本ゼミ】第5クール初回お試し視聴版
2026-03-13
【会員限定】「社労士事務所便り」4月号をアップしました。
【4月号の内容】
・シフト制労働者の年休取得に関する見直しが検討されています
・「飲食店向けカスタマーハラスメント対策ガイドライン」が策定されました(農林水産省)
・厚生労働省より「小規模事業場ストレスチェック制度実施マニュアル」が公表
・4月から在職老齢年金支給停止の基準額が「65万円」に変わります
・職場における女性の健康支援に取り組む企業の新たな認定制度が創設されます
・「働き方改革関連法施行後5年の総点検」の結果が公表されました
・50人規模の企業が今後の改正について検討すべきこと 準備はお早めに
・職場における熱中症防止のためのガイドライン案とは?
・4月から協会けんぽの健康診断で変わること
・「高年齢者の労働災害防止のための指針」が公表されました
・4月から食事補助の非課税限度額が7,500円に引上げへ
2026-03-09
【会員限定】「ビジネスガイド WEB版」2026年4月号をアップしました。
特集記事は「◎特集1 総務担当者が押さえておきたい 令和8年度税制改正のポイント~年収の壁,食事支給,マイカー通勤手当等~ ◎特集2 実務に直結!令和7年 重要労働裁判例」です。
2026-02-12
【会員限定】「社労士事務所便り」3月号をアップしました。
【3月号の内容】
・令和8年度雇用関係助成金の主な見直しについて
・「女性特有の健康課題に関する問診を活用した女性の健康管理支援実施マニュアル~事業者向け~」が公表されました
・厚生労働省が「フリーランスに対するハラスメント対策の研修動画」を公表
・特定技能・育成就労の分野別運用方針が閣議決定されました
・帰宅困難者等への対策ガイドラインが改訂されました
・「労務費の適切な転嫁のための価格交渉に関する指針」が改正されました
・障害者雇用納付金 対象拡大の動きと企業の対応
・事業の譲渡を行う際に会社等が守るべきルールが変わりました!
・「労働時間規制の緩和」検討、約6割が肯定的~エン転職アンケートより
・令和8年度の年金額・国民年金保険料および前納額が公表されました~厚生労働省
・「産休・育休中の経済的支援かんたん試算ツール」が公開されました
2026-02-09
【会員限定】「ビジネスガイド WEB版」2026年3月号をアップしました。
特集記事は「特集 改正労働施策総合推進法,男女雇用機会均等法,女性活躍推進法,労働安全衛生法 省令・指針と実務対応」です。

新着セミナー

ビジネスガイド WEB版

会員限定動画

社労士情報サイト(SJS)会員限定動画 個人所得課税の改正内容と給与計算等実務への影響画像
社労士情報サイト(SJS)会員限定動画 個人所得課税の改正内容と給与計算等実務への影響

物価上昇における税負担の調整の観点から、基礎控除・給与所得控除の引上げ等が盛り込まれた令和7年度の税制改正が成立しました。いわゆる「103万円の壁」「150万円の壁」等話題になっていますが、すべての給与所得者が対象となるわけではありません。本動画では、本年度税制改正の中心的テーマである所得税の個人所得課税について、改正内容、給与計算等の実務への影響等について、基本的な内容を解説しています。※社労士情報サイト(SJS)会員様のみが視聴できる動画となります。

視聴方法の詳細はメールマガジンをご確認ください。

SR WEB版

セミナー動画視聴、SR WEB版閲覧、セミナー無料参加は、プレミアム会員のみとなります。

社労士情報サイト サービス一覧

ビジネスガイドWEB版

毎月10日の発売日より前にPC、タブレット、スマートフォンで読むことができます。2002年以降のバックナンバー記事(PDF形式)、Web版のみ掲載の情報の閲覧もできます。

就業規則・労務書式バンク

日本法令発行の書籍からピックアップした規程例および労務関連書式(契約書・社内書式・内容証明等)を収録。種別、業種、カテゴリー、キーワードの4つの方法で検索できます。

ビジネス書式・文例集

官庁への各種申請・届出様式やビジネス文書、契約書、内容証明等をダウンロードできます(Word・Excel・PDF形式。総収録数は2,000以上)

SJS HOT TOPICS

厚生労働省や日本年金機構を中心に、人事労務にまつわる行政の動向を、根拠となる資料とともに毎日お伝えしています。

厚生労働省資料

多岐にわたる厚生労働省の情報の中から、情報発信や提案資料、セミナーレジュメの作成に活用できるものを厳選して収録しています。

メールマガジン

1週間分のニュースや厚生労働省の情報などをまとめてお届け。割引価格で利用可能な主催セミナーや商品情報もお届けしています。

労働判例データベース

第一法規株式会社との提携による労働判例データベースを提供!
実績に直結する重要判例とその解説が、日付やキーワードから検索していつでもご覧いただけます。

実務解説動画

書籍やビジネスガイドの執筆者、セミナーの講師による解説動画をご覧いただけます。(プレミアム会員限定の「動画アーカイブ」もございます。)

未払い残業代リスク簡易診断システム

従業員数や給与、労働時間などに関する情報を入力すると、自動的に残業代単価等を割り出し、未払い残業代が算出された診断結果(PDFデータ)を作成することができます。

社労士事務所だより

オリジナルのひな型と記事をダウンロードすることができます。事務所名と簡単なコメントを加えてプリントアウトするだけで顧客先への情報ツールとしてご利用いただけます。

社労士業務必携シート

計10項目約100シート(Wordファイル)で見やすく、わかりやすく各種制度をまとめました。カスタマイズ可能で顧客向けの説明資料に最適。(監修・制作 ご存知平八会)

営業・業務 支援ツール

開業準備から開業後の顧客管理、受託事務の整理など、業務や営業に必要となる書式をWord、Excel、PowerPoint等のファイルで提供します。

日本法令主催セミナーの受講料割引

日本法令が開催している実務セミナーを、会員特別割引価格で受講することができます。(ライブ配信後に販売する『動画+レジュメセット』も含む)

書籍・商品の割引購入

当社が発売している商品(書籍、開業社会保険労務士専門誌「SR」、CD-ROM、法令様式等。一部のセット商品等は除く)が会員特別割引価格でご利用いただけます。

ビジネスガイド 無料購読

創刊50年を誇り、多くの社会保険労務士、企業の人事・労務担当者にご愛読いただいている実務誌『ビジネスガイド』の最新号を毎月お届けします。



セミナー動画視聴

SJSオリジナルのWebミニセミナーのバックナンバーと当社発売のセミナー動画商品(一部)をご覧いただけます。

セミナー動画視聴

日本法令主催セミナー無料受講

年間数十回開催される日本法令主催の実務セミナーのうち指定されたものを、無料で受講することができます(年間に受講できる上限日数まで)。

日本法令セミナーの無料受講について

SR WEB版

開業社会保険労務士専門誌「SR」の電子版(バックナンバー含む)を参照することが可能です。

SR WEB版について

社会保険労務法人の職務等級人事制度構築パッケージ

職務等級人事制度の構築手順や職務給制度の構築・運用に関する解説とともに、社労士法人が扱う業務の職務分析結果や各業務の進め方を工程別に解体・見える化したプロセス展開表も提供する、職務等級人事制度の導入・構築のためのパッケージです。

詳細はこちら

顧問先重要書類受渡保管庫

「顧問先重要書類受渡保管庫(法令ドライブ)」とは、顧問先の就業規則や三六協定等の社労士事務所としてきちんと管理・保管しておかなければならない重要書類を、安全・確実に保管・受け渡しができるサービスです。

セミナー動画視聴