お問い合わせ

  • 〒101-0032
  • 東京都千代田区岩本町1-2-19
  • 株式会社日本法令 GIS会員係
  • 会員直通:03-3862-5463
  • FAX番号:03-3862-5045
お電話での受付時間
平日 9:00~17:30

お問い合わせはこちら

SSL グローバルサインのサイトシール

このシステムは、SSL(Secure Socket Layer) 技術を使用しています。ご入力いただいたお客様情報はSSL暗号化通信により保護されております。SSL詳細は上のセキュアシールをクリックして確認することができます。

GIS Topics

2025年06月

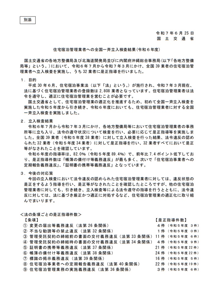
令和6年度 住宅宿泊管理業者立入検査結果

公開日:2025年06月27日
令和6年度 住宅宿泊管理業者立入検査結果
国土交通省は、全国39業者の住宅宿泊管理業者へ立入検査を実施し32業者に是正指導を行いました。
令和6年7月から令和7年3月にかけ、全国39業者(令和5年度:38業者)に対して立入検査を行った結果、法令違反の認められた32業者(令和5年度:34業者)に対して是正指導が行われました。
令和6年度の指導率は、82.0%(令和5年度:89.4%)と、前年比 7.4ポイント低下しており、是正指導件数は「帳簿の備付け等義務違反」が最も多く、次いで「住宅宿泊事業者への定期報告義務違反」、「証明書の携帯等義務違反」となっています。

<是正指導件数>
帳簿の備付け等義務違反:24件
住宅宿泊事業者への定期報告義務違反:22件
証明書の携帯等義務違反:21件
標識の掲示義務違反:16件
管理受託契約の締結前の書面の交付義務違反:11件

なお、令和7年3月現在、住宅宿泊管理業者の登録数は2,808業者となっています。

住宅宿泊管理業者への全国一斉立入検査結果(令和6年度)(国土交通省)
https://www.mlit.go.jp/report/press/tochi_fudousan_kensetsugyo16_hh_000001_00099.html
別添
https://www.mlit.go.jp/report/press/content/001896119.pdf

譲渡担保法

公開日:2025年06月20日
譲渡担保法
令和7年5月30日「譲渡担保契約及び所有権留保契約に関する法律(譲渡担保法)」「譲渡担保契約及び所有権留保契約に関する法律の施行に伴う関係法律の整備等に関する法律(整備法)」が成立し、6月6日に公布されました。

譲渡担保法は、これまで法令に明文の規定がなかった動産や債権等を目的とする譲渡担保契約、所有権留保契約の効力、譲渡担保権、留保所有権の実行、破産手続等における権利の取扱い等を定めています。

1.明文化・明確化
① 動産譲渡担保権設定者の権限
・設定者が担保の目的動産を使用収益することができることを明文化
② 集合動産・集合債権譲渡担保権に関する規律
・集合動産・集合債権譲渡担保権の設定が可能であることを明文化
・設定者の動産の処分権限・債権の取立権限、担保価値維持義務に関する規律を明確化
③ 根譲渡担保権の効力に関する規律
・根譲渡担保権の譲渡や元本確定事由など、根譲渡担保権に関する規律を新設

2.合理化
① 動産譲渡担保権と他の担保権が競合した場合の優劣関係
・第三者から認識しやすい譲渡担保権(例:登記されたもの)が優先するようにルールを変更
② 裁判所の手続によらない私的実行に関する規律
・私的実行の完了までの一定の猶予期間を創設、着手から2週間の経過等までは、実行が完了しないものとする
③ 譲渡担保権の破産手続等における取扱い
・破産手続等において質権と同様に扱われることを明文化
・裁判所による譲渡担保権の実行手続の禁止命令・取消命令を創設
④ 一般債権者の弁済原資を確保するための方策
・譲渡担保権者が倒産財団に一定額を組み入れる制度を創設

整備法は、譲渡担保権等の十分な公示を行うために「動産及び債権の譲渡の対抗要件に関する民法の特例等に関する法律」を改正して、動産・債権譲渡登記制度を見直すなど、関係法律について所要の整備が行われています。

<施行>
令和7年6月6日から起算して2年6月を超えない範囲内

「譲渡担保契約及び所有権留保契約に関する法律」(譲渡担保法)について(法務省)
https://www.moj.go.jp/MINJI/minji07_00371.html
譲渡担保法の概要
https://www.moj.go.jp/content/001440978.pdf
整備法の概要
https://www.moj.go.jp/content/001440979.pdf

令和6年度/下請法運用状況

公開日:2025年06月12日
令和6年度/下請法運用状況
中小企業庁は、令和6年度の下請代金支払遅延等防止法の運用状況について取りまとめました。

1.オンライン調査
 親事業者5.5万者、取引を行う下請事業者24万者に対して調査を実施し、下請法違反のおそれのある5,801者に対して、是正等を求める注意喚起文書を発出しました。

2.立入検査
 703者の親事業者に立入検査を行い、584者(違反行為:1,321件)に対して改善指導実施
<違反行為>
 ① 支払遅延:189件、② 下請代金の減額:139件、③ 買いたたき:106件
<義務違反>
 ① 書面不備・未交付:541件、② 書類未保存:152件

3.業種別による下請法違反
 ① 機械器具卸売業:80件、② 生産用機械器具製造業:79件、③ 道路貨物運送業:53件

4.下請代金の返還
 改善報告を提出した親事業者201者が、下請事業者4,951者に対して、減額した下請代金の返還や支払遅延にかかる遅延利息の支払など、総額約1億5,700万円の原状回復が行われました。また、親事業者からの違反行為に対する自発的な申出(16件)により、下請事業者1,376者に対して総額約5億4,400万円の原状回復が行われました。

※「下請代金支払遅延等防止法及び下請中小企業振興法の一部を改正する法律」により、令和8年1月1日より「下請事業者」は「中小受託事業者」、「親事業者」は「委託事業者」となります。

令和6年度における下請代金支払遅延等防止法に基づく取組(中小企業庁)
https://www.chusho.meti.go.jp/keiei/torihiki/2025/250611.html
本文
https://www.chusho.meti.go.jp/keiei/torihiki/daikin/r6_jisseki-gaiyou.pdf

3月/4月宿泊旅行統計調査結果

公開日:2025年06月06日
3月/4月宿泊旅行統計調査結果
観光庁は、3月・4月の宿泊旅行統計調査の第2次速報、第1次速報を公表しました。
・延べ宿泊者数(日本人・外国人)
3月:5,551万人泊(前年+0.7%)
4月:5,336万人泊(前年+2.8%)

日本人延べ宿泊者数
3月:4,069万人泊(前年△3.4%)
4月:1,639万人泊(前年△1.1%)

外国人延べ宿泊者数
3月:1,482万人泊(前年+14.1%)
4月:1,639万人泊(前年+13.0%)

日本人の宿泊者数は前年と比較して減少しましたが、外国人の宿泊者数は増加しています。

都道府県別外国人延べ宿泊者数(2025年3月)と前年同月比
前年増加率ベスト3
① 秋田県:9,830(前年+112.8%)
② 新潟県:98,300(前年+107.9%)
③ 香川県:97,680(前年+68.6%)

三大都市圏および地方部ともに外国人延べ宿泊者数は増加しています。