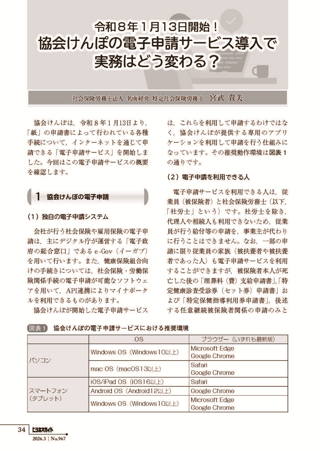
週刊SJS

アイキャッチ画像
代表取締役等住所非表示措置の見直しに関する検討が行われています
2月5日、政府の規制改革推進会議スタートアップ・イノベーション促進ワーキング・グループの第9回会議が開催され、代表者住所非表示措置の対象拡大等に関する検討が行われました。

代表取締役等住所非表示措置は、会社法の規定で株式会社の代表取締役等は住所を登記しなければならないとされているところ、インターネット・SNSの普及等を踏まえ、「住所」という個人情報の公開が、起業の躊躇やストーカー等の被害、過度な営業行為等の誘発などにつながることを懸念する声が経済界から高まっていることを踏まえて令和6年10月に創設され、令和7年末時点で約1万6,000件の申出がされて(令和6年12月末時点の株式会社の現存数は約215万件)います。

本措置に対し、次のような要望があることから、検討が行われることとなりました。

制度見直しの要望
 ・株式会社以外の会社やその他の法人を非表示措置の対象とすること。
 ・登記の申請と同時でなくても非表示措置の申出ができるようにすること。
 ・既に登記されている代表取締役等の住所を非表示措置の対象とすること。
 ・非表示措置が講じられている場合でも、当該株式会社等には代表取締役等の住所が記載された登記事項証明書の交付を認めること。

資料によれば、次のような方針が示されています。

制度の利用状況を注視しつつ、見直しによる影響や、具体的なニーズ、システムの改修の要否、費用対効果等を把握し、検討を進める。


詳細は、下記リンク先にてご確認ください。
週刊SJSの最新記事を見る
2026.02.06 up

📒…雑誌発売日 📚…書籍発売日 🎤…会場受講のセミナー・ゼミ 💻…ウェビナー・動画配信

  • 動画・DVD-ROM販売
  • ichiba
  • 日本法令セミナー動画
  • 日本法令実務研究会
  • セミナー&動画
  • セミナー&動画
  • SJS会員限定セール
  • SJS会員限定セール

「ビジネスガイド」WEB版最新号

SJS会員の皆様は、毎号、本誌発売よりも前にWEB版をご覧いただけます。
ビジネスガイドWEB版の詳細を見る

事務所だより

事務所名と簡単なコメントを加えてすぐ使える!顧客への情報サービスに!

B4-1の画像
A4-4の画像
A4-3の画像
A4-2の画像
A4-1の画像
詳細
2026.01.14 up

社労士関連最新情報

2026-02-06
スポットワーカーを熱中症対策の対象に(2/6)
厚生労働省は4日、職場における熱中症防止対策について、スポットワーカーを熱中症対策の対象と明記したガイドラインの骨子案を、「職場における熱中症防止対策に係る検討会」に示した。雇入れ時の安全教育などを必要とする内容が盛り込まれる方向だが、単発・短時間で働くことが多いため、安全教育などの機会をどう確保するかを検討する。
2026-02-05
退職代行モームリ社長逮捕、弁護士書類送検へ(2/5)
警視庁は3日、退職代行サービスモームリの運営会社社長ら2人を弁護士法違反(非弁行為)の疑いで逮捕した。弁護士資格がないにもかかわらず、報酬目的で依頼者と勤務先との間の法律的な交渉を弁護士に紹介していた疑い。また5日、同運営会社から依頼者の紹介を違法に受けたとして、弁護士2人を含む計3人と所属先の弁護士法人2法人を、弁護士法違反(非弁提携)容疑で書類送検した。
2026-01-31
労働力人口初の7,000万人超え(1/31)
総務省は30日、2025年の労働力調査の詳細集計を発表した。就業者と失業者の合計値である労働力人口は7,004万人と、7,000万人の大台を初めて超えた。女性は1.4%増、65歳以上の男女は1.5%増と、女性と高齢者が全体を押し上げた。平均年間就業時間は1788.3時間と、前年に比べ0.9%減った。一方、同日厚生労働省が発表した「外国人雇用状況」の届出状況まとめ(2025年10月末時点)によると、国内の外国人労働者は257万1,037人と、2008年の集計開始以来、初めて250万人を超えた。
2026-01-30
障害者雇用納付金の義務拡大へ(1/31)
厚生労働省の今後の障害者雇用促進制度の在り方に関する研究会は30日、制度の見直しに関する報告書案を大筋で了承した。常用労働者100人超の雇用率未達企業が払う納付金について、対象を100人以下に拡大できないか検討する方針を盛り込んだ。今後は、労働政策審議会で議論し、早ければ2027年の通常国会で関連する法律の改正をめざす。
2026-01-26
雇用調整助成金の特例、災害時は原則1年に 厚労省が方針(1/26)
厚生労働省は26日、雇用調整助成金の緊急時の在り方について、経済変動、自然災害、感染症に分類してたたき台を労働政策審議会の分科会に示した。自然災害による特例の適用期間は原則1年とする方針。今後は、災害規模に応じた特例の要件を基本方針に盛り込み運用する。政府の対策本部設置や激甚災害指定などが基準となる見通し。3月末までに正式決定し、運用開始することを目指す。
2026-01-23
来年度国民年金支給1.9%上げも実質目減り(1/23)
厚生労働省は23日、2026年度の公的年金支給額を引き上げると発表した。国民年金は1.9%増、厚生年金は2.0%増で、4年連続のプラス改定となるが「マクロ経済スライド」発動により、実質的な年金額は目減りする。
2026-01-23
2026年度から障害者就労加算に上限 厚労省(1/23)
厚生労働省は22日、就労継続支援A型事業所に対する障害者就労支援の加算金について、対象となる就労定着者の人数に利用者の定員数に応じた上限を設けることを、省内の検討会で決定した。大阪市にある3つの就労継続支援A型事業所が過大に加算金を受け取った疑惑を受けたもの。
2026-01-23
大学生の就職内定率84.6%(1/23)
文部科学省と厚生労働省は23日、今春卒業予定の大学生の昨年12月1日時点での就職内定率が、前年同期比0.3ポイント増の84.6%だったと発表した。1996年の調査開始以来7番目に高く、21年以降は回復傾向が続いている。男女別では男子が83.3%、女子が86.2%だった。
2026-01-21
カスハラ指針案要綱等 大声での威圧など該当例明示(1/21)
労働政策審議会雇用環境・均等分科会は20日、今年10月から施行される見通しの企業のカスタマーハラスメント(カスハラ)対策をめぐって、指針案を取りまとめた。カスハラに該当する行為を例示しているほか、企業がとるべき措置として、対処方針の策定、相談対応体制の整備、悪質な客には警察への通報や店舗への出入り禁止といった措置をとることも検討すべきとした。また、就活セクハラに関する対策指針案もまとめられ、企業に就業規則などでの規定の明記、加害者の懲戒処分などの適正な実施などを求めた。
2026-01-17
障害年金 職員による医師の判定破棄で調査結果公表(1/17)
厚生労働省は16日、障害年金の審査において、日本年金機構の職員が医師の判定結果を破棄し、別の医師に再審査を依頼しているという、昨年末の共同通信の報道を受けた調査結果を公表した。昨年10月以降の、認定調書に誤りや疑義が生じ、別の認定医に審査を依頼し直した、原議が確認できる当初の認定調書811件のうち、不支給に覆した事案は11件、等級が下がった事案は6件あったが、妥当性に疑義はないとしている。今後は、認定プロセスの客観性・公正性を整理するため、ヒアリング調査を実施し、新たな対応方針を検討・策定して、4月末に公表予定。

お客様の声

社労士情報サイトからのお知らせ

2026-02-09
【会員限定】「ビジネスガイド WEB版」2026年3月号をアップしました。
特集記事は「特集 改正労働施策総合推進法,男女雇用機会均等法,女性活躍推進法,労働安全衛生法 省令・指針と実務対応」です。
2026-02-04
【プレミアム会員限定】「SR WEB版」第81号をアップしました。
特集記事は「◎特集1 〔令和7年12月~令和8年4月〕直近の改正総まとめ ◎特集2 育成就労制度と社労士業務」です。
2026-01-30
【会員限定】「就業規則・労務書式」バンクに新書式を追加しました。
書籍「改訂版 就業規則作成・書換のテクニック」より11の規程例をアップしました。
2026-01-14
「社労士事務所便り」2月号をアップしました。
【2月号の内容】
・子ども・子育て支援金の徴収が始まります
・賃上げ支援キャラバンが始まります!~経済産業省・中小企業庁
・「無期転換ルール及び多様な正社員等の労働契約関係の明確化に関する考え方と裁判例」が公表されています~厚生労働省
・貴社の取得状況はいかがですか? 有給休暇取得率が66.9%で過去最高に~厚生労働省「就労条件総合調査」
・高年齢者の労働災害防止のための指針案について
・不妊治療の公的サポート拡充
・カスハラ対策は、待ちの体制では間に合いません
・モデル就業規則 最新版の内容は?
・協会けんぽの平均保険料率が34年ぶりに引下げで9.9%に
・2026年4月施行 女性活躍推進法改正のポイント
・認定事業者マーク「こまもろう」を制定~こども性暴力防止法施行まであと1年
2026-01-09
【会員限定】「実務解説動画」日本法令実務研究会 初回お試し視聴動画 1点をアップしました。
弊社で毎月開催している日本法令実務研究会の初回お試し視聴動画 2点をアップしました(Microsoft Edgeで本サイトをご覧になっている方は、画像の上にマウスポインタ―がある状態でCtrlキーを2回押していただくと、画像が拡大されます)。

・複数弁護士による討論つき!「人事・労務のグレーゾーン対策」実務研究会【野口ゼミ】 第3クール初回お試し視聴版
2026-01-08
【会員限定】「ビジネスガイド WEB版」2026年2月号をアップしました。
特集記事は「◎特集1 中途採用の内定取消にまつわる法的留意点&実務対応 ◎特集2 4月から実施される改正項目」です。
2025-12-25
【会員限定】「実務解説動画」日本法令実務研究会 初回お試し視聴動画 2点をアップしました。
弊社で毎月開催している日本法令実務研究会の初回お試し視聴動画 2点をアップしました(Microsoft Edgeで本サイトをご覧になっている方は、画像の上にマウスポインタ―がある状態でCtrlキーを2回押していただくと、画像が拡大されます)。

・人手不足時代の労務管理について 一緒に悩み、一緒に考える研究会【岡崎ゼミ】初回お試し視聴版
・パターン別高齢者雇用の契約と実務【向井ゼミ】初回お試し視聴版
2025-12-22
年末年始 休業日のご案内
弊社では下記の期間を年末・年始の休業日といたします。
何卒よろしくお願い申し上げます。

【年末・年始 休業日】
2025年12月27日(土)~2026年1月4日(日)
※1月5日(月)より通常営業いたします。

休業期間中も「SJS社労士情報サイト」からの商品のご注文やセミナーのお申込みは可能ですが、2025年12月25日以降にご注文いただいた商品等の発送手配は2026年1月5日(月)以降となります。
12月25日(木)12時までにご注文承り分は、当日に出荷手配いたします。
また、年末年始期間中は、交通機関の混雑、運送業者の年末年始対応のため、商品のお届けに遅れが発生する場合も予想されますので、商品のご注文等は余裕をもってお申込みください。
2025-12-12
「社労士事務所便り」1月号をアップしました。
【1月号の内容】
・東京都教育委員会が教員へのカスハラ対応指針案を示しました
・「育児休業等給付専用のコールセンター」が設置されています
・4月からの道路交通法の改正により自転車にも青切符
・在留資格「留学」から就労資格への変更申請はお早めに
・子ども・子育て支援金について
・冬季の労災対策
・ハラスメント相談窓口が「あるのに機能していない」という矛盾
・もにす認定制度をご存じですか?
・高齢者は預金通帳を見せる? 介護保険の利用者負担見直しのゆくえ
・失業保険の申請サポートをめぐるトラブルに注意~国民生活センター・東京労働局が注意喚起
・障害者雇用ビジネスの実態と課題、対応策
2025-12-08
【会員限定】「ビジネスガイド WEB版」2026年1月号をアップしました。
特集記事は「◎特集1 法改正を踏まえた企業年金の見直し ◎特集2 パワハラや新人いじめで周囲の退職の原因になる社員の退職勧奨 ◎特集3 よくわかる育成就労制度に関する省令改正のポイント」です。

ビジネスガイド WEB版

会員限定動画

社労士情報サイト(SJS)会員限定動画 個人所得課税の改正内容と給与計算等実務への影響画像
社労士情報サイト(SJS)会員限定動画 個人所得課税の改正内容と給与計算等実務への影響

物価上昇における税負担の調整の観点から、基礎控除・給与所得控除の引上げ等が盛り込まれた令和7年度の税制改正が成立しました。いわゆる「103万円の壁」「150万円の壁」等話題になっていますが、すべての給与所得者が対象となるわけではありません。本動画では、本年度税制改正の中心的テーマである所得税の個人所得課税について、改正内容、給与計算等の実務への影響等について、基本的な内容を解説しています。※社労士情報サイト(SJS)会員様のみが視聴できる動画となります。

視聴方法の詳細はメールマガジンをご確認ください。

SR WEB版

セミナー動画視聴、SR WEB版閲覧、セミナー無料参加は、プレミアム会員のみとなります。

社労士情報サイト サービス一覧

ビジネスガイドWEB版

毎月10日の発売日より前にPC、タブレット、スマートフォンで読むことができます。2002年以降のバックナンバー記事(PDF形式)、Web版のみ掲載の情報の閲覧もできます。

就業規則・労務書式バンク

日本法令発行の書籍からピックアップした規程例および労務関連書式(契約書・社内書式・内容証明等)を収録。種別、業種、カテゴリー、キーワードの4つの方法で検索できます。

ビジネス書式・文例集

官庁への各種申請・届出様式やビジネス文書、契約書、内容証明等をダウンロードできます(Word・Excel・PDF形式。総収録数は2,000以上)

SJS HOT TOPICS

厚生労働省や日本年金機構を中心に、人事労務にまつわる行政の動向を、根拠となる資料とともに毎日お伝えしています。

厚生労働省資料

多岐にわたる厚生労働省の情報の中から、情報発信や提案資料、セミナーレジュメの作成に活用できるものを厳選して収録しています。

メールマガジン

1週間分のニュースや厚生労働省の情報などをまとめてお届け。割引価格で利用可能な主催セミナーや商品情報もお届けしています。

労働判例データベース

第一法規株式会社との提携による労働判例データベースを提供!
実績に直結する重要判例とその解説が、日付やキーワードから検索していつでもご覧いただけます。

実務解説動画

書籍やビジネスガイドの執筆者、セミナーの講師による解説動画をご覧いただけます。(プレミアム会員限定の「動画アーカイブ」もございます。)

未払い残業代リスク簡易診断システム

従業員数や給与、労働時間などに関する情報を入力すると、自動的に残業代単価等を割り出し、未払い残業代が算出された診断結果(PDFデータ)を作成することができます。

社労士事務所だより

オリジナルのひな型と記事をダウンロードすることができます。事務所名と簡単なコメントを加えてプリントアウトするだけで顧客先への情報ツールとしてご利用いただけます。

社労士業務必携シート

計10項目約100シート(Wordファイル)で見やすく、わかりやすく各種制度をまとめました。カスタマイズ可能で顧客向けの説明資料に最適。(監修・制作 ご存知平八会)

営業・業務 支援ツール

開業準備から開業後の顧客管理、受託事務の整理など、業務や営業に必要となる書式をWord、Excel、PowerPoint等のファイルで提供します。

日本法令主催セミナーの受講料割引

日本法令が開催している実務セミナーを、会員特別割引価格で受講することができます。(ライブ配信後に販売する『動画+レジュメセット』も含む)

書籍・商品の割引購入

当社が発売している商品(書籍、開業社会保険労務士専門誌「SR」、CD-ROM、法令様式等。一部のセット商品等は除く)が会員特別割引価格でご利用いただけます。

ビジネスガイド 無料購読

創刊50年を誇り、多くの社会保険労務士、企業の人事・労務担当者にご愛読いただいている実務誌『ビジネスガイド』の最新号を毎月お届けします。



セミナー動画視聴

SJSオリジナルのWebミニセミナーのバックナンバーと当社発売のセミナー動画商品(一部)をご覧いただけます。

セミナー動画視聴

日本法令主催セミナー無料受講

年間数十回開催される日本法令主催の実務セミナーのうち指定されたものを、無料で受講することができます(年間に受講できる上限日数まで)。

日本法令セミナーの無料受講について

SR WEB版

開業社会保険労務士専門誌「SR」の電子版(バックナンバー含む)を参照することが可能です。

SR WEB版について

社会保険労務法人の職務等級人事制度構築パッケージ

職務等級人事制度の構築手順や職務給制度の構築・運用に関する解説とともに、社労士法人が扱う業務の職務分析結果や各業務の進め方を工程別に解体・見える化したプロセス展開表も提供する、職務等級人事制度の導入・構築のためのパッケージです。

詳細はこちら

顧問先重要書類受渡保管庫

「顧問先重要書類受渡保管庫(法令ドライブ)」とは、顧問先の就業規則や三六協定等の社労士事務所としてきちんと管理・保管しておかなければならない重要書類を、安全・確実に保管・受け渡しができるサービスです。

セミナー動画視聴