週刊SJS

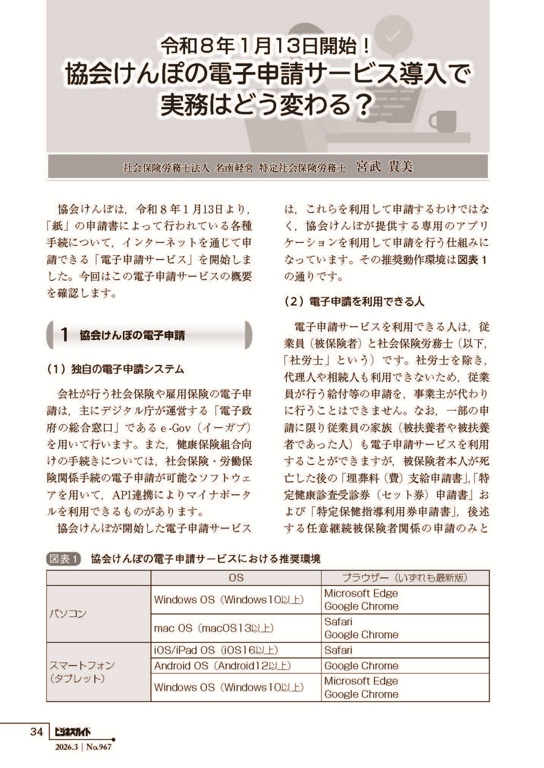
アイキャッチ画像
令和7年改正公益通報者保護法に基づき事業者がとるべき措置に関する指針の一部改正について諮問・答申が行われました
2月19日、第482回消費者委員会本会議が開催され、令和7年改正公益通報者保護法(令和8年12月1日施行)に基づき事業者がとるべき措置に関する指針の改正について、諮問・答申が行われました。

法改正の内容は、以下のとおりです。

 公益通報に適切に対応するための体制整備の徹底と実効性の向上
 → 従事者指定義務に違反する事業者(常時使用労働者数300人超に限る)に対し、勧告に従わない場合の命令権および命令違反時の刑事罰(30万円以下の罰金、両罰)を新設する
 → 上記事業者に対する現行法の報告徴収権限に加え、立入検査権限を新設するとともに、報告懈怠・虚偽報告、検査拒否に対する刑事罰(30万円以下の罰金、両罰)を新設する
 → 労働者等に対する事業者の公益通報対応体制の周知義務を明示する

 公益通報者の範囲拡大
 → 公益通報者の範囲に、事業者と業務委託関係にあるフリーランスおよび業務委託関係が終了して1年以内のフリーランスを追加し、公益通報を理由とする業務委託契約の解除その他不利益な取扱いを禁止する

 公益通報を阻害する要因への対処
 → 事業者が、労働者等に対し、正当な理由がなく、公益通報をしない旨の合意をすることを求めること等による公益通報妨害行為を禁止し、これに違反してされた合意等の法律行為を無効とする
 → 事業者が、正当な理由がなく、公益通報者を探索する行為をすることを禁止する

 公益通報を理由とする不利益取扱いの抑止等
 → 通報後1年以内(注)の解雇または懲戒は公益通報を理由としてされたものと推定する(民事訴訟上の立証責任転換)
   (注)事業者が外部通報があったことを知って解雇または懲戒をした場合は、事業者が知った日から1年以内
 → 公益通報を理由として解雇または懲戒をした者に対し、直罰(6月以下の拘禁刑または30万円以下の罰金、両罰)を新設する
 → 法人に対する法定刑を3,000万円以下の罰金とする
 → 公益通報を理由とする一般職の国家公務員等に対する不利益な取扱いを禁止し、これに違反して分限免職または懲戒処分をした者に対し、直罰(6月以下の拘禁刑または30万円以下の罰金)を新設する

指針案では、上記に対応して次のような内容が示されています。抜粋して紹介します。

【内部公益通報対応体制の整備、労働者等に対するその周知その他の必要な措置】
組織の長その他幹部からの独立性の確保に関する措置
 内部公益通報受付窓口において受け付ける内部公益通報に係る公益通報対応業務に関して、組織の長その他幹部に関係する事案については、これらの者からの独立性を確保する措置をとる。当該内部公益通報以外の公益通報に係る通報対象事実についての調査及び是正等の対応が必要な場合においても、同様の措置をとる。

不利益な取扱いの防止に関する措置
 イ 事業者の労働者及び役員等が不利益な取扱いを行うことを防ぐための措置をとるとともに、公益通報者が不利益な取扱いを受けていないかを把握する措置をとり、不利益な取扱いを把握した場合には、適切な救済・回復の措置をとる。 
 ロ 不利益な取扱いが行われた場合に、当該行為を行った労働者及び役員等に対して、行為態様、被害の程度、その他情状等の諸般の事情を考慮して、懲戒処分その他適切な措置をとる。

範囲外共有、通報妨害及び通報者探索の防止に関する措置
 イ 事業者の労働者及び役員等が範囲外共有を行うことを防ぐための措置をとり、範囲外共有が行われた場合には、適切な救済・回復の措置をとる。 
 ロ 法第11条の2第1項の規定による正当な理由がある場合を除いて、事業者の労働者及び役員等が通報妨害行為を行うことを防ぐための措置をとる。 
 ハ 法第11条の3の規定による正当な理由がある場合を除いて、事業者の労働者及び役員等が、通報者探索を行うことを防ぐための措置をとる。 
 ニ 範囲外共有、通報妨害行為及び通報者探索が行われた場合に、当該行為を行った労働者及び役員等に対して、行為態様、被害の程度、その他情状等の諸般の事情を考慮して、懲戒処分その他適切な措置をとる。 

労働者等に対する周知に関する措置等
 労働者等、役員、退職者並びに特定受託業務従事者及び特定受託業務従事者であった者に対し、法及び以下の事項(退職者及び特定受託業務従事者であった者については、チを除く。)について周知・啓発を行う。 
イ 内部公益通報受付窓口の設置に関する事項並びに連絡先及び連絡方法 
ロ 組織の長その他幹部からの独立性の確保に関する措置の内容 
ハ 公益通報対応業務の実施に関する措置の内容 
ニ 公益通報対応業務における利益相反の排除に関する措置の内容 
ホ 不利益な取扱いの防止に関する措置の内容 
ヘ 範囲外共有、通報妨害及び通報者探索の防止に関する措置の内容 
ト 是正措置等の通知に関する措置の内容 
チ 記録の保管、見直し・改善及び運用実績の労働者等、特定受託業務従事者及び役員への開示に関する措置の内容 
リ 公益通報に係る通報対象事実についての調査への協力に関する事項


詳細は、下記リンク先にてご確認ください。
週刊SJSの最新記事を見る
2026.02.26 up

📒…雑誌発売日 📚…書籍発売日 🎤…会場受講のセミナー・ゼミ 💻…ウェビナー・動画配信

  • 動画・DVD-ROM販売
  • ichiba
  • 日本法令セミナー動画
  • 日本法令実務研究会
  • セミナー&動画
  • セミナー&動画
  • SJS会員限定セール
  • SJS会員限定セール

「ビジネスガイド」WEB版最新号

SJS会員の皆様は、毎号、本誌発売よりも前にWEB版をご覧いただけます。
ビジネスガイドWEB版の詳細を見る

事務所だより

事務所名と簡単なコメントを加えてすぐ使える!顧客への情報サービスに!

B4-1の画像
A4-4の画像
A4-3の画像
A4-2の画像
A4-1の画像
詳細
2026.02.13 up

社労士関連最新情報

2026-02-19
最高裁 旧警備業法の就業制限「違憲」(2/19)
最高裁大法廷は18日、成年後見制度利用者の就業を制限した旧警備業法の規定(欠格条項。2019年に撤廃)について、憲法14条、22条に違反するとの判断を初めて示した。戦後14例目の違憲判断。「障害者を取り巻く社会や国民の意識の変化」に制度が対応できず、「看過しがたい不利益を与えた」と指摘した一方、国の賠償責任については「国会が改廃などの措置を取らなかったのは違法とは言えない」として否定した。
2026-02-18
高市首相 裁量労働制の見直し表明へ(2/18)
17日、高市首相が20日に行う施政方針演説の原案が判明し、経済成長戦略の一環として、裁量労働制の見直しを表明する方向で調整していることがわかった。一方で、「副業・兼業にあたっての健康確保措置の導入」「テレワークなどの柔軟な働き方の拡大」なども盛り込まれ、幅広い働き方を促す見通し。
2026-02-18
健保法改正案に家計への配慮を明記(2/18)
厚生労働省は18日、同日に開会した特別国会に提出する方針の健康保険法改正案の概要を、自民党の部会に示した。月額上限を2026年8月から2段階で引き上げ、将来的に現行より7~38%引き上げるという高額療養費の見直し案について、長期療養者の家計への影響に配慮する規定を設ける。3月上旬に閣議決定予定。
2026-02-12
不妊治療の通院費8割補助へ(2/12)
こども家庭庁は2026年度から、1時間以上かけて不妊治療に通う場合の交通費を補助を新設する。公共交通機関を利用した際の費用やガソリン代を対象に、10回を上限に8割を補助する。あわせて、産後の健診は2回、産後ケアは7回、乳幼児健診は6回を上限に、移動に1時間以上かかる場合、同様の補助を行う。いずれも希望者は市区町村に申請する。
2026-02-12
マイナ保険証 12月の利用率63.24%(2/12)
厚生労働省は12日、昨年12月のマイナ保険証の利用率が63.24%(前月から13.76ポイント増加)だったと明らかにした。12月1日に従来の保険証が有効期限を迎えたため、上昇した。また、昨年9月に運用を開始した「スマホ保険証」は、当初4.2%だった対応可能な医療機関が、汎用カードリーダーの導入などにより、2月1日時点で48.7%となった。
2026-02-09
25年の実質賃金 4年連続マイナス(2/9)
厚生労働省は9日、2025年の毎月勤労統計調査(速報)を発表した。実質賃金は前年比1.3%減で、4年連続のマイナスとなった。名目賃金は月平均で前年比2.3%増の35万5,919円で、伸び率は33年ぶりに2年連続の2%超えとなったが、物価高騰に賃金が追いつかなかった。同時に発表された昨年12月の実質賃金では、前年同月比0.1%減で12カ月連続のマイナスだった。
2026-02-06
スポットワーカーを熱中症対策の対象に(2/6)
厚生労働省は4日、職場における熱中症防止対策について、スポットワーカーを熱中症対策の対象と明記したガイドラインの骨子案を、「職場における熱中症防止対策に係る検討会」に示した。雇入れ時の安全教育などを必要とする内容が盛り込まれる方向だが、単発・短時間で働くことが多いため、安全教育などの機会をどう確保するかを検討する。
2026-02-05
退職代行モームリ社長逮捕、弁護士書類送検へ(2/5)
警視庁は3日、退職代行サービスモームリの運営会社社長ら2人を弁護士法違反(非弁行為)の疑いで逮捕した。弁護士資格がないにもかかわらず、報酬目的で依頼者と勤務先との間の法律的な交渉を弁護士に紹介していた疑い。また5日、同運営会社から依頼者の紹介を違法に受けたとして、弁護士2人を含む計3人と所属先の弁護士法人2法人を、弁護士法違反(非弁提携)容疑で書類送検した。
2026-01-31
労働力人口初の7,000万人超え(1/31)
総務省は30日、2025年の労働力調査の詳細集計を発表した。就業者と失業者の合計値である労働力人口は7,004万人と、7,000万人の大台を初めて超えた。女性は1.4%増、65歳以上の男女は1.5%増と、女性と高齢者が全体を押し上げた。平均年間就業時間は1788.3時間と、前年に比べ0.9%減った。一方、同日厚生労働省が発表した「外国人雇用状況」の届出状況まとめ(2025年10月末時点)によると、国内の外国人労働者は257万1,037人と、2008年の集計開始以来、初めて250万人を超えた。
2026-01-30
障害者雇用納付金の義務拡大へ(1/31)
厚生労働省の今後の障害者雇用促進制度の在り方に関する研究会は30日、制度の見直しに関する報告書案を大筋で了承した。常用労働者100人超の雇用率未達企業が払う納付金について、対象を100人以下に拡大できないか検討する方針を盛り込んだ。今後は、労働政策審議会で議論し、早ければ2027年の通常国会で関連する法律の改正をめざす。

お客様の声

社労士情報サイトからのお知らせ

2026-02-12
「社労士事務所便り」3月号をアップしました。
【3月号の内容】
・令和8年度雇用関係助成金の主な見直しについて
・「女性特有の健康課題に関する問診を活用した女性の健康管理支援実施マニュアル~事業者向け~」が公表されました
・厚生労働省が「フリーランスに対するハラスメント対策の研修動画」を公表
・特定技能・育成就労の分野別運用方針が閣議決定されました
・帰宅困難者等への対策ガイドラインが改訂されました
・「労務費の適切な転嫁のための価格交渉に関する指針」が改正されました
・障害者雇用納付金 対象拡大の動きと企業の対応
・事業の譲渡を行う際に会社等が守るべきルールが変わりました!
・「労働時間規制の緩和」検討、約6割が肯定的~エン転職アンケートより
・令和8年度の年金額・国民年金保険料および前納額が公表されました~厚生労働省
・「産休・育休中の経済的支援かんたん試算ツール」が公開されました
2026-02-09
【会員限定】「ビジネスガイド WEB版」2026年3月号をアップしました。
特集記事は「特集 改正労働施策総合推進法,男女雇用機会均等法,女性活躍推進法,労働安全衛生法 省令・指針と実務対応」です。
2026-02-04
【プレミアム会員限定】「SR WEB版」第81号をアップしました。
特集記事は「◎特集1 〔令和7年12月~令和8年4月〕直近の改正総まとめ ◎特集2 育成就労制度と社労士業務」です。
2026-01-30
【会員限定】「就業規則・労務書式」バンクに新書式を追加しました。
書籍「改訂版 就業規則作成・書換のテクニック」より11の規程例をアップしました。
2026-01-14
「社労士事務所便り」2月号をアップしました。
【2月号の内容】
・子ども・子育て支援金の徴収が始まります
・賃上げ支援キャラバンが始まります!~経済産業省・中小企業庁
・「無期転換ルール及び多様な正社員等の労働契約関係の明確化に関する考え方と裁判例」が公表されています~厚生労働省
・貴社の取得状況はいかがですか? 有給休暇取得率が66.9%で過去最高に~厚生労働省「就労条件総合調査」
・高年齢者の労働災害防止のための指針案について
・不妊治療の公的サポート拡充
・カスハラ対策は、待ちの体制では間に合いません
・モデル就業規則 最新版の内容は?
・協会けんぽの平均保険料率が34年ぶりに引下げで9.9%に
・2026年4月施行 女性活躍推進法改正のポイント
・認定事業者マーク「こまもろう」を制定~こども性暴力防止法施行まであと1年
2026-01-09
【会員限定】「実務解説動画」日本法令実務研究会 初回お試し視聴動画 1点をアップしました。
弊社で毎月開催している日本法令実務研究会の初回お試し視聴動画 2点をアップしました(Microsoft Edgeで本サイトをご覧になっている方は、画像の上にマウスポインタ―がある状態でCtrlキーを2回押していただくと、画像が拡大されます)。

・複数弁護士による討論つき!「人事・労務のグレーゾーン対策」実務研究会【野口ゼミ】 第3クール初回お試し視聴版
2026-01-08
【会員限定】「ビジネスガイド WEB版」2026年2月号をアップしました。
特集記事は「◎特集1 中途採用の内定取消にまつわる法的留意点&実務対応 ◎特集2 4月から実施される改正項目」です。
2025-12-25
【会員限定】「実務解説動画」日本法令実務研究会 初回お試し視聴動画 2点をアップしました。
弊社で毎月開催している日本法令実務研究会の初回お試し視聴動画 2点をアップしました(Microsoft Edgeで本サイトをご覧になっている方は、画像の上にマウスポインタ―がある状態でCtrlキーを2回押していただくと、画像が拡大されます)。

・人手不足時代の労務管理について 一緒に悩み、一緒に考える研究会【岡崎ゼミ】初回お試し視聴版
・パターン別高齢者雇用の契約と実務【向井ゼミ】初回お試し視聴版
2025-12-22
年末年始 休業日のご案内
弊社では下記の期間を年末・年始の休業日といたします。
何卒よろしくお願い申し上げます。

【年末・年始 休業日】
2025年12月27日(土)~2026年1月4日(日)
※1月5日(月)より通常営業いたします。

休業期間中も「SJS社労士情報サイト」からの商品のご注文やセミナーのお申込みは可能ですが、2025年12月25日以降にご注文いただいた商品等の発送手配は2026年1月5日(月)以降となります。
12月25日(木)12時までにご注文承り分は、当日に出荷手配いたします。
また、年末年始期間中は、交通機関の混雑、運送業者の年末年始対応のため、商品のお届けに遅れが発生する場合も予想されますので、商品のご注文等は余裕をもってお申込みください。
2025-12-12
「社労士事務所便り」1月号をアップしました。
【1月号の内容】
・東京都教育委員会が教員へのカスハラ対応指針案を示しました
・「育児休業等給付専用のコールセンター」が設置されています
・4月からの道路交通法の改正により自転車にも青切符
・在留資格「留学」から就労資格への変更申請はお早めに
・子ども・子育て支援金について
・冬季の労災対策
・ハラスメント相談窓口が「あるのに機能していない」という矛盾
・もにす認定制度をご存じですか?
・高齢者は預金通帳を見せる? 介護保険の利用者負担見直しのゆくえ
・失業保険の申請サポートをめぐるトラブルに注意~国民生活センター・東京労働局が注意喚起
・障害者雇用ビジネスの実態と課題、対応策

ビジネスガイド WEB版

会員限定動画

社労士情報サイト(SJS)会員限定動画 個人所得課税の改正内容と給与計算等実務への影響画像
社労士情報サイト(SJS)会員限定動画 個人所得課税の改正内容と給与計算等実務への影響

物価上昇における税負担の調整の観点から、基礎控除・給与所得控除の引上げ等が盛り込まれた令和7年度の税制改正が成立しました。いわゆる「103万円の壁」「150万円の壁」等話題になっていますが、すべての給与所得者が対象となるわけではありません。本動画では、本年度税制改正の中心的テーマである所得税の個人所得課税について、改正内容、給与計算等の実務への影響等について、基本的な内容を解説しています。※社労士情報サイト(SJS)会員様のみが視聴できる動画となります。

視聴方法の詳細はメールマガジンをご確認ください。

SR WEB版

セミナー動画視聴、SR WEB版閲覧、セミナー無料参加は、プレミアム会員のみとなります。

社労士情報サイト サービス一覧

ビジネスガイドWEB版

毎月10日の発売日より前にPC、タブレット、スマートフォンで読むことができます。2002年以降のバックナンバー記事(PDF形式)、Web版のみ掲載の情報の閲覧もできます。

就業規則・労務書式バンク

日本法令発行の書籍からピックアップした規程例および労務関連書式(契約書・社内書式・内容証明等)を収録。種別、業種、カテゴリー、キーワードの4つの方法で検索できます。

ビジネス書式・文例集

官庁への各種申請・届出様式やビジネス文書、契約書、内容証明等をダウンロードできます(Word・Excel・PDF形式。総収録数は2,000以上)

SJS HOT TOPICS

厚生労働省や日本年金機構を中心に、人事労務にまつわる行政の動向を、根拠となる資料とともに毎日お伝えしています。

厚生労働省資料

多岐にわたる厚生労働省の情報の中から、情報発信や提案資料、セミナーレジュメの作成に活用できるものを厳選して収録しています。

メールマガジン

1週間分のニュースや厚生労働省の情報などをまとめてお届け。割引価格で利用可能な主催セミナーや商品情報もお届けしています。

労働判例データベース

第一法規株式会社との提携による労働判例データベースを提供!
実績に直結する重要判例とその解説が、日付やキーワードから検索していつでもご覧いただけます。

実務解説動画

書籍やビジネスガイドの執筆者、セミナーの講師による解説動画をご覧いただけます。(プレミアム会員限定の「動画アーカイブ」もございます。)

未払い残業代リスク簡易診断システム

従業員数や給与、労働時間などに関する情報を入力すると、自動的に残業代単価等を割り出し、未払い残業代が算出された診断結果(PDFデータ)を作成することができます。

社労士事務所だより

オリジナルのひな型と記事をダウンロードすることができます。事務所名と簡単なコメントを加えてプリントアウトするだけで顧客先への情報ツールとしてご利用いただけます。

社労士業務必携シート

計10項目約100シート(Wordファイル)で見やすく、わかりやすく各種制度をまとめました。カスタマイズ可能で顧客向けの説明資料に最適。(監修・制作 ご存知平八会)

営業・業務 支援ツール

開業準備から開業後の顧客管理、受託事務の整理など、業務や営業に必要となる書式をWord、Excel、PowerPoint等のファイルで提供します。

日本法令主催セミナーの受講料割引

日本法令が開催している実務セミナーを、会員特別割引価格で受講することができます。(ライブ配信後に販売する『動画+レジュメセット』も含む)

書籍・商品の割引購入

当社が発売している商品(書籍、開業社会保険労務士専門誌「SR」、CD-ROM、法令様式等。一部のセット商品等は除く)が会員特別割引価格でご利用いただけます。

ビジネスガイド 無料購読

創刊50年を誇り、多くの社会保険労務士、企業の人事・労務担当者にご愛読いただいている実務誌『ビジネスガイド』の最新号を毎月お届けします。



セミナー動画視聴

SJSオリジナルのWebミニセミナーのバックナンバーと当社発売のセミナー動画商品(一部)をご覧いただけます。

セミナー動画視聴

日本法令主催セミナー無料受講

年間数十回開催される日本法令主催の実務セミナーのうち指定されたものを、無料で受講することができます(年間に受講できる上限日数まで)。

日本法令セミナーの無料受講について

SR WEB版

開業社会保険労務士専門誌「SR」の電子版(バックナンバー含む)を参照することが可能です。

SR WEB版について

社会保険労務法人の職務等級人事制度構築パッケージ

職務等級人事制度の構築手順や職務給制度の構築・運用に関する解説とともに、社労士法人が扱う業務の職務分析結果や各業務の進め方を工程別に解体・見える化したプロセス展開表も提供する、職務等級人事制度の導入・構築のためのパッケージです。

詳細はこちら

顧問先重要書類受渡保管庫

「顧問先重要書類受渡保管庫(法令ドライブ)」とは、顧問先の就業規則や三六協定等の社労士事務所としてきちんと管理・保管しておかなければならない重要書類を、安全・確実に保管・受け渡しができるサービスです。

セミナー動画視聴