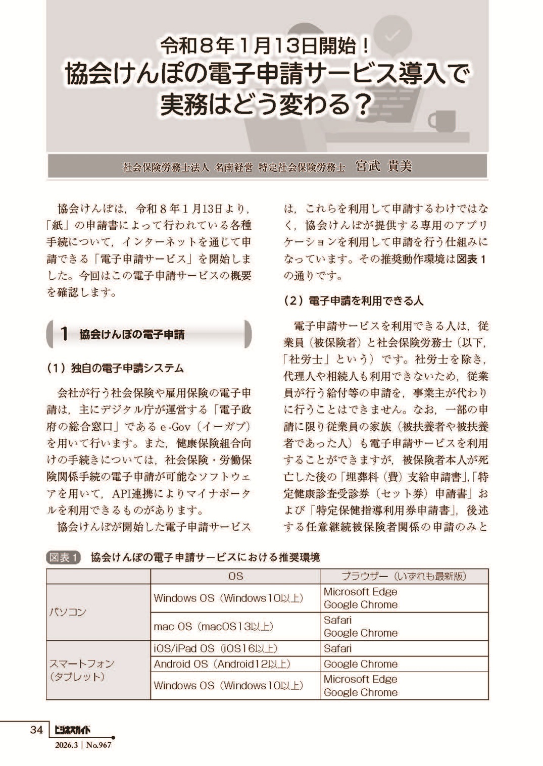
週刊SJS

アイキャッチ画像
カスハラ指針および就活等セクハラ指針の告示、リーフレットの公表がされています
2月26日、厚生労働省は、「事業主が職場における顧客等の言動に起因する問題に関して雇用管理上講ずべき措置等についての指針」(令和8年2月26日厚生労働省告示第51号)および「事業主が求職活動等における性的な言動に起因する問題に関して雇用管理上講ずべき措置等についての指針」(令和8年2月26日厚生労働省告示第52号)を告示し、あわせて2種類(簡易版・詳細版)のリーフレットを公表しました。

リーフレットでは、いずれもカスハラ、就活等セクハラに関して講ずべき措置等がまとめられています。

ここでは、詳細版の内容を紹介します。

【令和8年10月1日から、カスタマーハラスメント対策、求職者等に対するセクシュアルハラスメント対策が義務化されます!】
カスタマーハラスメント対策の義務化【改正労働施策総合推進法・指針の内容】
カスタマーハラスメントの防止のために講ずべき措置(義務)
 ・事業主の方針等の明確化及びその周知・啓発
 ・相談体制の整備
 ・事後の迅速かつ適切な対応
 ・対応の実効性を確保するために必要なカスタマーハラスメントの抑止のための措置
 ・そのほか併せて講ずべき措置
事業主の責務
労働者の責務
他の事業主の講ずる雇用管理上の措置の実施に関する協力
カスタマーハラスメントを防止するための望ましい取組
自らの雇用する労働者以外の者に対する顧客等の言動に関し行うことが望ましい取組
求職者等に対するセクシュアルハラスメント対策の義務化【改正男女雇用機会均等法・指針の内容】
求職者等に対するセクシュアルハラスメントの防止のために講ずべき措置
 ・事業主の方針等の明確化及びその周知・啓発
 ・相談体制の整備
 ・事後の迅速かつ適切な対応
 ・そのほか併せて講ずべき措置
事業主の責務
労働者の責務
求職者等に対するセクシュアルハラスメントを防止するための望ましい取組
求職者等に対するパワーハラスメントに類する行為等に関し行うことが望ましい取組

事業者が講ずべき措置のうち、他のハラスメントで講ずべき措置とは異なる内容のものとして、次のものが示されています。

カスハラ
 → 特に悪質と考えられるカスタマーハラスメントへの対処の方針をあらかじめ定め、労働者に周知し、当該対処を行うことができる体制を整備する

上記について、指針では次のように示されています。

就活等セクハラ
 → 求職活動等に関するルール(注)をあらかじめ明確化(し、労働者及び)求職者等(に周知・啓発する)
  (注)例えば、面談時間及び場所の指定、実施体制、やり取りに用いるSNSの種類の指定等、面談等を行う際の規則など


詳細は、下記リンク先にてご確認ください。
週刊SJSの最新記事を見る
2026.03.04 up

📒…雑誌発売日 📚…書籍発売日 🎤…会場受講のセミナー・ゼミ 💻…ウェビナー・動画配信

  • 動画・DVD-ROM販売
  • ichiba
  • 日本法令セミナー動画
  • 日本法令実務研究会
  • セミナー&動画
  • セミナー&動画
  • SJS会員限定セール
  • SJS会員限定セール

「ビジネスガイド」WEB版最新号

SJS会員の皆様は、毎号、本誌発売よりも前にWEB版をご覧いただけます。
ビジネスガイドWEB版の詳細を見る

事務所だより

事務所名と簡単なコメントを加えてすぐ使える!顧客への情報サービスに!

B4-1の画像
A4-4の画像
A4-3の画像
A4-2の画像
A4-1の画像
詳細
2026.02.13 up

社労士関連最新情報

2026-02-27
来年度に労災隠しの実態調査を実施(2/27)
厚生労働省は、この10年間の労災隠しの送検件数が90件前後で推移しており労災の報告義務を怠る企業が少なくないとみて、2026年度に実態調査を行う。労災隠しの背景にメリット制による保険料負担の軽減があるとの指摘があり、調査結果を踏まえて制度改正について検討する方針。
2026-02-27
差戻控訴審 再雇用後の基本給大幅減額は「不合理」維持(2/27)
名古屋自動車学校の元指導員が再雇用後の基本給等が定年前から大幅に減額されたのは不当として争っている事件の差戻控訴審で、名古屋高裁は26日、差額分の一部支払いを命じた。差戻し前の一審、二審では60%を下回る部分について違法とされ、最高裁は基本給の性質や支給目的の検討が欠けているとして差し戻していた。今回の判決では、指導員である正職員と嘱託職員の基本給について、事務員に比べてばらつきが小さく、職務給としての性質が大きな割合を占めると認定した。
2026-02-27
雇用保険料率の引下げを決定(2/27)
厚生労働省は、2026年度の雇用保険料率を全体で1.45%から1.35%に引き下げることを、26日に決定した。2年連続での引下げとなる。失業等給付は0.7%から0.6%へ引下げとなり、育児休業給付(0.4%)と雇用保険二事業(0.35%)は据え置かれる。
2026-02-27
スポットワーク 直前キャンセルの規定を厳格化(2/27)
スポットワーク協会は26日、マッチング成立前に予測できなかったやむを得ない場合を除き、マッチング成立後に雇用主都合で採用の取りやめる場合は休業手当を満額支給するよう、規定を厳格化することを発表した。求人情報の掲載ミスによる就労開始24時間前までのキャンセルや、他の就労先での評価の低さを理由とするキャンセルは認められないことを明示する。3月上旬までにガイドラインの修正案をまとめ、3月の公表を目指す。
2026-02-22
Gビズポータル3月開始 行政手続が円滑に(2/22)
政府は、事業者が行政手続を円滑に行えるよう支援するポータルサイト(Gビズポータル)を3月にリリースする。行政手続や補助金の情報をオンラインで一括して検索でき、提出書類をクラウド上(電子ロッカー)で保存できる機能、一度作成した書類を別の手続きでも使用できる機能などを備える。補助金情報はキーワード検索ができ、一部の補助金は関連情報の表示、申請手続、審査結果の確認が一貫してできる。
2026-02-21
厚労省検討会 外国人雇用対策のあり方を議論(2/21)
政府が1月に外国人政策の基本方針である「外国人の受入れ・秩序ある共生のための総合的対応策」をまとめたことを受け、厚生労働省は20日、「外国人雇用対策の在り方に関する検討会」(第12回)を約1年半ぶりに開催した。不法就労対策の推進など、事業主が守るべきルールの見直しを議論する。「外国人雇用管理指針」の見直しも視野に進める。
2026-02-19
最高裁 旧警備業法の就業制限「違憲」(2/19)
最高裁大法廷は18日、成年後見制度利用者の就業を制限した旧警備業法の規定(欠格条項。2019年に撤廃)について、憲法14条、22条に違反するとの判断を初めて示した。戦後14例目の違憲判断。「障害者を取り巻く社会や国民の意識の変化」に制度が対応できず、「看過しがたい不利益を与えた」と指摘した一方、国の賠償責任については「国会が改廃などの措置を取らなかったのは違法とは言えない」として否定した。
2026-02-18
高市首相 裁量労働制の見直し表明へ(2/18)
17日、高市首相が20日に行う施政方針演説の原案が判明し、経済成長戦略の一環として、裁量労働制の見直しを表明する方向で調整していることがわかった。一方で、「副業・兼業にあたっての健康確保措置の導入」「テレワークなどの柔軟な働き方の拡大」なども盛り込まれ、幅広い働き方を促す見通し。
2026-02-18
健保法改正案に家計への配慮を明記(2/18)
厚生労働省は18日、同日に開会した特別国会に提出する方針の健康保険法改正案の概要を、自民党の部会に示した。月額上限を2026年8月から2段階で引き上げ、将来的に現行より7~38%引き上げるという高額療養費の見直し案について、長期療養者の家計への影響に配慮する規定を設ける。3月上旬に閣議決定予定。
2026-02-12
不妊治療の通院費8割補助へ(2/12)
こども家庭庁は2026年度から、1時間以上かけて不妊治療に通う場合の交通費を補助を新設する。公共交通機関を利用した際の費用やガソリン代を対象に、10回を上限に8割を補助する。あわせて、産後の健診は2回、産後ケアは7回、乳幼児健診は6回を上限に、移動に1時間以上かかる場合、同様の補助を行う。いずれも希望者は市区町村に申請する。

お客様の声

社労士情報サイトからのお知らせ

2026-02-12
「社労士事務所便り」3月号をアップしました。
【3月号の内容】
・令和8年度雇用関係助成金の主な見直しについて
・「女性特有の健康課題に関する問診を活用した女性の健康管理支援実施マニュアル~事業者向け~」が公表されました
・厚生労働省が「フリーランスに対するハラスメント対策の研修動画」を公表
・特定技能・育成就労の分野別運用方針が閣議決定されました
・帰宅困難者等への対策ガイドラインが改訂されました
・「労務費の適切な転嫁のための価格交渉に関する指針」が改正されました
・障害者雇用納付金 対象拡大の動きと企業の対応
・事業の譲渡を行う際に会社等が守るべきルールが変わりました!
・「労働時間規制の緩和」検討、約6割が肯定的~エン転職アンケートより
・令和8年度の年金額・国民年金保険料および前納額が公表されました~厚生労働省
・「産休・育休中の経済的支援かんたん試算ツール」が公開されました
2026-02-09
【会員限定】「ビジネスガイド WEB版」2026年3月号をアップしました。
特集記事は「特集 改正労働施策総合推進法,男女雇用機会均等法,女性活躍推進法,労働安全衛生法 省令・指針と実務対応」です。
2026-02-04
【プレミアム会員限定】「SR WEB版」第81号をアップしました。
特集記事は「◎特集1 〔令和7年12月~令和8年4月〕直近の改正総まとめ ◎特集2 育成就労制度と社労士業務」です。
2026-01-30
【会員限定】「就業規則・労務書式」バンクに新書式を追加しました。
書籍「改訂版 就業規則作成・書換のテクニック」より11の規程例をアップしました。
2026-01-14
「社労士事務所便り」2月号をアップしました。
【2月号の内容】
・子ども・子育て支援金の徴収が始まります
・賃上げ支援キャラバンが始まります!~経済産業省・中小企業庁
・「無期転換ルール及び多様な正社員等の労働契約関係の明確化に関する考え方と裁判例」が公表されています~厚生労働省
・貴社の取得状況はいかがですか? 有給休暇取得率が66.9%で過去最高に~厚生労働省「就労条件総合調査」
・高年齢者の労働災害防止のための指針案について
・不妊治療の公的サポート拡充
・カスハラ対策は、待ちの体制では間に合いません
・モデル就業規則 最新版の内容は?
・協会けんぽの平均保険料率が34年ぶりに引下げで9.9%に
・2026年4月施行 女性活躍推進法改正のポイント
・認定事業者マーク「こまもろう」を制定~こども性暴力防止法施行まであと1年
2026-01-09
【会員限定】「実務解説動画」日本法令実務研究会 初回お試し視聴動画 1点をアップしました。
弊社で毎月開催している日本法令実務研究会の初回お試し視聴動画 2点をアップしました(Microsoft Edgeで本サイトをご覧になっている方は、画像の上にマウスポインタ―がある状態でCtrlキーを2回押していただくと、画像が拡大されます)。

・複数弁護士による討論つき!「人事・労務のグレーゾーン対策」実務研究会【野口ゼミ】 第3クール初回お試し視聴版
2026-01-08
【会員限定】「ビジネスガイド WEB版」2026年2月号をアップしました。
特集記事は「◎特集1 中途採用の内定取消にまつわる法的留意点&実務対応 ◎特集2 4月から実施される改正項目」です。
2025-12-25
【会員限定】「実務解説動画」日本法令実務研究会 初回お試し視聴動画 2点をアップしました。
弊社で毎月開催している日本法令実務研究会の初回お試し視聴動画 2点をアップしました(Microsoft Edgeで本サイトをご覧になっている方は、画像の上にマウスポインタ―がある状態でCtrlキーを2回押していただくと、画像が拡大されます)。

・人手不足時代の労務管理について 一緒に悩み、一緒に考える研究会【岡崎ゼミ】初回お試し視聴版
・パターン別高齢者雇用の契約と実務【向井ゼミ】初回お試し視聴版
2025-12-22
年末年始 休業日のご案内
弊社では下記の期間を年末・年始の休業日といたします。
何卒よろしくお願い申し上げます。

【年末・年始 休業日】
2025年12月27日(土)~2026年1月4日(日)
※1月5日(月)より通常営業いたします。

休業期間中も「SJS社労士情報サイト」からの商品のご注文やセミナーのお申込みは可能ですが、2025年12月25日以降にご注文いただいた商品等の発送手配は2026年1月5日(月)以降となります。
12月25日(木)12時までにご注文承り分は、当日に出荷手配いたします。
また、年末年始期間中は、交通機関の混雑、運送業者の年末年始対応のため、商品のお届けに遅れが発生する場合も予想されますので、商品のご注文等は余裕をもってお申込みください。
2025-12-12
「社労士事務所便り」1月号をアップしました。
【1月号の内容】
・東京都教育委員会が教員へのカスハラ対応指針案を示しました
・「育児休業等給付専用のコールセンター」が設置されています
・4月からの道路交通法の改正により自転車にも青切符
・在留資格「留学」から就労資格への変更申請はお早めに
・子ども・子育て支援金について
・冬季の労災対策
・ハラスメント相談窓口が「あるのに機能していない」という矛盾
・もにす認定制度をご存じですか?
・高齢者は預金通帳を見せる? 介護保険の利用者負担見直しのゆくえ
・失業保険の申請サポートをめぐるトラブルに注意~国民生活センター・東京労働局が注意喚起
・障害者雇用ビジネスの実態と課題、対応策

ビジネスガイド WEB版

会員限定動画

社労士情報サイト(SJS)会員限定動画 個人所得課税の改正内容と給与計算等実務への影響画像
社労士情報サイト(SJS)会員限定動画 個人所得課税の改正内容と給与計算等実務への影響

物価上昇における税負担の調整の観点から、基礎控除・給与所得控除の引上げ等が盛り込まれた令和7年度の税制改正が成立しました。いわゆる「103万円の壁」「150万円の壁」等話題になっていますが、すべての給与所得者が対象となるわけではありません。本動画では、本年度税制改正の中心的テーマである所得税の個人所得課税について、改正内容、給与計算等の実務への影響等について、基本的な内容を解説しています。※社労士情報サイト(SJS)会員様のみが視聴できる動画となります。

視聴方法の詳細はメールマガジンをご確認ください。

SR WEB版

セミナー動画視聴、SR WEB版閲覧、セミナー無料参加は、プレミアム会員のみとなります。

社労士情報サイト サービス一覧

ビジネスガイドWEB版

毎月10日の発売日より前にPC、タブレット、スマートフォンで読むことができます。2002年以降のバックナンバー記事(PDF形式)、Web版のみ掲載の情報の閲覧もできます。

就業規則・労務書式バンク

日本法令発行の書籍からピックアップした規程例および労務関連書式(契約書・社内書式・内容証明等)を収録。種別、業種、カテゴリー、キーワードの4つの方法で検索できます。

ビジネス書式・文例集

官庁への各種申請・届出様式やビジネス文書、契約書、内容証明等をダウンロードできます(Word・Excel・PDF形式。総収録数は2,000以上)

SJS HOT TOPICS

厚生労働省や日本年金機構を中心に、人事労務にまつわる行政の動向を、根拠となる資料とともに毎日お伝えしています。

厚生労働省資料

多岐にわたる厚生労働省の情報の中から、情報発信や提案資料、セミナーレジュメの作成に活用できるものを厳選して収録しています。

メールマガジン

1週間分のニュースや厚生労働省の情報などをまとめてお届け。割引価格で利用可能な主催セミナーや商品情報もお届けしています。

労働判例データベース

第一法規株式会社との提携による労働判例データベースを提供!
実績に直結する重要判例とその解説が、日付やキーワードから検索していつでもご覧いただけます。

実務解説動画

書籍やビジネスガイドの執筆者、セミナーの講師による解説動画をご覧いただけます。(プレミアム会員限定の「動画アーカイブ」もございます。)

未払い残業代リスク簡易診断システム

従業員数や給与、労働時間などに関する情報を入力すると、自動的に残業代単価等を割り出し、未払い残業代が算出された診断結果(PDFデータ)を作成することができます。

社労士事務所だより

オリジナルのひな型と記事をダウンロードすることができます。事務所名と簡単なコメントを加えてプリントアウトするだけで顧客先への情報ツールとしてご利用いただけます。

社労士業務必携シート

計10項目約100シート(Wordファイル)で見やすく、わかりやすく各種制度をまとめました。カスタマイズ可能で顧客向けの説明資料に最適。(監修・制作 ご存知平八会)

営業・業務 支援ツール

開業準備から開業後の顧客管理、受託事務の整理など、業務や営業に必要となる書式をWord、Excel、PowerPoint等のファイルで提供します。

日本法令主催セミナーの受講料割引

日本法令が開催している実務セミナーを、会員特別割引価格で受講することができます。(ライブ配信後に販売する『動画+レジュメセット』も含む)

書籍・商品の割引購入

当社が発売している商品(書籍、開業社会保険労務士専門誌「SR」、CD-ROM、法令様式等。一部のセット商品等は除く)が会員特別割引価格でご利用いただけます。

ビジネスガイド 無料購読

創刊50年を誇り、多くの社会保険労務士、企業の人事・労務担当者にご愛読いただいている実務誌『ビジネスガイド』の最新号を毎月お届けします。



セミナー動画視聴

SJSオリジナルのWebミニセミナーのバックナンバーと当社発売のセミナー動画商品(一部)をご覧いただけます。

セミナー動画視聴

日本法令主催セミナー無料受講

年間数十回開催される日本法令主催の実務セミナーのうち指定されたものを、無料で受講することができます(年間に受講できる上限日数まで)。

日本法令セミナーの無料受講について

SR WEB版

開業社会保険労務士専門誌「SR」の電子版(バックナンバー含む)を参照することが可能です。

SR WEB版について

社会保険労務法人の職務等級人事制度構築パッケージ

職務等級人事制度の構築手順や職務給制度の構築・運用に関する解説とともに、社労士法人が扱う業務の職務分析結果や各業務の進め方を工程別に解体・見える化したプロセス展開表も提供する、職務等級人事制度の導入・構築のためのパッケージです。

詳細はこちら

顧問先重要書類受渡保管庫

「顧問先重要書類受渡保管庫(法令ドライブ)」とは、顧問先の就業規則や三六協定等の社労士事務所としてきちんと管理・保管しておかなければならない重要書類を、安全・確実に保管・受け渡しができるサービスです。

セミナー動画視聴