週刊SJS

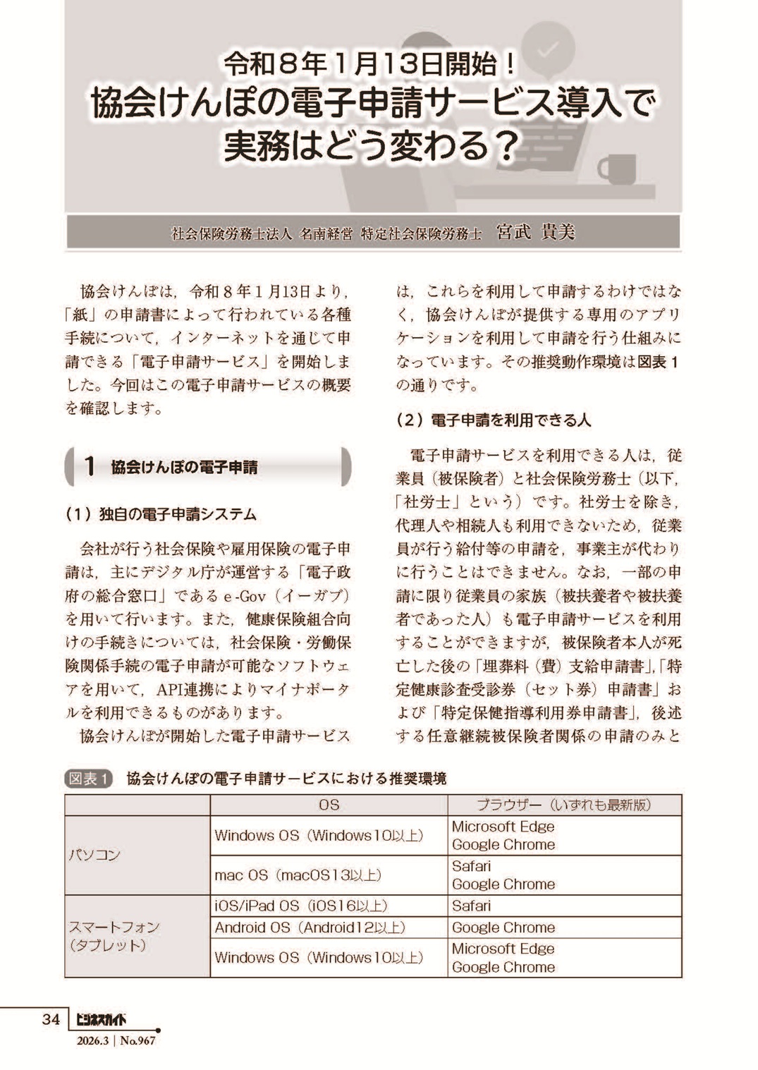
アイキャッチ画像
マイカー通勤手当に係る所得税の非課税限度額を改正する政令が公布されました
11月19日、内閣は、通勤手当に係る所得税の非課税限度額を改正する政令「所得税法施行令の一部を改正する政令」を公布しました。令和7年11月20日から施行されます。

改正となるのは片道の通勤距離が10キロメートル以上の非課税限度額で、次のように改定されます。

10キロメートル以上15キロメートル未満:(改正前) 7,100円 
                         → (改正後) 7,300円
15キロメートル以上25キロメートル未満:(改正前)12,900円 
                         → (改正後)13,500円
25キロメートル以上35キロメートル未満:(改正前)18,700円 
                         → (改正後)19,700円
35キロメートル以上45キロメートル未満:(改正前)24,400円 
                         → (改正後)25,900円
45キロメートル以上55キロメートル未満:(改正前)28,000円 
                         → (改正後)32,300円
55キロメートル以上         :(改正前)31,600円 
                         → (改正後)38,700円

「令和7年4月1日以後に受けるべき通勤手当及びこれに類する手当」(以下、「新通勤手当」といいます)が対象となり、令和7年4月1日より前の通勤手当の差額として追給されるものは除かれます。

経過措置として、新通勤手当であっても政令施行日前(11月19日以前)に受け取った分については、従前の規定が適用されます。

国税庁の「通勤手当の非課税限度額の引上げに関するQ&A」では、本年の年末調整に関して、次のような問が収録されています。

Q10 改正後の非課税限度額は、令和7年4月1日以後に支払われるべき通勤手当について適用されるとのことですが、所得税法施行令の一部を改正する政令の施行日前(令和7年11月19日まで)に既に改正前の非課税限度額を適用して支給している「令和7年4月1日以後に支払われるべき通勤手当」については、どうすればよいですか。
A10 令和7年4月1日以後に支払われるべき通勤手当で、令和7年11月19日までに支払われたものについては、遡って税額の再計算を行う必要はなく、本年の年末調整の際に、改正後の非課税限度額を適用した場合に過納付となる税額を精算することになります。
 具体的な精算の手続については、リーフレット「通勤手当の非課税限度額の引上げについて」をご確認ください。

Q11 年末調整の際には新たに非課税となった金額とその計算根拠を源泉徴収簿の余白に記載すると聞きましたが、当社の使用している給与計算ソフトではそのような記載ができません。どうすればよいですか。
A11 正しく年調年税額が算出されているのであれば、新たに非課税となった金額やその計算根拠の記載を省略しても差し支えありません。

Q12 改正前の非課税限度額の範囲内で通勤手当を支給していましたが、今回の改正を踏まえ、令和7年4月1日に遡って改正後の非課税限度額との差額を通勤手当の追加支給として支払った場合、年末調整の際の精算は必要ですか。
A12 既に支払われた通勤手当と追加支給される通勤手当との合計額が改正後の非課税限度額内であれば、その全額が非課税となりますので、年末調整の際の精算など特段の手続は不要です。


詳細は、下記リンク先にてご確認ください。
週刊SJSの最新記事を見る
2025.11.19 up

📒…雑誌発売日 📚…書籍発売日 🎤…会場受講のセミナー・ゼミ 💻…ウェビナー・動画配信

  • 動画・DVD-ROM販売
  • ichiba
  • 日本法令セミナー動画
  • 日本法令実務研究会
  • セミナー&動画
  • セミナー&動画
  • SJS会員限定セール
  • SJS会員限定セール

「ビジネスガイド」WEB版最新号

SJS会員の皆様は、毎号、本誌発売よりも前にWEB版をご覧いただけます。
ビジネスガイドWEB版の詳細を見る

事務所だより

事務所名と簡単なコメントを加えてすぐ使える!顧客への情報サービスに!

B4-1の画像
A4-4の画像
A4-3の画像
A4-2の画像
A4-1の画像
詳細
2025.11.14 up

社労士関連最新情報

2025-11-14
従来の保険証 3月末まで利用可を周知(11/14)
12月2日から「マイナ保険証」へ完全移行するのに伴い、厚生労働省は12日、2026年3月末までは従来の健康保険証でも窓口で使用できる特例措置に関する事務連絡を、医療関係団体などに発出した。75歳以上の後期高齢者や国民健康保険の保険証は今夏に期限切れとなっているが、同様の対応を取っている。
2025-11-09
歯周病検査実施企業に費用補助の方針(11/9)
厚生労働省は、職場の健康診断で歯周病検査を実施する企業に対し、2026年度から費用補助を行う方針を固めた。検査担当者の人件費や分析費用の一部を補助する見込み。検査には簡易的な唾液シートを使用し、歯周病の可能性がが高いと診断された従業員には企業から歯科医の受診を促してもらう。「骨太の方針」に盛り込まれた「国民皆歯科検診」の一環で、同省は26年度予算の概算要求に事業費として約1億8,000万円を計上している。
2025-11-07
企業価値担保権の実行による事業譲渡、雇用の維持が原則(11/7)
厚生労働省は7日、2026年5月25日に施行される事業性融資推進法に対応するための事業譲渡等指針に関する見直し案を取りまとめた。同法は事業の実態や将来性等の無形資産に着目した融資を受けやすくする企業価値担保権を創設するもので、事業譲渡等の際は事業を解体せず、雇用を維持することを原則とする。指針には、裁判所によって選定される管財人が労働者や労働組合等と協議を行うことを求める等を盛り込む。
2025-11-07
夏のボーナス平均額 2.9%増の42万円(11/7)
厚生労働省が発表した9月の「毎月勤労統計調査」で、今夏のボーナスの1人当たり平均額は42万6,337円(前年比2.9%増)と、4年連続の増加となった。事業所規模30人以上での平均額は49万6,889円(前年比3.8%増)であり、規模による伸び率の差は大きくなった。
2025-11-02
フリーランス法施行から1年 「違反」が445件(11/2)
フリーランス法に関して、9月末までの11カ月間で公正取引委員会が同法をもとに発注業者に出した勧告が4件、指導が441件に上った。大部分は「取引条件の明示義務違反」と「報酬の支払い遅延」によるもの。また、同法が義務付けるハラスメント防止や相談体制の整備について、都道府県労働局は今年3月までに指導21件と助言419件を実施した。
2025-11-01
外国人らの国民健康保険料の前納を可能に(11/1)
厚生労働省は10月29日付で、外国人らの国民健康保険加入時に保険料を前納させることができるように、関連する条例の改正例などを自治体に通知した。保険料を課す前年度の1月1日時点で日本国内に住民登録をしていない世帯主が前納の対象となり、帰国した日本人も含む。最大1年分の保険料の前払いを求め、支払期限を過ぎても納付されない場合は滞納処分が可能となる。自治体ごとに必要性を判断し、早ければ来年4月から運用が始まる。
2025-10-30
酷暑で労働生産性低下 170兆円の経済損失に(10/30)
世界保健機構(WHO)などの研究チームは29日、地球温暖化による労働生産性の低下などが原因で、2024年に世界の国内総生産(GDP)の1%に相当する約1兆900億ドル(約170兆円)経済損失が生じた可能性があるとする報告書を公表した。酷暑によって労働者の欠勤率が増えるなどして各産業での労働時間が大幅に失われたと指摘、温室効果ガス削減などの温暖化対策の強化が急務であると訴えている。
2025-10-29
パワハラによる精神疾患が最多 過労死白書(10/29)
厚生労働省が28日に公表した「令和7年版 過労死等防止対策白書」」によると、令和6年度の労災等認定件数で精神障害事案は1,055件と過去最多だった。出来事別の労災支給決定(認定)件数は、「パワーハラスメント」が最多(224件)で、「仕事の量、質」209件、「対人関係」197件が続いた。また、過労死等に係る調査・研究の重点業種である外食産業のアンケート調査結果を紹介。過去1カ月で平均的な1週間当たりの労働時間が週60時間以上と回答した割合が多かったのは、職種別に「店長」が29%、「エリアマネージャー、スーパーバイザー等」24%「店舗従業員(調理)」13.3%の順だった。
2025-10-28
確定拠出年金 「放置」対策として手数料引上げ(10/28)
転職時に移換手続きがされないまま放置される企業型確定拠出年金(DC)の資産が増加していることを受け、国民年金基金連合会などは、令和8年4月から、資産を移す費用を1,100円から500円に引き下げ、管理手数料を月52円から月98円に引き上げる。これにより、転職先での資産の再運用を促す。
2025-10-24
カスハラによる精神疾患 遺族提訴(10/24)
カスタマーハラスメントによって精神疾患を発症した男性の妻が、会社に安全配慮義務違反があったとして、23日、宇都宮地裁に提訴した。2006年、男性は取引先とのトラブルから退職を迫られるなどし、上司に相談したが取り合ってもらえず精神疾患を発症、2008年労災認定された。退職後も治療を続けていたが2023年に後遺症認定を受け、労災一時金が支給された。

お客様の声

社労士情報サイトからのお知らせ

2025-11-14
「社労士事務所便り」12月号をアップしました。
【12月号の内容】
・マイカー通勤手当の非課税限度額が令和7年分年末調整から引上げに?
・サイバー攻撃予防訓練のすすめ
・中小企業庁が「賃上げ・最低賃金対応支援特設サイト」を開設しました
・「令和7年版 過労死等防止対策白書」が公表されました
・「地域若者サポートステーション」特設サイトがリニューアルされました
・離職予測分析とは
・海外進出を考えたら利用したい外務省の支援策
・スポットワーク直前キャンセルをめぐる訴訟と厚生労働省のリーフレット
・12月は「職場のハラスメント撲滅月間」です
・フリーランス法施行から1年 違反行為に対する指導の現状
2025-11-12
【会員限定】【労働判例データベース】メンテナンスのお知らせ
以下の時間帯において、SJSサイトに接続している「労働判例データベース」のシステムメンテナンスが行われます。
ご迷惑をおかけいたしますが、ご理解いただけますようお願い申し上げます。
◆2025年11月13日(木)18:00~19:30
 ※当該時間帯の内、繋がりにくい時間帯が発生します。
 ※作業時間については、前後する可能性があります。
2025-11-07
【会員限定】「ビジネスガイド WEB版」2025年12月号をアップしました。
特集記事は「◎特集1 採用面接・面談の無断録音,ネット投稿への対応 ◎特集2 最低賃金引上げと助成金&補助金 ◎特集3 仕事をさぼる社員、やる気のない社員の改善指導と退職勧奨」です。
2025-11-04
【プレミアム会員限定】「SR WEB版」第80号をアップしました。
特集記事は「◎特集1 第9次 社労士法改正 社労士の役割はこう変わる!◎特集2 令和7年年金大改正 社労士のためのトーク&ツール」です。
2025-10-21
【会員限定】「社労士業務必携シート」に改正等を踏まえ更新・追加したファイルをアップしました。
・新規シート
【安全・衛生】職場における熱中症対策
【教育訓練給付】教育訓練休暇給付金

・更新シート
【被扶養者】被扶養者の届出と範囲
【年末調整】年末調整において使用する速算早見表
【労働時間】時間外・休日労働協定(36協定)

その他、法改正&制度改正にあわせて全11シートを更新しています。
2025-10-14
【会員限定】「社労士事務所便り」11月号をアップしました。
【11月号の内容】
・協会けんぽの手続きに電子申請が導入されます
・中高年の活躍支援」特設サイトがオープンしました
・高年齢労働者の労働災害防止対策~厚生労働省がガイドラインを指針に格上げへ
・「令和7年版 労働経済白書」が公表されました
・リ・スキリング等教育訓練支援融資が開始されます
・インフルエンザ予防接種を福利厚生で行う際の留意点
・高齢者雇用のマインドセットを見直そう
・外国人労働者に人事・労務を説明する際に役立つ支援ツール
・健康保険の被扶養者認定は令和8年4月から労働契約内容で年間収入を判定
・11月は「過労死等防止啓発月間」です
・2026年1月から「下請法」は「取適法」になります
2025-10-08
【会員限定】「ビジネスガイド WEB版」2025年11月号をアップしました。
特集記事は「◎特集1 知らないでは済まされない 改正公益通報者保護法,下請法等と企業実務 ◎特集2 ハラスメント相談 まずい対応とやってはいけないことリスト」です。
2025-09-19
【プレミアム会員限定コンテンツ】 「社会保険労務士法人の職務等級人事制度構築パッケージ」を公開しました。
政府が進める三位一体の労働市場改革の柱の1つとして職務給の導入が進められていますが、社労士が業務として導入支援を行う場合には、長期に及ぶ支援が求められるため数多くの経験を積むのが難しい、というハードルがあります。
そこで本パッケージでは、自身の法人において職務給を導入することで手順やつまずきやすい点を体感し、経験やノウハウを集積して顧客に対する支援に役立てられるよう、下記のコンテンツを提供します。

● 職務等級制度の構築手順や職務給制度の構築や運用に関する解説
● 社労士法人が扱う業務の職務分析結果(全25種)
● 各業務の進め方を工程別に解体・見える化したプロセス展開表(全34種)

職務分析結果やプロセス展開表は実際に社労士グループで分析を重ね、様々な社労士法人の業務を網羅しているので、新たな業務に参入する際に業務の進め方をあらかじめ確認し、職員の配置や担当分けを検討しておくのに役立てることもできます。
プロセス展開表には、仕事の手順だけでなくどんなミスやトラブルが生じやすいか、ミスを防ぐために注意すべき点も盛り込まれているので、業務マニュアルとしても活用することができ、仕事のレベルの標準化や職員のレベルの均質化に役立ちます。

本商品の概要や提供するコンテンツの見本は、下記にてご覧いただくことができます。
https://www.horei.co.jp/sjs/sr_package/

プレミアム会員の皆様は、ログイン後の画面の左側に表示されているメニューより「社労士法人の職務等級制度」を選んで押していただくと、コンテンツを利用することができます。
2025-09-12
【会員限定】「社労士事務所便り」10月号をアップしました。
【10月号の内容】
・「Gビズポータル(事業者ポータル)」のリリース準備が進められています
・厚生労働省の令和8年度税制改正要望が公表されました
・日本年金機構から公表された19歳以上23歳未満の被扶養者認定要件変更の案内とQ&A
・国税庁が「年末調整のしかた」を公表しました
・出生後休業支援給付および育児時短就業給付の利用状況について
・電子申請義務化の『その先』を考える
・最低賃金引上げに向けた環境整備のため「業務改善助成金」が拡充されます!
・全都道府県で初の時給1,000円超 地域別最低賃金の答申が出揃う
・10月は「年次有給休暇取得促進期間」です
・「こころの耳の相談窓口」がリニューアルされました
2025-09-10
利用規約を改定しました
当サイトの「サービス」を構成するプログラムやコンテンツを、AIモデルの学習・トレーニング・解析等の目的で利用する行為は、当社の権利を侵害する行為に当たること等を明確にするために、一部の条文の改定を行っています。

ビジネスガイド WEB版

会員限定動画

社労士情報サイト(SJS)会員限定動画 個人所得課税の改正内容と給与計算等実務への影響画像
社労士情報サイト(SJS)会員限定動画 個人所得課税の改正内容と給与計算等実務への影響

物価上昇における税負担の調整の観点から、基礎控除・給与所得控除の引上げ等が盛り込まれた令和7年度の税制改正が成立しました。いわゆる「103万円の壁」「150万円の壁」等話題になっていますが、すべての給与所得者が対象となるわけではありません。本動画では、本年度税制改正の中心的テーマである所得税の個人所得課税について、改正内容、給与計算等の実務への影響等について、基本的な内容を解説しています。※社労士情報サイト(SJS)会員様のみが視聴できる動画となります。

視聴方法の詳細はメールマガジンをご確認ください。

SR WEB版

セミナー動画視聴、SR WEB版閲覧、セミナー無料参加は、プレミアム会員のみとなります。

社労士情報サイト サービス一覧

ビジネスガイドWEB版

毎月10日の発売日より前にPC、タブレット、スマートフォンで読むことができます。2002年以降のバックナンバー記事(PDF形式)、Web版のみ掲載の情報の閲覧もできます。

就業規則・労務書式バンク

日本法令発行の書籍からピックアップした規程例および労務関連書式(契約書・社内書式・内容証明等)を収録。種別、業種、カテゴリー、キーワードの4つの方法で検索できます。

ビジネス書式・文例集

官庁への各種申請・届出様式やビジネス文書、契約書、内容証明等をダウンロードできます(Word・Excel・PDF形式。総収録数は2,000以上)

SJS HOT TOPICS

厚生労働省や日本年金機構を中心に、人事労務にまつわる行政の動向を、根拠となる資料とともに毎日お伝えしています。

厚生労働省資料

多岐にわたる厚生労働省の情報の中から、情報発信や提案資料、セミナーレジュメの作成に活用できるものを厳選して収録しています。

メールマガジン

1週間分のニュースや厚生労働省の情報などをまとめてお届け。割引価格で利用可能な主催セミナーや商品情報もお届けしています。

労働判例データベース

第一法規株式会社との提携による労働判例データベースを提供!
実績に直結する重要判例とその解説が、日付やキーワードから検索していつでもご覧いただけます。

実務解説動画

書籍やビジネスガイドの執筆者、セミナーの講師による解説動画をご覧いただけます。(プレミアム会員限定の「動画アーカイブ」もございます。)

未払い残業代リスク簡易診断システム

従業員数や給与、労働時間などに関する情報を入力すると、自動的に残業代単価等を割り出し、未払い残業代が算出された診断結果(PDFデータ)を作成することができます。

社労士事務所だより

オリジナルのひな型と記事をダウンロードすることができます。事務所名と簡単なコメントを加えてプリントアウトするだけで顧客先への情報ツールとしてご利用いただけます。

社労士業務必携シート

計10項目約100シート(Wordファイル)で見やすく、わかりやすく各種制度をまとめました。カスタマイズ可能で顧客向けの説明資料に最適。(監修・制作 ご存知平八会)

営業・業務 支援ツール

開業準備から開業後の顧客管理、受託事務の整理など、業務や営業に必要となる書式をWord、Excel、PowerPoint等のファイルで提供します。

日本法令主催セミナーの受講料割引

日本法令が開催している実務セミナーを、会員特別割引価格で受講することができます。(ライブ配信後に販売する『動画+レジュメセット』も含む)

書籍・商品の割引購入

当社が発売している商品(書籍、開業社会保険労務士専門誌「SR」、CD-ROM、法令様式等。一部のセット商品等は除く)が会員特別割引価格でご利用いただけます。

ビジネスガイド 無料購読

創刊50年を誇り、多くの社会保険労務士、企業の人事・労務担当者にご愛読いただいている実務誌『ビジネスガイド』の最新号を毎月お届けします。



セミナー動画視聴

SJSオリジナルのWebミニセミナーのバックナンバーと当社発売のセミナー動画商品(一部)をご覧いただけます。

セミナー動画視聴

日本法令主催セミナー無料受講

年間数十回開催される日本法令主催の実務セミナーのうち指定されたものを、無料で受講することができます(年間に受講できる上限日数まで)。

日本法令セミナーの無料受講について

SR WEB版

開業社会保険労務士専門誌「SR」の電子版(バックナンバー含む)を参照することが可能です。

SR WEB版について

社会保険労務法人の職務等級人事制度構築パッケージ

職務等級人事制度の構築手順や職務給制度の構築・運用に関する解説とともに、社労士法人が扱う業務の職務分析結果や各業務の進め方を工程別に解体・見える化したプロセス展開表も提供する、職務等級人事制度の導入・構築のためのパッケージです。

詳細はこちら

顧問先重要書類受渡保管庫

「顧問先重要書類受渡保管庫(法令ドライブ)」とは、顧問先の就業規則や三六協定等の社労士事務所としてきちんと管理・保管しておかなければならない重要書類を、安全・確実に保管・受け渡しができるサービスです。

セミナー動画視聴