週刊SJS

アイキャッチ画像
「賃上げ・最低賃金対応支援特設サイト」が開設されています
10月30日、中小企業庁は、「賃上げ・最低賃金対応支援特設サイト」をミラサポplusのサイト内に開設しました。

関連する補助金や相談窓口などの支援策とともに、賃上げの実現に向けた具体的な方法として、次の3ステップを示しています。

STEP1 賃上げに必要な人件費の増加分を知る
 → 「人件費増加額シミュレーション」で事業所がある都道府県を選択すると地域別最低賃金の額が表示され、時給引上げ額、勤務日数、勤務時間、従業員数のデータを入力すると、シミュレーション結果(人件費増額の概算を示す参考値)を「一日あたり」「一週間あたり」「一ヶ月あたり」「一年あたり」で表示

STEP2 商品・サービス別、顧客別の「利益」を計算し、「伸ばすべき」商品・サービスを検討する
 → 「儲かる経営 キヅク君」で決算書の情報(2期分)を入力すると、各コストの増減率が棒グラフで表示され、商品・取引先ごとの情報を入力すると、個別商品・取引先の収支状況が確認できる
 → 上記のデータを取り込み、「個別商品・取引先」ごとの「営業利益」を変更するとその利益を獲得するのに必要な「売上高」や「目標価格」が確認でき、「コスト」を変更するとコストの増減に伴う営業利益の増減をシミュレーションできる
 
STEP3 賃上げ原資の確保に向けて対策を考える
 → 次の対策に応じた相談窓口や関連する支援策等の情報を提供
   ・価格交渉・価格転嫁をしたい
   ・売上拡大・生産性向上したい
   ・IT活用・省力化したい
   ・経営改善・事業再生・再チャレンジを進めたい
   ・事業承継を進めたい
 → 次の施策に関する除法を提供
   ・補助金・助成金
   ・賃上げ促進税制
   ・雇用・人材支援
   ・経営支援・相談窓口
   ・価格転嫁・取引適正化
   

詳細は、下記リンク先にてご確認ください。
週刊SJSの最新記事を見る
2025.10.31 up

📒…雑誌発売日 📚…書籍発売日 🎤…会場受講のセミナー・ゼミ 💻…ウェビナー・動画配信

  • 動画・DVD-ROM販売
  • ichiba
  • 日本法令セミナー動画
  • 日本法令実務研究会
  • 年末調整実務セミナー2025
  • SJS会員限定セール
  • SJS会員限定セール
  • SJS会員限定セール

「ビジネスガイド」WEB版最新号

SJS会員の皆様は、毎号、本誌発売よりも前にWEB版をご覧いただけます。
ビジネスガイドWEB版の詳細を見る

事務所だより

事務所名と簡単なコメントを加えてすぐ使える!顧客への情報サービスに!

B4-1の画像
A4-4の画像
A4-3の画像
A4-2の画像
A4-1の画像
詳細
2025.10.14 up

社労士関連最新情報

2025-10-24
カスハラによる精神疾患 遺族提訴(10/24)
カスタマーハラスメントによって精神疾患を発症した男性の妻が、会社に安全配慮義務違反があったとして、23日、宇都宮地裁に提訴した。2006年、男性は取引先とのトラブルから退職を迫られるなどし、上司に相談したが取り合ってもらえず精神疾患を発症、2008年労災認定された。退職後も治療を続けていたが2023年に後遺症認定を受け、労災一時金が支給された。
2025-10-23
退職代行「モームリ」に家宅捜索(10/23)
警視庁は22日、退職代行サービス「モームリ」の運営会社や提携する2つの弁護士事務所に、弁護士法違反容疑で家宅捜査に入った。弁護士資格がないのに報酬を得る目的で弁護士に法律事務をあっせんした疑いや、法的な争いを代理人として交渉するなど法律事務を行った疑いがある。退職代行サービスの利用は増加しており事業者は100者以上(25年時点)とされ、社会的影響が大きい会社が「組織的」に行っていた可能性があることや弁護士も関係している点などから、早期に証拠品などを押収するため捜査に入った。
2025-10-22
労働時間規制緩和の検討を指示(10/22)
高市首相は21日、心身の健康維持と従業者の選択を前提に、現行の労働時間規制の緩和を検討するよう、上野厚生労働大臣へ指示した。上野氏は22日の会見で、「誰もが働きやすい労働環境を実現していく必要性や、上限規制は過労死認定ラインであるということも踏まえて検討する必要がある」と述べ、働き方の実態やニーズを把握するための調査結果を精査しながら、今後、厚生労働省の労働政策審議会で議論を深めたいとしている。
2025-10-21
「エッセンシャルサービス」維持のための政策を検討(10/21)
経産省は、人口減少時代に地域の医療・介護・物流などエッセンシャルサービスを維持するための政策を検討する地域生活維持政策小委員会を設置し、22日に初会合を開く。組織のあり方や省力化技術、政策・制度の現状と課題を議論し、年内に支援対象業種の特定、人手不足への対応などの支援制度を取りまとめる。
2025-10-15
リスキリングの定着に向けた有識者会議設置へ(10/15)
厚生労働省は、リスキリング(学び直し)の定着のため、2026年春に有識者会議を新設する方針を決めた。政府は、22年に今後5年間で企業への補助金や教育訓練受講中の賃金補填に対する支援策として1兆円を投じる方針を打ち出したが、自己啓発支援等の費用に支出した企業は5割強にとどまっている(24年度調査)ため。26年6月以降に展開する全国的なキャンペーンを見据え、周知方法などを検討する。
2025-10-15
客室乗務員の働き方に関する新基準を作成へ(10/15)
国土交通省は、客室乗務員(CA)が十分に休養をとれる環境を作り、保安要員の役割を持つCAの現場対応力を高めるため、CAの働き方に関する基準を新たに作成する。15日から有識者会議で議論を開始し、1日単位や1年単位で乗務時間の上限を定めるなど、現行より詳細な基準に改める。乗務前の十分な睡眠時間の確保についても検討する。操縦士の働き方に関する基準は、すでに国際標準に沿って2019年に改正されている。
2025-10-14
在留資格「経営・管理」の許可基準を厳格化(10/14)
外国人が日本で起業するために必要な在留資格「経営・管理」の要件を厳格化する改正省令が10月10日に公布され、10月16日より施行される。資本金等の要件を3,000万円以上に引き上げ、経営に関する一定以上の経歴・学歴を求めるほか、1人以上の日本人や永住外国人等の常勤職員を雇用すること、申請者または常勤職員が中上級者レベルの日本語能力であること等を求める。
2025-10-09
日本版DBS スポットワークの保育士も確認対象(10/9)
こども家庭庁は9日、子どもと接する職場で働く人の性犯罪歴の確認を事業者に求める「日本版DBS」について、確認対象となる人の基準を示し、子どもと接する機会に係る「支配性」「継続性」「閉鎖性」の3要件をすべて満たす場合に対象となるとした。送迎バスの運転手や調理員なども、要件を満たす場合は対象となる。また、教諭、保育士等は短期・長期の従事であるか否かにかかわらず継続性ありとして判断され、スポットワークの保育士なども対象とする考えを示した。基準等は年内にガイドラインとして示され、来年12月に運用開始予定。
2025-10-08
実質賃金 8カ月連続マイナス(10/8)
厚生労働省は8日、8月分の毎月勤労統計調査(速報値)を発表した。実質賃金は前年同月比で1.4%減少し、8カ月連続のマイナスとなった。基本給などの所定内給与は前年同月比2.1%増の26万8,202円で、賞与などの特別に支払われた給与は前年同月比10.5%減の1万2,639円だった。
2025-10-07
日本の教員 勤務時間減少もなお最長(10/7)
経済協力開発機構(OECD)は7日、2024年の「国際教員指導環境調査」の結果を公表した。日本の教員の勤務時間は、小学校と中学校いずれも前回調査(18年)よりも減ったが、参加国の中では変わらず最長で、事務業務や課外活動など授業以外の時間が国際平均より長かった。また、教員不足を感じる割合も国際平均より高かった。

お客様の声

社労士情報サイトからのお知らせ

2025-10-21
【会員限定】「社労士業務必携シート」に改正等を踏まえ更新・追加したファイルをアップしました。
・新規シート
【安全・衛生】職場における熱中症対策
【教育訓練給付】教育訓練休暇給付金

・更新シート
【被扶養者】被扶養者の届出と範囲
【年末調整】年末調整において使用する速算早見表
【労働時間】時間外・休日労働協定(36協定)

その他、法改正&制度改正にあわせて全11シートを更新しています。
2025-10-14
【会員限定】「社労士事務所便り」11月号をアップしました。
【11月号の内容】
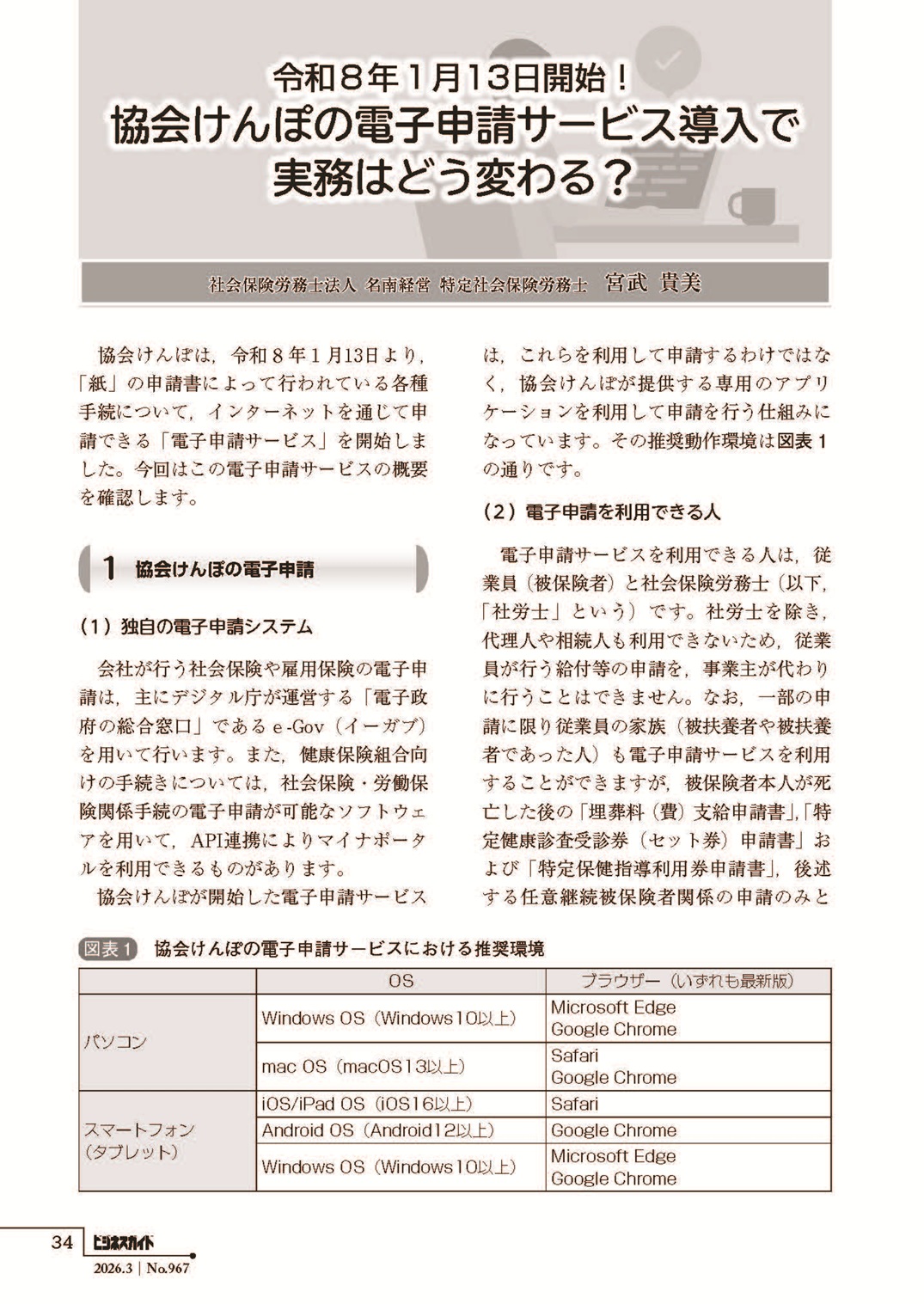
・協会けんぽの手続きに電子申請が導入されます
・中高年の活躍支援」特設サイトがオープンしました
・高年齢労働者の労働災害防止対策~厚生労働省がガイドラインを指針に格上げへ
・「令和7年版 労働経済白書」が公表されました
・リ・スキリング等教育訓練支援融資が開始されます
・インフルエンザ予防接種を福利厚生で行う際の留意点
・高齢者雇用のマインドセットを見直そう
・外国人労働者に人事・労務を説明する際に役立つ支援ツール
・健康保険の被扶養者認定は令和8年4月から労働契約内容で年間収入を判定
・11月は「過労死等防止啓発月間」です
・2026年1月から「下請法」は「取適法」になります
2025-10-08
【会員限定】「ビジネスガイド WEB版」2025年11月号をアップしました。
特集記事は「◎特集1 知らないでは済まされない 改正公益通報者保護法,下請法等と企業実務 ◎特集2 ハラスメント相談 まずい対応とやってはいけないことリスト」です。
2025-09-19
【プレミアム会員限定コンテンツ】 「社会保険労務士法人の職務等級人事制度構築パッケージ」を公開しました。
政府が進める三位一体の労働市場改革の柱の1つとして職務給の導入が進められていますが、社労士が業務として導入支援を行う場合には、長期に及ぶ支援が求められるため数多くの経験を積むのが難しい、というハードルがあります。
そこで本パッケージでは、自身の法人において職務給を導入することで手順やつまずきやすい点を体感し、経験やノウハウを集積して顧客に対する支援に役立てられるよう、下記のコンテンツを提供します。

● 職務等級制度の構築手順や職務給制度の構築や運用に関する解説
● 社労士法人が扱う業務の職務分析結果(全25種)
● 各業務の進め方を工程別に解体・見える化したプロセス展開表(全34種)

職務分析結果やプロセス展開表は実際に社労士グループで分析を重ね、様々な社労士法人の業務を網羅しているので、新たな業務に参入する際に業務の進め方をあらかじめ確認し、職員の配置や担当分けを検討しておくのに役立てることもできます。
プロセス展開表には、仕事の手順だけでなくどんなミスやトラブルが生じやすいか、ミスを防ぐために注意すべき点も盛り込まれているので、業務マニュアルとしても活用することができ、仕事のレベルの標準化や職員のレベルの均質化に役立ちます。

本商品の概要や提供するコンテンツの見本は、下記にてご覧いただくことができます。
https://www.horei.co.jp/sjs/sr_package/

プレミアム会員の皆様は、ログイン後の画面の左側に表示されているメニューより「社労士法人の職務等級制度」を選んで押していただくと、コンテンツを利用することができます。
2025-09-12
【会員限定】「社労士事務所便り」10月号をアップしました。
【10月号の内容】
・「Gビズポータル(事業者ポータル)」のリリース準備が進められています
・厚生労働省の令和8年度税制改正要望が公表されました
・日本年金機構から公表された19歳以上23歳未満の被扶養者認定要件変更の案内とQ&A
・国税庁が「年末調整のしかた」を公表しました
・出生後休業支援給付および育児時短就業給付の利用状況について
・電子申請義務化の『その先』を考える
・最低賃金引上げに向けた環境整備のため「業務改善助成金」が拡充されます!
・全都道府県で初の時給1,000円超 地域別最低賃金の答申が出揃う
・10月は「年次有給休暇取得促進期間」です
・「こころの耳の相談窓口」がリニューアルされました
2025-09-10
利用規約を改定しました
当サイトの「サービス」を構成するプログラムやコンテンツを、AIモデルの学習・トレーニング・解析等の目的で利用する行為は、当社の権利を侵害する行為に当たること等を明確にするために、一部の条文の改定を行っています。
2025-09-08
【会員限定】「ビジネスガイド WEB版」2025年10月号をアップしました。
特集記事は「◎特集1“改正”労働施策総合推進法等と企業実務 ◎特集2 実務に直結する重要通達 ◎特集3 職場のモラル・ハラスメント対応」です。
2025-08-08
【会員限定】「社労士事務所便り」9月号をアップしました。
【9月号の内容】
・従業員の「資格確認書」が会社宛に届いた場合の対応
・活用できていますか? 「父親の仕事と育児両立読本」最新版のパンフレットが公表されています
・令和7年度地域別最低賃金額改定の目安が公表されました
・外免切替手続の見直しが予定されています
・「19歳以上23歳未満の被扶養者に係る認定について」の通達が公表されました
・週4日勤務制がもたらすウェルビーイングの変化
・40歳から始める職場の転倒対策
・独禁法上の問題につながるおそれのある荷主の行為
・長時間労働が疑われる事業場に対する令和6年度の監督指導結果
・若い世代が考える仕事と育児の両立~共育(トモイク)プロジェクト調査結果より
・9月からマイナ保険証がスマホでも利用できるようになります
2025-08-06
【会員限定】「ビジネスガイド WEB版」2025年9月号をアップしました。
特集記事は「特集記事は「労務・年金・税務 改正特集 ①令和7年分 年末調整~改正点と実務対応~ ②「130万円の壁」対策キャリアアップ助成金(短時間労働者労働時間延長支援コース)の活用 ③雇用保険新給付「教育訓練休暇給付金」と実務対応 ④年金法大改正と企業実務への影響」です。
2025-08-04
【プレミアム会員限定】「SR WEB版」第79号をアップしました。
特集記事は「◎特集1 令和7年度 賃金引上げ支援に使える5つの助成金 ◎特集2 業種別 カスハラ研修受託の実務」です。

ビジネスガイド WEB版

会員限定動画

社労士情報サイト(SJS)会員限定動画 個人所得課税の改正内容と給与計算等実務への影響画像
社労士情報サイト(SJS)会員限定動画 個人所得課税の改正内容と給与計算等実務への影響

物価上昇における税負担の調整の観点から、基礎控除・給与所得控除の引上げ等が盛り込まれた令和7年度の税制改正が成立しました。いわゆる「103万円の壁」「150万円の壁」等話題になっていますが、すべての給与所得者が対象となるわけではありません。本動画では、本年度税制改正の中心的テーマである所得税の個人所得課税について、改正内容、給与計算等の実務への影響等について、基本的な内容を解説しています。※社労士情報サイト(SJS)会員様のみが視聴できる動画となります。

視聴方法の詳細はメールマガジンをご確認ください。

SR WEB版

セミナー動画視聴、SR WEB版閲覧、セミナー無料参加は、プレミアム会員のみとなります。

社労士情報サイト サービス一覧

ビジネスガイドWEB版

毎月10日の発売日より前にPC、タブレット、スマートフォンで読むことができます。2002年以降のバックナンバー記事(PDF形式)、Web版のみ掲載の情報の閲覧もできます。

就業規則・労務書式バンク

日本法令発行の書籍からピックアップした規程例および労務関連書式(契約書・社内書式・内容証明等)を収録。種別、業種、カテゴリー、キーワードの4つの方法で検索できます。

ビジネス書式・文例集

官庁への各種申請・届出様式やビジネス文書、契約書、内容証明等をダウンロードできます(Word・Excel・PDF形式。総収録数は2,000以上)

SJS HOT TOPICS

厚生労働省や日本年金機構を中心に、人事労務にまつわる行政の動向を、根拠となる資料とともに毎日お伝えしています。

厚生労働省資料

多岐にわたる厚生労働省の情報の中から、情報発信や提案資料、セミナーレジュメの作成に活用できるものを厳選して収録しています。

メールマガジン

1週間分のニュースや厚生労働省の情報などをまとめてお届け。割引価格で利用可能な主催セミナーや商品情報もお届けしています。

労働判例データベース

第一法規株式会社との提携による労働判例データベースを提供!
実績に直結する重要判例とその解説が、日付やキーワードから検索していつでもご覧いただけます。

実務解説動画

書籍やビジネスガイドの執筆者、セミナーの講師による解説動画をご覧いただけます。(プレミアム会員限定の「動画アーカイブ」もございます。)

未払い残業代リスク簡易診断システム

従業員数や給与、労働時間などに関する情報を入力すると、自動的に残業代単価等を割り出し、未払い残業代が算出された診断結果(PDFデータ)を作成することができます。

社労士事務所だより

オリジナルのひな型と記事をダウンロードすることができます。事務所名と簡単なコメントを加えてプリントアウトするだけで顧客先への情報ツールとしてご利用いただけます。

社労士業務必携シート

計10項目約100シート(Wordファイル)で見やすく、わかりやすく各種制度をまとめました。カスタマイズ可能で顧客向けの説明資料に最適。(監修・制作 ご存知平八会)

営業・業務 支援ツール

開業準備から開業後の顧客管理、受託事務の整理など、業務や営業に必要となる書式をWord、Excel、PowerPoint等のファイルで提供します。

日本法令主催セミナーの受講料割引

日本法令が開催している実務セミナーを、会員特別割引価格で受講することができます。(ライブ配信後に販売する『動画+レジュメセット』も含む)

書籍・商品の割引購入

当社が発売している商品(書籍、開業社会保険労務士専門誌「SR」、CD-ROM、法令様式等。一部のセット商品等は除く)が会員特別割引価格でご利用いただけます。

ビジネスガイド 無料購読

創刊50年を誇り、多くの社会保険労務士、企業の人事・労務担当者にご愛読いただいている実務誌『ビジネスガイド』の最新号を毎月お届けします。



セミナー動画視聴

SJSオリジナルのWebミニセミナーのバックナンバーと当社発売のセミナー動画商品(一部)をご覧いただけます。

セミナー動画視聴

日本法令主催セミナー無料受講

年間数十回開催される日本法令主催の実務セミナーのうち指定されたものを、無料で受講することができます(年間に受講できる上限日数まで)。

日本法令セミナーの無料受講について

SR WEB版

開業社会保険労務士専門誌「SR」の電子版(バックナンバー含む)を参照することが可能です。

SR WEB版について

社会保険労務法人の職務等級人事制度構築パッケージ

職務等級人事制度の構築手順や職務給制度の構築・運用に関する解説とともに、社労士法人が扱う業務の職務分析結果や各業務の進め方を工程別に解体・見える化したプロセス展開表も提供する、職務等級人事制度の導入・構築のためのパッケージです。

詳細はこちら

顧問先重要書類受渡保管庫

「顧問先重要書類受渡保管庫(法令ドライブ)」とは、顧問先の就業規則や三六協定等の社労士事務所としてきちんと管理・保管しておかなければならない重要書類を、安全・確実に保管・受け渡しができるサービスです。

セミナー動画視聴